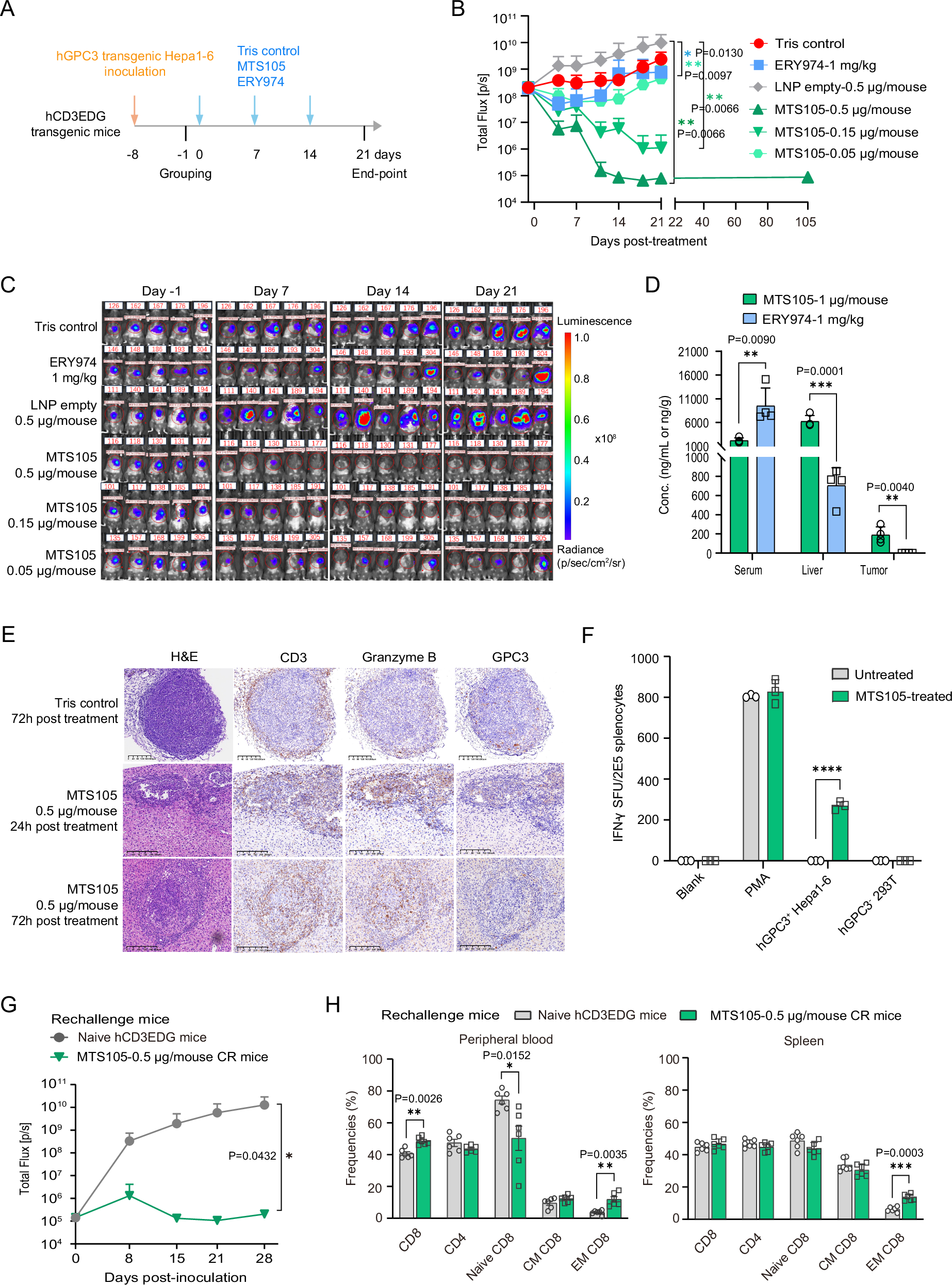
Fig. 3: MTS105 demonstrated strong antitumor activity in human CD3-transgenic immune-competent mice.

A Treatment schedule of the in vivo efficacy study. Effect of MTS105 in humanized CD3EDG mice bearing mouse Hepa1-6-hGPC3-luc tumors. After grouping, mice were treated with MTS105 (0.5, 0.15, 0.05 μg/mouse), ERY974 (1 mg/kg), LNP empty (0.5 μg/mouse), or Tris vehicle. B Tumor growth was monitored by means of bioluminescence imaging. n = 5 mice per group. C Tumor growth for individual mice. Color bars denote the radiance (photons/s/cm2/sr) scale at each time point. D MTS105-encoded TCE concentration was quantified by ELISA in serum, liver and tumor from orthotopic HCC mice at 6 h post-dosing. n = 4 biologically independent samples. E Representative H&E and IHC images of human CD3, GPC3, and mouse Granzyme B staining (×4 magnification) in Hepa1-6-hGPC3-luc orthotopic tumors from MTS105-treated mice euthanized 24 and 72 h after treatment. Reddish brown staining indicates a positive IHC signal. Scale bar: 200 μm. n = 3 mice per group. F Splenocytes from MTS105-treated and untreated mice were co-cultured with hGPC3+ Hepa1-6 cells or hGPC3- 293T cells overnight. IFN-γ SFU were detected and enumerated. PMA was used as positive control, and culture medium (blank) was used as negative control. n = 3 biologically independent samples. G Hepa1-6-hGPC3-luc cells were re-challenged in mice that achieved tumor regression following MTS105 treatment, with a 56-day interval before re-inoculation (n = 8 mice). Naïve CD3EDG mice were inoculated using the same tumor cells as a control (n = 5 mice). Tumor growth was monitored using bioluminescence imaging. H Cell subtype frequency analysis for (G) at Day 28. Data are expressed as mean ± SD. Differences between the two groups were assessed by two-sided Student’s t-test, while comparisons across multiple groups were performed using one-way ANOVA. *P < 0.05; **P < 0.01; ***P < 0.001; ****P < 0.0001.