Fig. 2: Reduced NSC proliferation and differentiation in Slc22a17 cKO mice.
From: Slc22a17 governs postnatal neurogenesis by maintaining the iron homeostasis in hippocampus

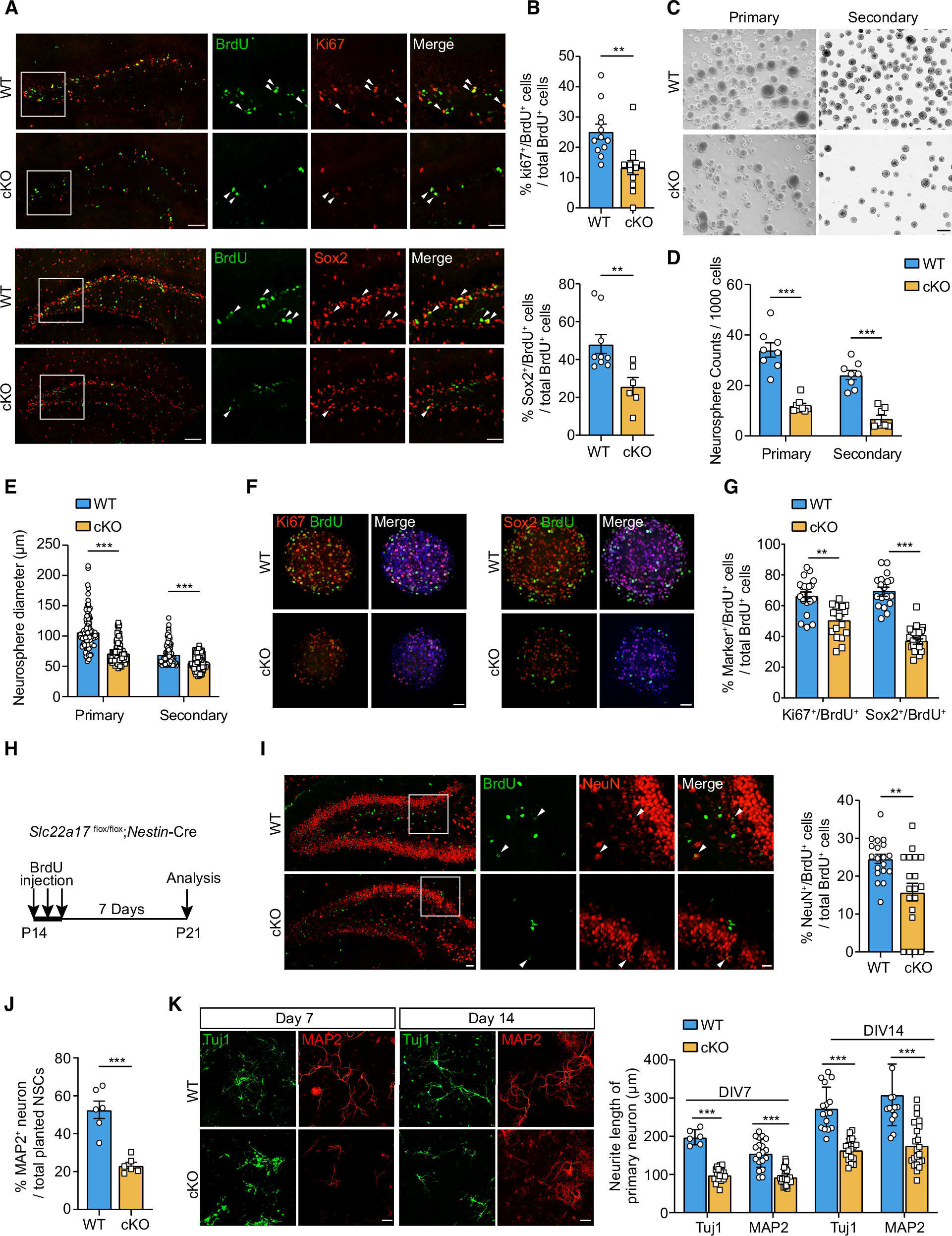
A Representative image showing Ki67 (red)/BrdU (green) and Sox2 (red)/BrdU (green) co-immunostaining in the DG. Arrows indicate the double-labeled cells. Scale bar, 50 μm. B Decreased number of Ki67+/BrdU+ and Sox2+/BrdU+ cells in the DG of cKO mice compared with WT mice (WT, n = 12, 9 for Ki67, Sox2, respectively; cKO, n = 12, 6). C Representative images of the cultured primary and secondary neurospheres from WT and cKO brains. Scale bar, 100 μm. D Quantifications of primary and secondary neurospheres formed per 1000 plated cells derived from WT and cKO hippocampus (n = 8). E Quantifications of the diameter of cultured primary and secondary neurospheres (WT, n = 111 primary and 128 secondary neurospheres; cKO, n = 91 primary and 130 secondary neurospheres from 8 mice). F Representative images of secondary neurospheres stained for Ki67 (red)/BrdU (green) and Sox2 (red)/BrdU (green) co-immunostaining. Scale bar, 50 μm. G Quantifications of Ki67+/BrdU+ and Sox2+/BrdU+ cells in the secondary neuropheres derived from cKO mice (WT, n = 19, 18 neurospheres for Ki67, Sox2, respectively; cKO, n = 17, 26). H BrdU is intraperitoneally injected at P14, and the hippocampal neurogenesis is detected at P21. I Left: Representative images of NeuN (red)/BrdU (green) co-immunostaining in the DG. Arrows indicate the double-labeled cells. Scale bar, 50 μm. Right: Decreased number of NeuN+/BrdU+ cells in the DG of cKO mice (n = 19). J Quantification of neuronal differentiation from WT and cKO neurospheres after 7 days of induction. The percentage of MAP2⁺ neurons relative to total DAPI⁺ cells was calculated (n = 6). K Left: Representative images for Tuj1 (green) and MAP2 (red) staining in neurons differentiated from neurospheres after 7 and 14 days of culture (DIV7 and 14). Scale bar, 100 μm. Right: Quantification of neurite length for neurons differentiated from WT and cKO neurospheres (Tuj1: WT n = 6, 16 neurons at DIV7 and 14, respectively, cKO n = 17, 17; MAP2: WT n = 19, 16, cKO n = 27, 22). Statistical significance was determined by using Student’s t-test, two-sided. Data are presented as mean ± SEM. Source data are provided as a Source Data file.