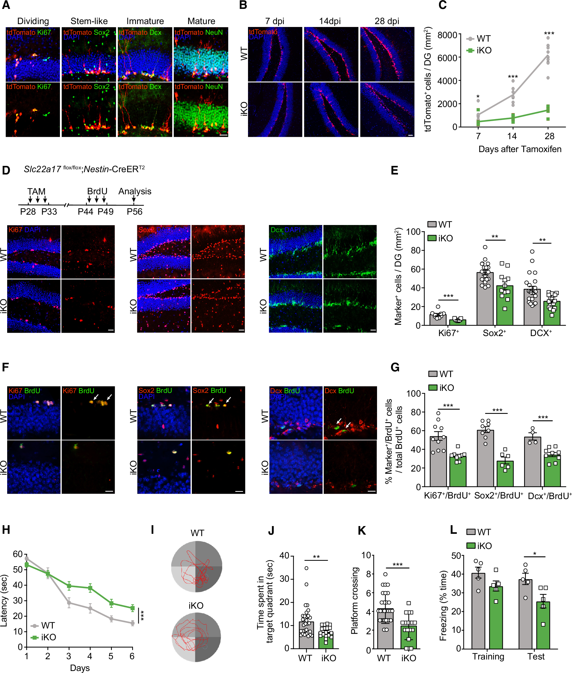
Fig. 3: Deficient adult neurogenesis and impaired learning and memory in iKO mice.
From: Slc22a17 governs postnatal neurogenesis by maintaining the iron homeostasis in hippocampus

A Co-localization of tdTomato (red) with Ki67, Sox2, Dcx, and NeuN (green) in representing cells at different developmental stages. Scale bar, 50 μm. B, C Representative images and quantifications of tdTomato+ cells at 1 week, 2 weeks, and 4 weeks in Slc22a17 +/+, Nestin-CreERT2 (WT), and Slc22a17 flox/flox, Nestin-CreERT2 (iKO) mice post tamoxifen treatment (WT, n = 8, 7, 10 at 1, 2, and 4 weeks respectively; iKO, n = 7, 6, 6). Scale bar, 50 μm. D Up: Scheme of TAM/BrdU protocol: 5 days of TAM followed by BrdU injection. Bottom: Immunostaining of Ki67, Sox2, and Dcx in the DG 4 weeks post TAM. Scale bar, 50 μm. E Quantifications of Ki67+, Sox2+, and Dcx+ cells in the DG (WT, n = 9, 19, 23 for Ki67, Sox2 and Dcx respectively; iKO, n = 9, 12, 17). F Representative photos showing co-immunostaining of Ki67 (red)/BrdU (green), Sox2 (red)/BrdU (green), and Dcx (red)/BrdU (green) in the DG 4 weeks post the first TAM treatment. Arrows indicate the double-labeled cells. Scale bar, 50 μm. G Quantification of the proportion of Ki67+/BrdU+, Sox2+/BrdU+, and Dcx+/BrdU+ cells in the total BrdU+ cells (WT, n = 10, 8, 4 for Ki67, Sox2 and Dcx respectively; iKO, n = 9, 6, 9). H Analysis of Morris water maze (MWM) test showing the latency to reach the platform during the 6-day training. iKO mice spent more time reaching the platform compared with WT mice (WT, n = 31; iKO, n = 18). I Track the probe trial on day 7. J Decreased time spent in the target quadrant of iKO mice at probe trials on day 7 (WT, n = 31; iKO, n = 18). K Reduced number of platform crossings of iKO mice at probe trials on day 7 (WT, n = 31; iKO, n = 18). L Similar freezing behavior was monitored during the training session and impaired contextual memory in iKO mice (n = 5). Statistical significance in H was determined by using two-way ANOVA. Statistical significance in other panels was determined by using Student’s t-test, two-sided. Data are presented as mean ± SEM. Source data are provided as a Source Data file.