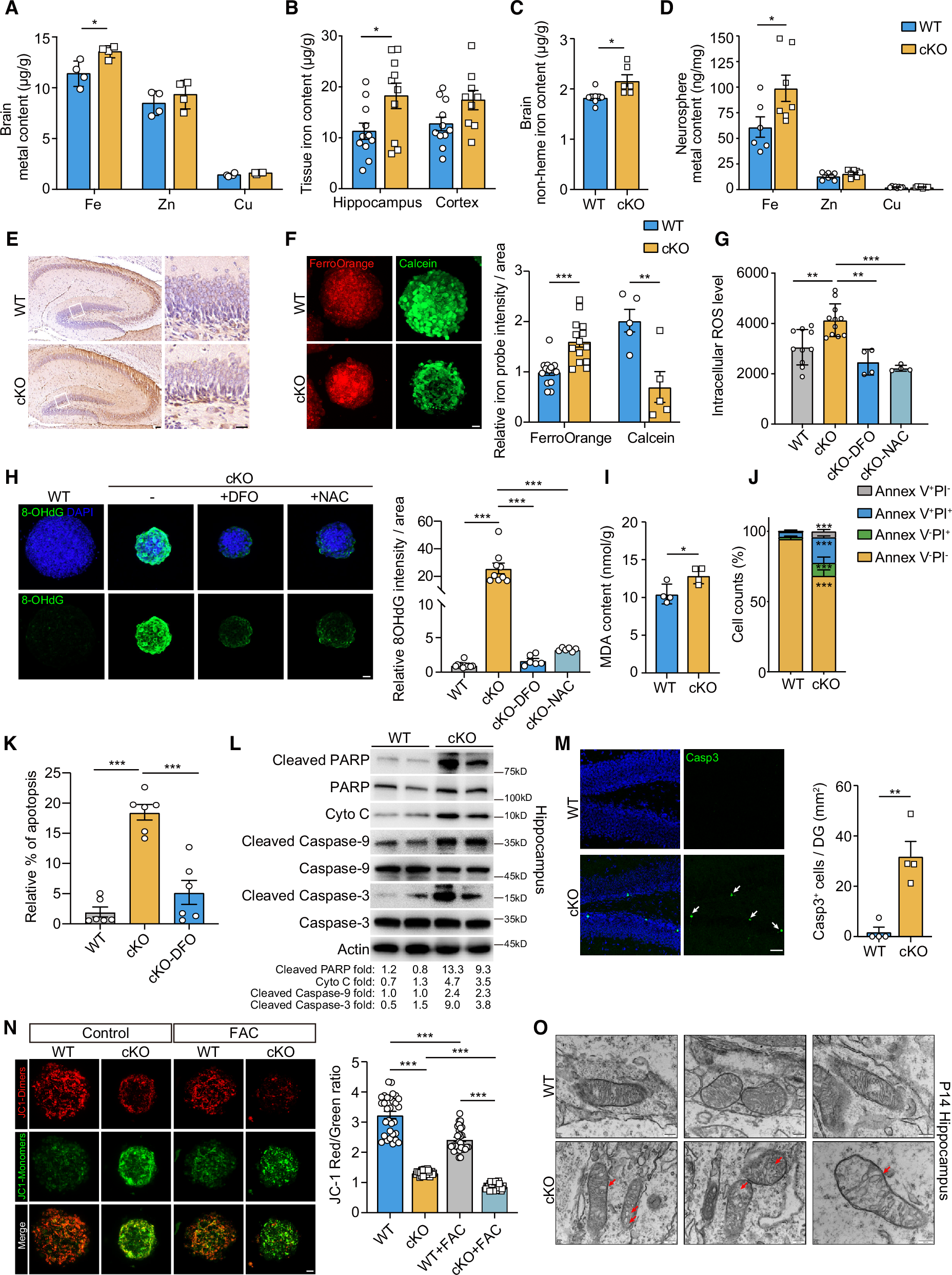
Fig. 4: Slc22a17 deficiency induces iron accumulation and oxidative damage.
From: Slc22a17 governs postnatal neurogenesis by maintaining the iron homeostasis in hippocampus

A Brain iron, zinc, and copper levels in WT and cKO mice by inductively coupled plasma-mass spectroscopy (ICP-MS) (n = 4). B Iron concentrations in the hippocampus and cortex (WT, n = 11, 11 for hippocampus, cortex respectively; cKO, n = 10, 9). C Brain non-heme iron levels, measured by the standard chromogen method (n = 6). D Iron, zinc, and copper in WT and cKO neurospheres (WT, n = 6, 8, 8 for Fe, Zn, and Cu, respectively; cKO, n = 7, 8, 8). E Perls’ staining in the hippocampus. Left: Scale bar, 50 μm; Right: Scale bar, 20 μm. F Left: FerroOrange and Calcein labeling in neurospheres. Scale bar, 20 μm. Right: Quantifications of FerroOrange and Calcein fluorescence intensity (FerroOrange, n = 14; Calcein, n = 5 neurospheres from 5 mice/group). G Flow cytometry showing elevated ROS in cKO neurospheres, rescued by DFO or NAC (WT, n = 10; cKO, n = 11; cKO-DFO, n = 4; cKO-NAC, n = 4). H Immunostaining for 8-OHdG recognizing DNA damage and quantifications (WT, n = 11; cKO, n = 9; cKO-DFO, n = 6; cKO-NAC, n = 6 neurospheres from 3 mice/group. Scale bar, 20 μm. I Malondialdehyde (MDA) levels in hippocampus (n = 4). J Annexin V/PI staining showing increased NSCs apoptosis in cKO NSCs (n = 5). K Apoptosis of cKO neurospheres rescued by DFO (n = 6). L Western blot of apoptosis-related proteins in WT and cKO hippocampus at P14. Target proteins were normalized to their respective loading controls. M Left: IF staining of cleaved Caspase3 in the DG. Scale bar, 50 μm. Right: Quantification of Casp3+ cells per DG (n = 4). N Left: JC-1 assay showing reduced mitochondrial membrane potential in cKO neurospheres. Scale bar, 20 μm. Right: Quantifications of red (J-aggregates) to green (monomers) ratio (n = 30 neurospheres from 3 mice/group). O TEM images of hippocampal mitochondria showing swelling and cristae disorganization in cKO. Red arrows indicate abnormal mitochondrial cristae. Scale bar, 200 nm. Statistical significance in I was determined by using Chi-square test, Bonferroni correction. Statistical significance in F, G, J, N was determined by using one-way ANOVA and Scheffe’s multiple comparisons test. Statistical significance in other panels was determined by using Student’s t-test, two-sided. Data are presented as mean ± SEM. Source data are provided as a Source Data file.