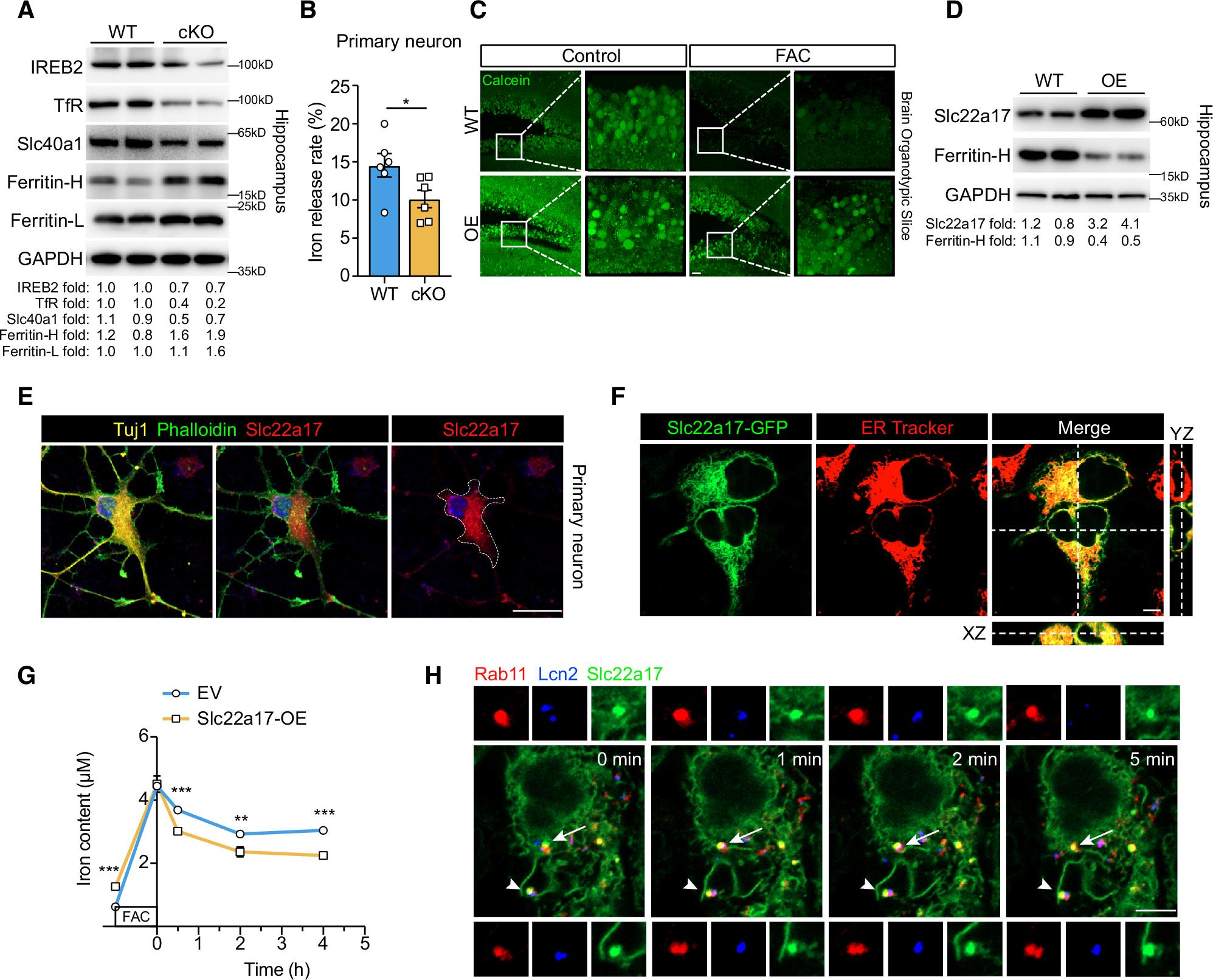
Fig. 5: Slc22a17 facilitates cellular iron efflux in response to iron overload.
From: Slc22a17 governs postnatal neurogenesis by maintaining the iron homeostasis in hippocampus

A Western blot analysis of IREB2, TfR, Slc40a1, Ferritin-H, and Ferritin-L protein levels in WT and cKO hippocampus at P14. Target proteins were normalized to their respective loading controls. B Iron release rate was calculated as the percentage reduction in intracellular iron content measured 2 h after FAC removal in WT and cKO primary neurons (n = 6). C Representative images showing iron contents labeled by the iron probe Calcein in the organotypic brain slice with or without FAC treatment. Scale bar, 50 μm. D Western blotting analysis of Slc22a17 and Ferritin-H protein levels in WT and OE hippocampus at P14. Target proteins were normalized to their respective loading controls. E Phalloidin (green) staining and IF staining of Tuj1 (yellow) and Slc22a17 (red) in primary neuron showing the intracellular location of Slc22a17. Scale bar, 20 μm. F Representative confocal images showing ER-tracker (red) and Slc22a17-GFP (green) co-localizations in HT22 cells. Scale bar, 5 μm. G Residual intracellular iron contents are determined for the indicated periods after iron preload in EV and Slc22a17-OE HEK293 cells (n = 6). H Live-cell imaging showing localization of Slc22a17 (green) to Lcn2 (blue) and recycling endosome marked by Rab11 (red). White arrow indicates the complex shown in the upper enlarged panel, and white arrowhead points to the region shown in the lower enlarged panel. Scale bar, 5 μm. Statistical significance was determined by using Student’s t-test, two-sided. Data are presented as mean ± SEM. Source data are provided as a Source Data file.