Fig. 7: Inhibition of the Nrf2/HO-1 pathway rescues learning and memory deficits in Slc22a17 iKO mice.
From: Slc22a17 governs postnatal neurogenesis by maintaining the iron homeostasis in hippocampus

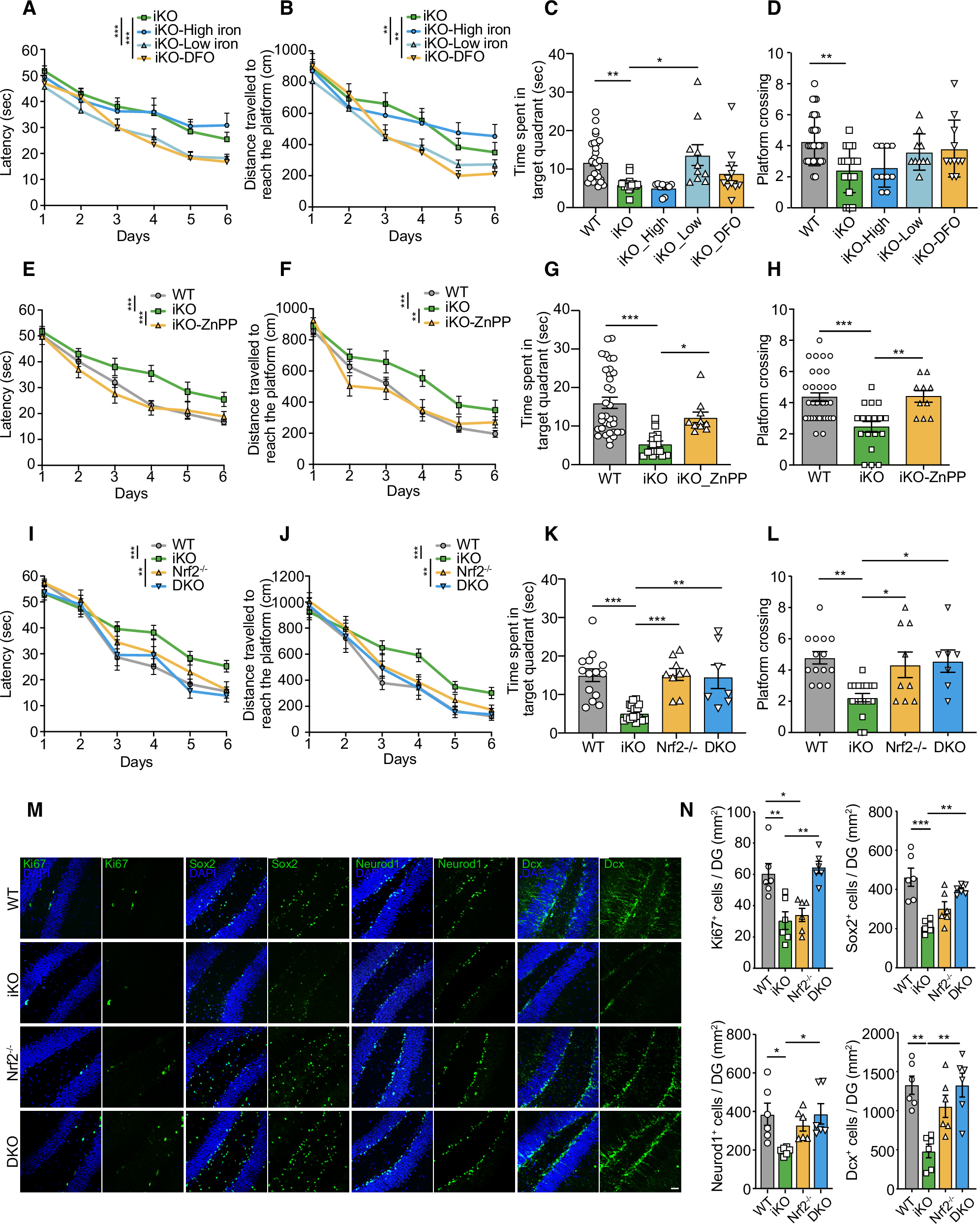
A–D Impaired learning and memory of iKO mice in the MWM test is restored upon DFO and chronic low-iron diet treatment. Latency and distance to the platform at the training trials, time spent in the target quadrant, and the platform crossing times at the probe trials are decreased in iKO mice, and are recovered by DFO and chronic low-iron diet treatment (WT, n = 31; iKO, n = 18, iKO-High, n = 10; iKO-Low, n = 10; iKO-DFO, n = 11). E–H HO-1 inhibitor ZnPP improved learning and memory of Slc22a17 iKO mice. Shown are results of latency to the platform, distance to the platform, time spent in the target quadrant, and crossing times to the platform (WT, n = 34; iKO, n = 18; iKO-ZnPP, n = 10). I–L Nrf2 deletion improved learning and memory of Slc22a17 iKO mice. Shown are results of latency to the platform, distance to the platform, time spent in the target quadrant, and crossing times to the platform (WT, n = 14; iKO, n = 17, Nrf2-/-, n = 9; DKO, n = 7). M Immunostaining for DG with Ki67, Sox2, NeuroD1, Dcx and DAPI in WT, iKO, Nrf2-/- and DKO (iKO; Nrf2-/-) mice. Scale bar, 50 μm. N Quantification of the numbers of Ki67+, Sox2+, NeuroD1+, and Dcx+ cells in WT, iKO, Nrf2-/- and DKO mice (n = 6). Statistical significance in A, B, and E, F, and I, J was determined by using two-way ANOVA and Scheffe’s multiple comparisons test. Statistical significance in C, D, G, H, K, L, and N was determined by using one-way ANOVA and Scheffe’s multiple comparisons test. Data are presented as mean ± SEM. Source data are provided as a Source Data file.