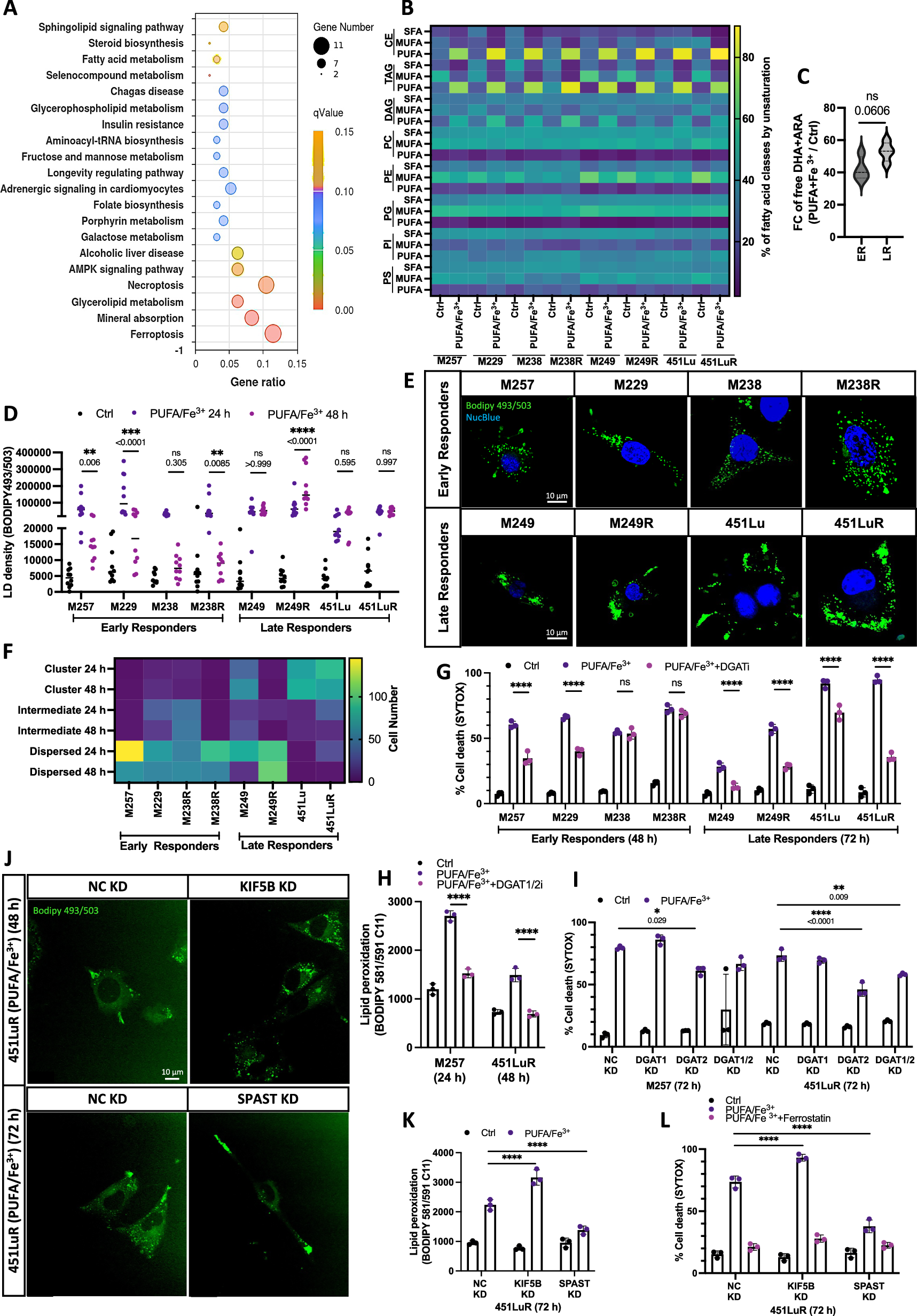
Fig. 2: LD metabolism influences ferroptosis sensitivity.

A KEGG enrichment analysis of significantly differentially expressed genes (RNA-seq) in melanoma cell lines (M257, M238, 451Lu, 451LuR) +/− PUFA/Fe3+ (18 h, 36 h). padj <0.001, n = 3 different wells, analyzed using a two-tailed DESeq2 with Benjamini–Hochberg correction. B Lipidomics profiling of phospholipids (PC, PE, PG, PI, PS) and neutral lipids (CE, TAG, DAG) in melanoma cell lines +/− PUFA/Fe3+. Data represent the mean ± SD from n = 3 different wells. C Measurement of free DHA and ARA in early- and late-responding models (ER and LR, respectively) +/− PUFA/Fe3+ (24 h). Box plot showing median of n = 3 independent experiments, analyzed using a two-tailed unpaired t-test (FC = Fold change). D Lipid droplet (LD) density (BODIPY 493/503 staining) in melanoma cells +/− PUFA/Fe3+ (24 h and 48 h). n = 10 images, analyzed using a two-way ANOVA with Dunnett’s test. E Lipid droplet (LD) (BODIPY 493/503, green) and nuclei (Nucstain, blue) staining of melanoma cells +/− PUFA/Fe3+ (24 h). Representative images from n = 10. F Quantitative analysis of LD distribution (BODIPY 493/503) in melanoma cell lines. Mean ± SD of n = 3 independent experiments (n > 100 cells/condition). Two-way ANOVA with Å Ãdák correction. G, H Effect of DGAT inhibitors T863 and PF-06424439 on cytotoxicity (SYTOX) and lipid peroxidation (BODIPY 581/591 C11) in melanoma cell lines +/− PUFA/Fe3+. Mean ± SD from n = 3 independent experiments comprising 3 wells each, analyzed using a two-way ANOVA with Dunnett’s (****P < 0.0001). I Effect of DGAT KD compared to control (ND KO) M257 and 451LuR cells on cell death induction (SYTOX) by PUFA/Fe3+ (72 h). Mean ± SD from n = 3 independent experiments comprising 3 wells each, analyzed using a two-way ANOVA with Å Ãdák correction (****P < 0.0001). J Effect of KIF5B (48 h), Spastin (SPAST) (72 h) KD versus control (NC KO) on LD distribution (BODIPY 493/503) in 451LuR after PUFA/Fe3+ treatment. n = 10. K, L Impact of KIF5B (48 h), Spastin (SPAST) (72 h) KD versus control (NC KO) on lipid peroxidation (C11BODIPY) and cell death (SYTOX) at 72 h. Mean ± SD from n = 3 independent experiments comprising 3 wells each, analyzed using a two-way ANOVA with Dunnett’s test (****P < 0.0001). Source data are provided as a Source Data file.