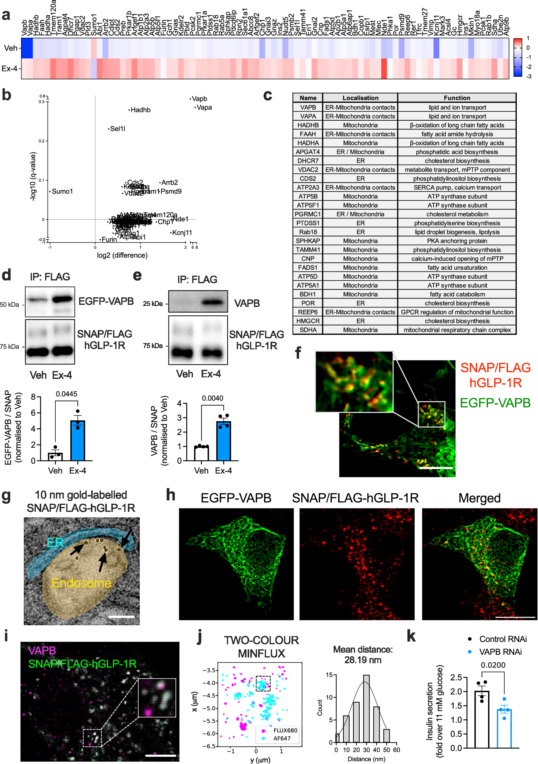
Fig. 1: Human GLP-1R β-cell interactome and validation of VAPB-hGLP-1R interaction.

a Heatmap of GLP-1R interactor enrichment from anti-FLAG co-immunoprecipitates of vehicle (Veh) versus 5-minute exendin-4 (Ex-4)-stimulated INS-1 832/3 SNAP/FLAG-hGLP-1R cells; blue, decreased; red, increased binding; LC-MS/MS data analysed in LFQ-Analyst and normalised to hGLP-1R levels for each experimental repeat; colour scale centred around overall median value of the experiment; n = 4 biologically independent experiments. b Volcano plot of data from (a) depicting log2 fold change to vehicle (x-axis) versus -log10qvalue (y-axis). c List of ER, mitochondria or ERMCS-localised hGLP-1R interactors enriched in exendin-4-stimulated versus vehicle conditions. d Co-immunoprecipitation (co-IP) of EGFP-VAPB with SNAP/FLAG-hGLP-1R in Veh versus Ex-4-stimulated INS-1 832/3 SNAP/FLAG-hGLP-1R cells. Representative blots and quantification of EGFP-VAPB over SNAP levels shown; n = 3 biologically independent experiments, p value as indicated by two-tailed paired t-test. e As for (d) for endogenous VAPB; n = 4 biologically independent experiments, p value as indicated by two-tailed paired t-test. f Confocal microscopy analysis of SNAP/FLAG-hGLP-1R (red) co-localisation with EGFP-VAPB (green) in Ex-4-stimulated INS-1 832/3 SNAP/FLAG-hGLP-1R cells; box, magnification inset; size bar, 5 μm; image representative of n = 3 biologically independent experiments. g Electron microscopy micrograph depicting gold-labeled SNAP/FLAG-hGLP-1R (arrows) localised to an endosome–ER MCS in an Ex-4-stimulated INS-1 832/3 SNAP/FLAG-hGLP-1R cell; endosome highlighted in gold and ER in blue; size bar, 100 nm; image representative of n = 3 biologically independent experiments. h Maximum intensity projection (MIP) of a confocal z-stack of EGFP-VAPB (green) and SNAP/FLAG-hGLP-1R (red) from an Ex-4-stimulated INS-1 832/3 SNAP/FLAG-hGLP-1R cell; size bar, 10 μm; image representative of n = 3 biologically independent experiments. i Confocal detection of FLUX 680-labelled VAPB (magenta) and SNAP-Surface Alexa Fluor 647-labelled SNAP/FLAG-hGLP-1R (green), in Ex-4-stimulated INS-1 832/3 SNAP/FLAG-hGLP-1R cells, showing crosstalk across detector channels (Cy5 near: 650–685 nm, Cy5 far: 685–720 nm); inset, region selected for MINFLUX imaging; size bar, 5 μm; image representative of n = 2 biologically independent experiments. j Two-colour MINFLUX analysis of selected region from (i) after spectral separation, including histogram of nearest neighbour distance between FLUX 680 and Alexa Fluor 647 clusters within the region indicated by dashed box. k Ex-4-induced insulin secretion (fold over 11 mM glucose) in non-targeting Control versus VAPB RNAi-treated INS-1 832/3 cells; n = 4 biologically independent experiments, p value as indicated by two-tailed paired t-test. Data are mean ± SEM.