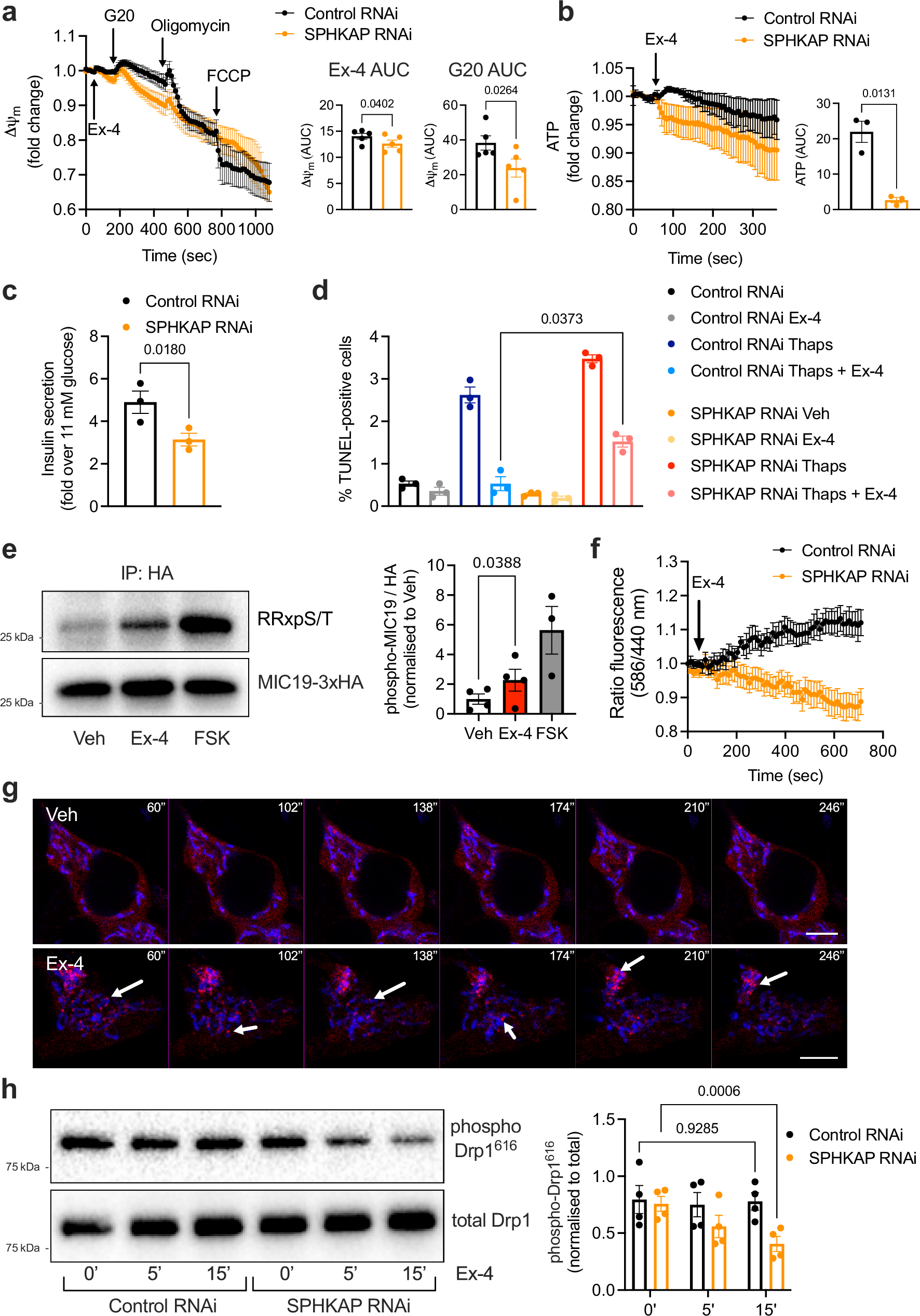
Fig. 5: Regulation of GLP-1R function by SPHKAP.

a Exendin-4 (Ex-4)-stimulated changes in mitochondrial membrane potential in Control versus SPHKAP RNAi-treated INS-1 832/3 cells, measured with TMRE; left, membrane potential traces; G20, 20 mM glucose; right, quantification of AUCs during the Ex-4 and G20 periods; n = 5 biologically independent experiments, p values as indicated by two-tailed paired t-test. b Ex-4-stimulated ATP level in Control versus SPHKAP RNAi-treated INS-1 832/3 cells, measured with the cyto-Ruby3-iATPSnFR1.0 biosensor; left, ATP traces; right, AUC quantification; n = 3 biologically independent experiments, p value as indicated by two-tailed paired t-test. c Ex-4-induced insulin secretion (fold over 11 mM glucose) in Control versus SPHKAP RNAi-treated INS-1 832/3 cells; n = 3 biologically independent experiments, p value as indicated by two-tailed paired t-test. d Percentage of apoptosis ± thapsigargin exposure in Control versus SPHKAP RNAi-treated INS-1 832/3 cells under vehicle (Veh) versus Ex-4-stimulated conditions; n = 3 biologically independent experiments; p value as indicated by one-way ANOVA with Šidák post-hoc test. e PKA-dependent phosphorylation of MIC19-3xHA in INS-1 832/3 cells under Veh versus Ex-4-stimulated conditions, determined by western blotting of anti-HA immunoprecipitates with an anti-RRx-pS/T antibody; FSK, positive control for PKA activation; left, representative blots; right, quantification of phospho-MIC19 levels; n = 3 to 4 biologically independent experiments, p value as indicated by one-way ANOVA with Šidák post-hoc test. f Ex-4-induced mitophagy, measured as changes in ratio fluorescence intensities (580/440 nm) over time with the dual-excitation ratiometric biosensor mKeima-Red-Mito-7 in Control versus SPHKAP RNAi-treated INS-1 832/3 cells; n = 6 biologically independent experiments. g Time-lapse confocal microscopy imaging of Drp1 localisation to mitochondria in Veh versus Ex-4-stimulated INS-1 832/3 cells; mitochondria (mito-BFP, blue) and Drp1 (mCherry-Drp1, red); arrows indicate Drp1-positive spots on mitochondria; time post-Veh or Ex-4 exposure indicated; size bars, 5 μm; images representative of n = 3 biologically independent experiments. h, Changes in Drp1 phosphorylation at Ser616 following Ex-4 stimulation of Control versus SPHKAP RNAi-treated INS-1 832/3 cells; left, representative blots; right, quantification; n = 4 biologically independent experiments; p values as indicated by two-way ANOVA with Tukey post-hoc test. Data are mean ± SEM.