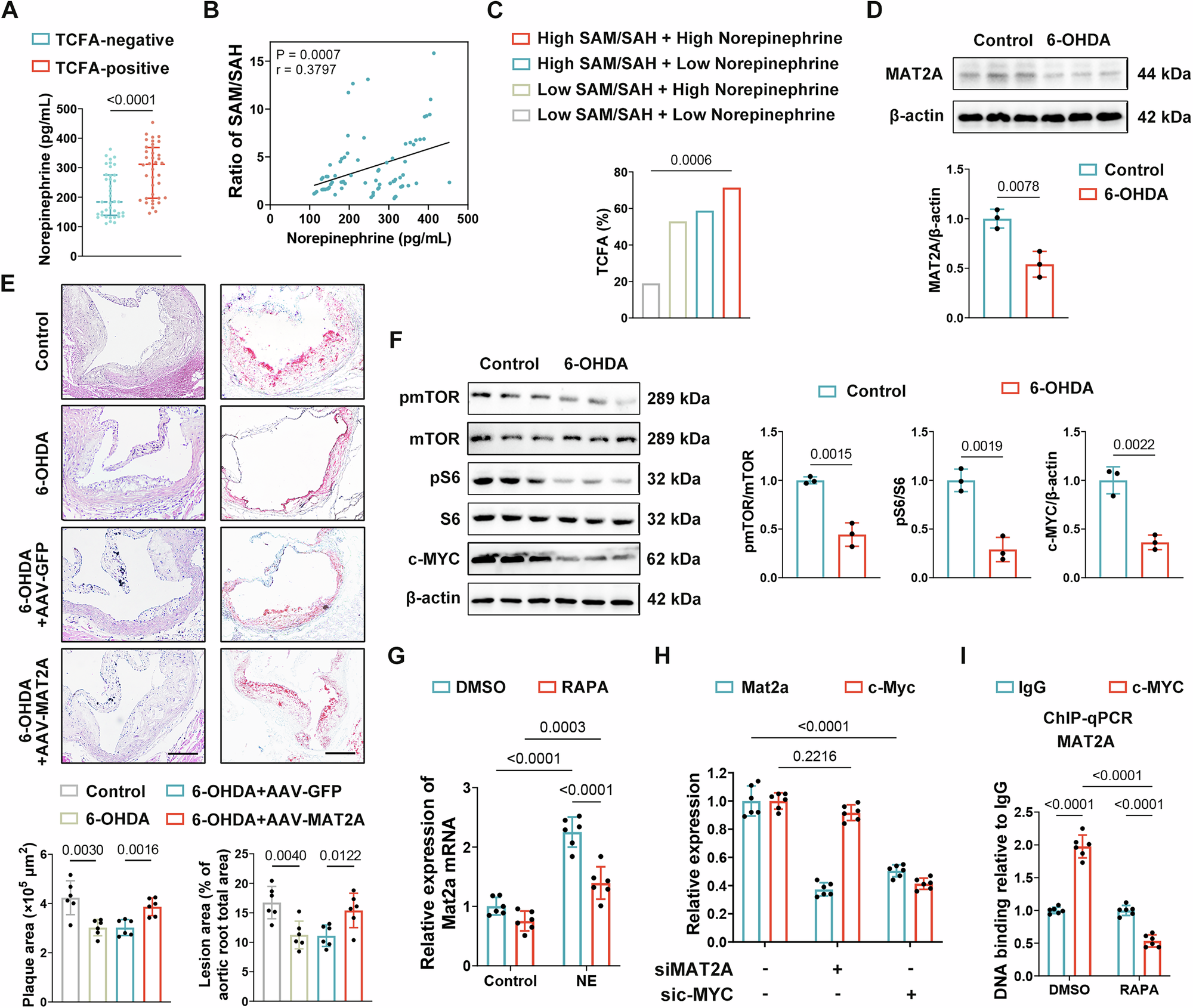
Fig. 6: Norepinephrine regulates MAT2A expression in atherosclerosis progression via the mTOR-c-MYC axis.

A Norepinephrine levels in serum from TCFA-positive and TCFA-negative individuals (n = 38 independent experiments). B Correlation between serum the ratio of SAM/SAH and norepinephrine levels. C The percentage of patients presenting with TCFA in 3 coronary arteries varied according to their levels of the SAM/SAH ratio and norepinephrine. D MAT2A expression in peripheral blood monocytes from 6-OHDA-treated ApoE-/- mice (n = 3, one representative experiment out of three was shown). E Representative images and quantification of H&E and Oil Red O staining in aortic root treated with 6-OHDA (250 mg/kg) and AAV-MAT2A, n = 6. Scale bar = 100 µm. F Immunoblots of aortic plaques from ApoE-/- mice treated with 6-OHDA (n = 3). G, Mat2a mRNA expression in BMDMs pre-treated with 20 nM RAPA followed by 10 mM norepinephrine (n = 6, one representative experiment out of three was shown). H Transcript levels of c-Myc and Mat2a in BMDMs transfected with the indicated siRNAs (n = 6). I Occupancy analysis of c-MYC by ChIP-qPCR in BMDMs treated with DMSO vehicle or RAPA (20 nM) (n = 6). A Two-tailed Mann–Whitney P-values are indicated; Data are shown as median with IQR. B Pearson correlation coefficient test was used; the regression coefficients and two-tailed P-values are shown. C Chi-squared test was used; Data are shown as %. D–F Unpaired Student’s t-test was used; the two-tailed P-values are shown; Data are presented as mean ± SD. G, I Two-way ANOVA was used; The adjusted P-values are shown; Data are presented as mean ± SD. H One-way ANOVA was used; The adjusted P-values are shown. 8-week-old female and male ApoE-/- mice were used. Data are presented as mean ± SD. AAV adeno-associated virus, RAPA rapamycin, 6-OHDA 6-Hydroxydopamine. Source data are provided as a Source Data file.