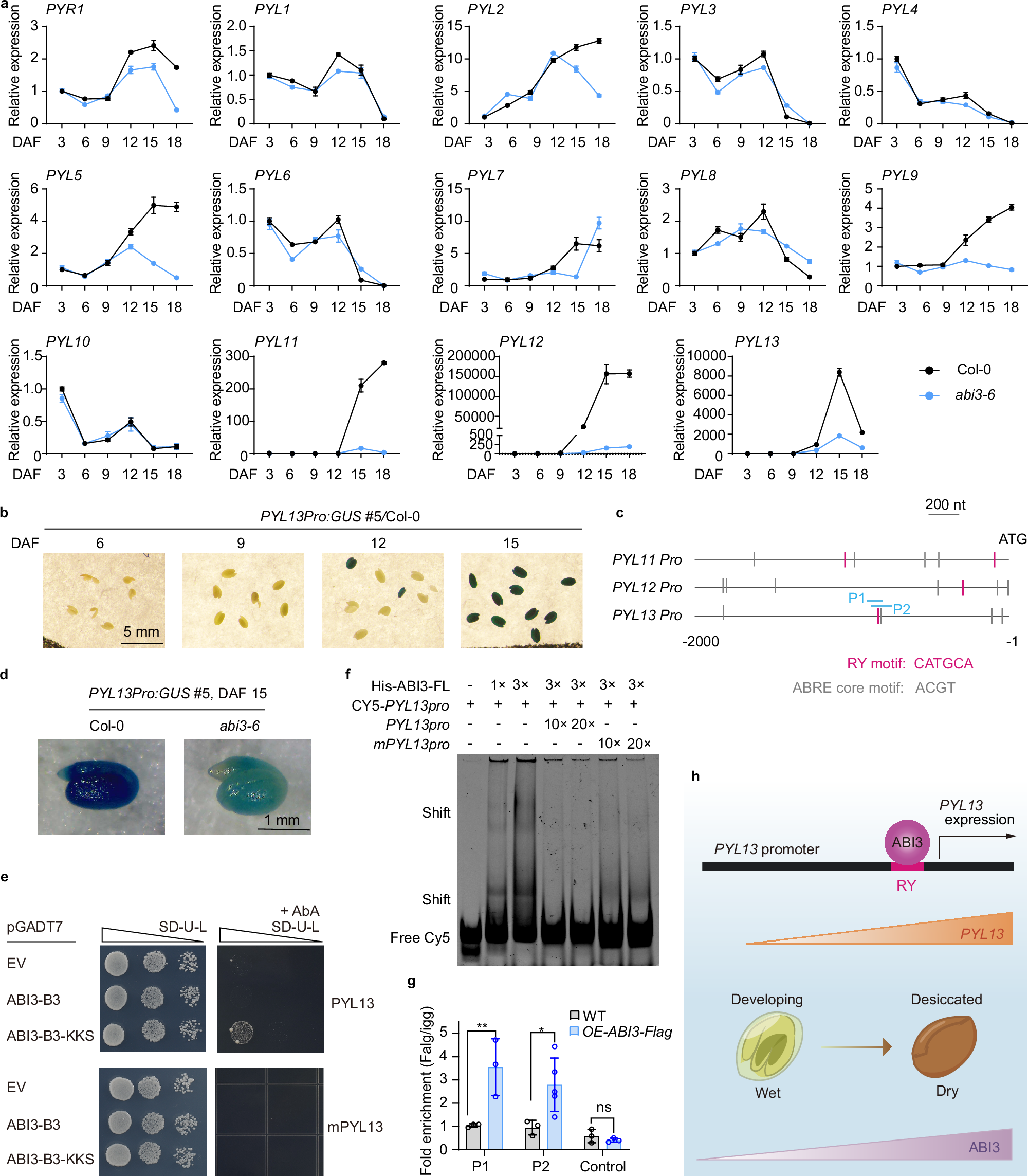
Fig. 5: ABI3 mediates seed-specific expression of AtPYL13 in Arabidopsis.
From: ABA-independent PP2C-binding in PYLs traces to bacterial origins and persists in land plants

a Relative expression of Arabidopsis PYLs during seed development in Col-0 and abi3-6. Transcriptional profiles of PYLs were determined by real-time quantitative PCR in developing seeds from 3 to 18 days after flowering (DAF). PP2AA3 was used as an internal reference. Data were integrated after normalizing the relative expression levels of Col-0 at 3 DAF to 1. Error bars, SD (n = 3 technical repeats). b PYL13pro: GUS expression patterns in developing Arabidopsis seeds at 6, 9, 12 and 15 DAF in Col-0 wild type. Scale bar, 5 mm. c Schematic illustration of candidate ABI3-binding motifs in the promoters of AtPYL11/12/13. nt, nucleotide. d PYL13pro:GUS expression patterns in dry seeds of Col-0 and abi3-6 at 15 DAF. Scale bar, 1 mm. e Interaction between the AtPYL13 promoter fragment and the wild-type or R64K/R66K/P69S (KKS) substitutions of the ABI3-B3 domain in yeast one-hybrid (Y1H) assay. The AtPYL13 promoter fragment contained either the wild-type (upper panels) or a mutated RY motif (mPYL13, lower panels). Dilutions (10−1 and 10−2) of liquid cultures with equal density were spotted onto plates lacking Ura/Leu (−UL) without or with Aureobasidin A (Aba; 1 µg/ml in upper panel, 0.2 µg/ml in lower panel). An empty vector (EV) served as a negative control. f Interaction between full-length ABI3 protein and the Cyanine5 (Cy5)-labeled PYL13 promoter fragment containing wild-type or mutated RY motif in electrophoretic mobility shift assay (EMSA). Excess unlabeled wild-type or mutated PYL13 promoter fragments were added as competitors. g ChIP-qPCR assays were performed using 2 g samples of seeds (~15 DAF) from Col-0 and OE-ABI3-Flag plants. Anti-Flag antibody was used to enrich 200–250 bp PYL13 promoter fragments (P1 and P2, as indicated in c) containing the RY motif. A segment lacking the RY motif served as a control. Error bars, SD (n ≥ 3 technical repeats, two-way ANOVA, *p < 0.05, **p < 0.01). Exact p values are provided in the Source Data. h Model illustrating the transcriptional regulation of seed-specific expression of AtPYL13 by ABI3 in Arabidopsis.