Abstract
Land plants have evolved strategies to survive water deficiency. Among these adaptations, the “drying without dying” strategy evolved in early land plants and is maintained in the desiccated seeds of angiosperms. This process is regulated by a family of ABA receptors known as the PYR/PYL/RCAR (PYL) family, which can bind to clade A protein phosphatases 2Cs (PP2Cs) and suppress their inhibition of water stress responses. ABA-independent PYLs first emerged in an aquatic algal lineage; however, their evolutionary origins and the mechanistic basis of ABA-independent PYL variants in land plants remain poorly characterized. Here, we characterize ABA-independent PYL-like proteins from bacteria, algae, and land plants that retain constitutive PP2C binding but lack ABA-enhanced inhibitory activity, supporting their putative bacterial origin via horizontal gene transfer. We identified a bacterial PYL homolog (PrPYL) in Paraburkholderia rhynchosiae with PP2C-binding ability, three PP2C-inhibiting PYL homologs in Zygnematales algae, and ABA-independent PYL-like proteins in seed plants (e.g., AtPYL13 and AtPYL13-like proteins). AtPYL13-like genes in dicots exhibited high expression during seed maturation and in desiccated seeds, suggesting a functional shift from canonical ABA receptors to ABA-independent PYL-like proteins following gene family expansion. Two invariant residues underlie ABA dependence in canonical PYL receptors. Transcription factor ABI3 mediates AtPYL13 expression during the mature seed stage, thereby locally restricting constitutively activated stress signaling. Our findings indicate that ABA-independent PYL-like genes likely originated via horizontal transfer from bacteria and function in basal stress signaling in seed plants.
Similar content being viewed by others
Introduction
Terrestrialization represents a pivotal event in green plant evolution, requiring adaptive mechanisms to overcome multiple environmental challenges, particularly fluctuating water availability. Plants employ two principal strategies to cope with water deficiency: “drying without dying (desiccation tolerance)” or “avoiding drying (drought avoidance)”1. Early land plants are mainly poikilohydric and adopt the “drying without dying” strategy to survive extreme conditions2. Vascular land plants retain the “drying without dying” strategy in specific organs, such as seeds and pollen, but mainly utilize the “avoiding drying” strategy for their vegetative stages. These processes both depend on the activation of stress responses by the phytohormone ABA3,4.
The activation of ABA signaling occurs through a protein phosphorylation cascade, in which SNF1-related protein kinase 2 (SnRK2) kinases have a central role. Upon ABA binding, the PYR/PYL/RCAR (PYL) ABA receptors interact with and inhibit clade A protein phosphatase 2Cs (PP2Cs), releasing SnRK2s from PP2C inhibition and activating downstream stress responses5,6. The ABA-binding properties of PYLs vary significantly in seed plants; likewise, their PP2C inhibition mechanisms show distinct ABA-dependence patterns: (i) strictly ABA-dependent (no basal inhibition activity without ABA, e.g., the dimeric subfamily III PYLs in angiosperms)7; (ii) ABA-enhanced (basal inhibition activity potentiated by ABA)8; or (iii) ABA-independent (not modulated by ABA). The “ABA-independent PYL-like proteins” include: 1) constitutively active PYLs that activate stress responses regardless of ABA9; and 2) inactive PYLs incapable of activating stress responses. Overall, ABA signaling plays a central role in the “avoiding drying” strategy via stress-induced ABA accumulation4,8,10,11 and also regulates seed development and germination via tightly regulated dynamic ABA levels4,12. Although it is predictable that ABA-independent PYL-like proteins constitutively activate stress signaling, it remains unclear which plants encode such proteins and whether they contribute to the “drying without dying” strategy in vascular plants.
PYLs existed in the last common ancestor of Zygnematophyceae (green algae) and Embryophyta (land plants)13,14. The PYL-homolog ZcPYL8 from the alga Zygnema circumcarinatum shows ABA-independent PP2C inhibition, enabling constitutive activation of stress signaling and desiccation tolerance9. In the nonvascular liverwort Marchantia, MpPYL1 shows ABA-enhanced activity to inhibit PP2Cs, although with high basal activity9, which triggers high basal stress signaling and actively represses plant growth15. Strictly ABA-dependent PYLs with minimal basal activity emerged in Bryophytina mosses and angiosperms8,16, potentially enabling a broader range of ABA responses and improved balance between growth and stress responses. However, it remains unclear how ABA-independent PYL-like proteins emerged and were subsequently incorporated into land plant lineages.
One hypothesis is that the ancestral PYLs were transferred horizontally from soil bacteria to charophytes during their evolution14. Here, we analyzed the activity and ABA-dependence of PYLs from bacteria, charophytes, bryophytes, and angiosperms, identifying ABA-independent PYL-like proteins across these groups. The bacterial PYL-homolog from Paraburkholderia rhynchosiae possesses PP2C-binding ability, and PYLs from Zygnematales exhibit PP2C inhibitory ability, supporting that PYLs in plants might have originated horizontally from soil bacteria. The ABA-independent PYL-like proteins exist in multiple genera in seed plants, including PYL13 and PYL13-like proteins in dicots and monocots. Most dicot AtPYL13-like proteins are highly expressed in mature and desiccated seeds and confer constant activation of stress signaling. The seed-specific expression of AtPYL13 is controlled by the transcription factor ABI3. These ABA-independent PYL-like proteins differ from the ABA-receptor PYLs in the highly conserved ABA-binding pocket by two amino acid residues − the invariant lysine and leucine residues that are crucial for ABA receptors. Our discoveries suggest that the ABA-independent PYL-like genes might have originated horizontally from bacteria and function in basal stress signaling in seed plants.
Results
The bacterial PYL-homolog from Paraburkholderia rhynchosiae possesses PP2C-binding ability
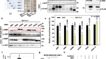
Phylogenetic analyses propose that ancestral PYLs in plants were acquired through horizontal gene transfer from soil bacteria14. The PYL genes from plants form a monophyletic group that nests within the diversity of twenty bacterial genes from two phyla: Proteobacteria and Actinobacteria14. We selected four bacterial PYLs showing high similarity to PYLs from green algae, bryophytes, and angiosperms for further analyses (Fig. 1a; Supplementary Fig. 1a). However, these bacterial PYLs (from Paraburkholderia, Pseudomonas, Frankia, and Sphingomonas) have apparent differences with plant PYLs in the CL2 region, which is critical for interactions with ABA and PP2Cs17,18,19,20,21,22,23,24,25,26.
a Phylogenetic analysis of PYL homologs across bacteria and algae. Sppr, Spirogyra; Meen, Mesotaenium endlicherianum; Mekr, Mesotaenium kramstae; Zc, Zygnema circumcarinatum; Zysp, Zygnemopsis sp. b RD29Bpro:LUC expression in pyl duodecuple mutant protoplasts transformed with PYLs. Transformation with SnRK2.6, ABF2 and RD29Bpro:LUC served as control. Error bars, SEM (n = 3 biological repeats). Two-way ANOVA, ****p < 0.0001. Expression data of control and PYR1 were shared by fig. 2b. c Interactions between AtABI1 and PYL homologs from Paraburkholderia and Sphingomonas in yeast two-hybrid (Y2H) assay. Yeast cells were grown on nonselective SD/−Leu−Trp (−LW) and selective SD/−Leu−Trp−His (−LWH) media, without or with 10 µM ABA. d Interactions between Arabidopsis PP2Cs and Paraburkholderia rhynchosiae PYL (PrPYL) in Y2H assay. e, f PrPYL did not release SnRK2.6 from inhibition by PP2CA (e) or ABI1 (f), in the absence or presence of 100 µM ABA, during in vitro kinase assays. SnRK2.6 autophosphorylation was detected by autoradiography (lower panels). g, h In PP2C enzyme activity assays using pNPP as the substrate, PrPYL did not inhibit PP2CA (g) or ABI1 (h), with or without 10 µM ABA. Each reaction contained 0.5 μM PP2C and varying PYL concentrations (0, 0.5, 1.0, or 2.0 μM). Error bars, SD (n = 3 biological replicates). i, j Overall structure (upper) and a zoomed view (lower) showing interactions between AtABI1 and PYLs (i). Structural alignment compares PrPYL (purple, predicted by AlphaFold3) with a reported complex (PDB: 3KDJ) containing ABA, AtPYL1 (gold), and AtABI1 (cyan). The key serine residue in the CL2 loop (S112 in AtPYL1 and S52 in PrPYL) is adjacent to and forms hydrogen bonds with G180 in AtABI1, with hydrogen bond distances as shown in (j). k, l Close-up view of ABA and surrounding residues within a 5 Å radius. The ligand-binding pocket of AtPYL1 (gold) accommodates ABA (green and red sticks) well (k). In contrast, PrPYL (purple) lacks a binding pocket suitable for ABA (l). Exact p values for (b, e, f) are provided in Source Data.
To test whether PYL homologs in bacteria function as ABA receptors, we evaluated their ABA dependence in the Arabidopsis ABA-insensitive pyl duodecuple mutant, in which all AtPYLs except AtPYL6 and AtPYL13 are mutated4. As expected, transfection of the pyl duodecuple mutant protoplasts with SnRK2.6 and ABF2 did not induce expression of the ABA-responsive reporter RD29B-LUC, even in the presence of ABA; however, co-transfection of SnRK2.6, ABF2 with an ABA receptor (AtPYR1, MpPYL1, or PpPYL1) resulted in the induction of RD29B-LUC in the presence of ABA (Fig. 1b; Supplementary Fig. 1b). PYL homologs from bacteria, including Proteobacteria (Sphingomonas, Pseudomonas, and Paraburkholderia) and Actinobacteria (Frankia), failed to induce RD29B-LUC expression with or without ABA treatment (Fig. 1b), indicating these bacterial PYLs are ABA-independent PYLs.
Despite lacking ABA dependence, ancestral PYLs should, first and foremost, interact with PP2Cs. Yeast two-hybrid (Y2H) assays were used to evaluate the PP2C-binding ability of these bacterial PYLs with Arabidopsis clade A PP2Cs. The Paraburkholderia rhynchosiae PYL (PrPYL), but not the bacterial PYL homologs from Sphingomonas and Frankia, interacted with several PP2Cs, including ABI1, HAB2, HAI3, and PP2CA, in an ABA-independent manner (Fig. 1c, d; Supplementary Fig. 1c, d). We further confirmed physical interactions between PrPYL and AtABI1 using split luciferase (LUC) complementation (LCI) assays. Transient co-expression of PrPYL-nLUC with either cLUC-AtABI1 or cLUC-AtHAB2 generated weak reconstituted LUC signals in Nicotiana benthamiana (Nb) leaves (Supplementary Fig. 1e). The weak PrPYL-PP2C interactions may be outcompeted by endogenous proteins (e.g., plant PYLs and SnRK2s), thus generating very weak reconstituted LUC signals in planta. These results suggest that PrPYL represents a prototype ABA receptor.
The PP2C inhibitory activity of PrPYL was evaluated using in vitro SnRK2 kinase assays in the presence and absence of ABA (Fig. 1e, f). Recombinant GST-tagged ABI1 and PP2CA inhibited the kinase activity of MBP-SnRK2.6. As a positive control, recombinant His-PYR1 released SnRK2.6 from PP2C-mediated inhibition in an ABA-dependent manner. In contrast, recombinant PrPYL could not release PP2C-mediated inhibition with or without external ABA (Fig. 1e, f). We further assessed PP2C inhibitory activity using the phosphatase substrate p-nitrophenyl phosphate (pNPP), and found that PrPYL did not inhibit PP2CA, ABI1, or HAB1 with or without external ABA (Fig. 1g, h; Supplementary Fig. 1f). These results indicated that bacterial PrPYL binds to PP2Cs but lacks PP2C-inhibitory activity.
The structure of PrPYL was predicted using AlphaFold3 and then aligned to the reported ABA-PYL1-ABI1 complex (PDB: 3KDJ)19. The PYL1-ABI1 interaction is mainly mediated by the CL loops, especially CL2 in AtPYL119. Ser112 in the CL2 loop of AtPYL1 plays an essential role in the PYL1-ABI1 interaction, with its hydroxyl group and backbone carbonyl oxygen forming hydrogen bonds with the Glu142 and Gly180 residues of ABI1. The predicted structure of PrPYL resembled that of AtPYL1 (Fig. 1i). However, the CL2 loop of AtPYL1 (gold) was closer to ABI1 (cyan) compared to that in the predicted PrPYL structure (purple). While Ser52 in PrPYL occupies a position structurally equivalent to Ser112 in AtPYL1 within the “S/TGLPA” motif (CL2 loop) and is predicted to form a hydrogen bond with Gly180 in ABI1, the distance of 4.5 Å (instead of 3.0 Å and less) (Fig. 1j) could partially explain the weak interaction between plant PP2Cs and PrPYL. In addition, the ligand-binding pocket of AtPYL1 (gold) accommodates the ABA molecule (green and red sticks) (Fig. 1k), but the ligand-binding pocket of PrPYL was too small to hold ABA (Fig. 1l), explaining its inability to respond to ABA. We also analyzed the binding affinity between PrPYL and ABA using isothermal titration calorimetry (ITC) and found that PrPYL has no binding affinity for ABA (Supplementary Fig. 1g). Our results support the hypothesis that PYLs originated via horizontal gene transfer from bacteria, but acquired their PP2C-inhibitory and ABA-binding functions in plants.
Zygnematales PYLs exhibit PP2C inhibitory activity in an ABA-independent manner
PYLs in plant lineages appear to have emerged before the last common ancestor of Zygnematophyceae and land plants13,14. The algal PYL-homolog ZcPYL8 in Zygnema circumcarinatum exhibited an ABA-independent PP2C inhibitory activity in vitro9. We mined transcriptome resources from representative land plants and algae and identified PYL homologs in five species of Zygnematophyceae: Zygnema circumcarinatum, Zygnemopsis sp., Mesotaenium endlicherianum, Mesotaenium kramstae, and Spirogyra sp., of which the first four are classified in Zygnematales and the last is classified in Spirogyrales (Fig. 2a and Supplementary Data 1). However, it remains unclear whether PYL homologs from Mesotaenium, Zygnemopsis and Spirogyra have ABA-dependent PP2C inhibitory activity. To test whether PYL homologs in green algae function as ABA receptors, we evaluated the ABA dependence of PYLs in the ABA-insensitive pyl duodecuple mutant. Among PYL homologs from Zygnematales, MeenPYL3 from Mesotaenium endlicherianum, MekrPYL1 from Mesotaenium kramstae, and ZcPYL8 from Zygnema circumcarinatum constitutively activated expression of RD29B-LUC in an ABA-independent manner, while ZyspPYL1 from Zygnemopsis, SpprPYL1 from Spirogyra, and MeenPYL1 and MeenPYL2 failed to induce RD29B-LUC expression (Figs. 1a and 2b). A previous study showed that ZcPYL8 inhibits ZcABI1 in an ABA-independent manner and cannot bind ABA9. These results indicated that PYL homologs gained ABA-independent PP2C inhibitory activity before the last common ancestor of Zygnematophyceae and land plants.
a Sequence alignment of PYL homologs from algae (brown) and land plants. At, Arabidopsis thaliana; Sm, Selaginella moellendorffii; Meen, Mesotaenium endlicherianum; Mekr, Mesotaenium kuamstae; Zysp, Zygnemopsis sp.; Zc, Zygnema circumcarinatum; Sppr, Spirogyra sp.; Mp, Marchantia polymorpha; Pp, Physcomitrella patens. Two key residues for ABA binding are indicated by red rectangles. b RD29Bpro:LUC expression in pyl duodecuple mutant protoplasts transformed with ancestral Zygnematophyceae PYLs. Transformation with SnRK2.6, ABF2, and RD29Bpro:LUC served as control. Error bars, SEM (n ≥ 3 biological repeats). Two-way ANOVA, ****p < 0.0001. Right: the two residues critical for ABA-binding (black) and the corresponding variant residues (red). Expression data of control and PYR1 were shared by fig. 1b. c Interactions between MeenPYL3 and Arabidopsis PP2Cs in Y2H assay. Yeast cells were grown on nonselective SD/−LW and selective SD/−LWH or SD/−LWHA media, without or with 10 µM ABA. d Interactions between MeenPYL3 and Arabidopsis PP2Cs in N. benthamiana leaves assessed by firefly luciferase complementation imaging (LCI). e, f In vitro kinase assays testing whether ZcPYL8 or MeenPYL3 could relieve PP2C-mediated inhibition of SnRK2.6 with or without 100 μM ABA. ZcPYL8, but not MeenPYL3, released SnRK2.6 from HAB1-mediated inhibition (e). In contrast, MeenPYL3, but not ZcPYL8, released SnRK2.6 from PP2CA-mediated inhibition (f). SnRK2.6 autophosphorylation was detected by autoradiography (upper panels). g–j PP2C enzyme activity assays using pNPP as substrate. MeenPYL3 inhibited HAB1 (h), whereas ZcPYL8 inhibited PP2CA (i), both irrespective of 10 µM ABA. Error bars, SD (n ≥ 6 biological repeats). k Predicted structure of MeenPYL3 (purple, Alphafold3) aligned with the reported complex (PDB ID: 3KDJ) containing ABA (green/red), AtPYL1 (gold), and AtABI1. Residues within a 5 Å radius of ABA are shown (right). AtPYL1 (K86/L114) and corresponding residues in MeenPYL3 (R63/I93) are labeled. Cyan dashed lines represent hydrogen bonds between ABA and K86 in AtPYL1, while the black dashed line indicates steric hindrance (<2 Å) between ABA and R63 in MeenPYL3. l Model depicting that certain Zygnematophyceae PYLs gained PP2C inhibitory activity prior to the last common ancestor of Zygnematophyceae and land plants. Exact p values for (b, e, f) are provided in Source Data.
Consistent with their ability to constitutively activate expression of RD29B-LUC, MeenPYL3 and ZcPYL8 strongly interacted with multiple PP2Cs in an ABA-independent manner, as assessed by Y2H assays (Fig. 2c and Supplementary Fig. 2a). Although MeenPYL1 failed to induce RD29B-LUC expression (Fig. 2b), it did strongly interact with all clade A PP2Cs except HAI1 and AHG1 (Supplementary Fig. 2a), suggesting that MeenPYL1 has gained PP2C binding ability but not the strong PP2C inhibitory activity. It should be noted that AHG1 is resistant to PYL-mediated inhibition since it lacks the conserved tryptophan for ABA-PYL-PP2C and PP2C-SnRK2 interactions19,20,22,27,28,29. We further confirmed physical interactions between MeenPYL3 and PP2Cs using LCI assays. The transient co-expression of MeenPYL3-nLUC and cLUC-PP2Cs generated LUC signals in Nb leaves (Fig. 2d), suggesting interactions between MeenPYL3 and Arabidopsis PP2Cs, including ABI1, HAB1, PP2CA and HAI1.
We further evaluated the PP2C inhibitory activity of ZcPYL8 and MeenPYL3 using in vitro SnRK2 kinase assays (Fig. 2e, f). The recombinant AtHAB1 and AtPP2CA phosphatases repressed the kinase activity of the recombinant SnRK2.6. The recombinant ZcPYL8 partially released SnRK2.6 from HAB1-mediated inhibition, while the recombinant MeenPYL3 partially released SnRK2.6 from PP2CA-mediated inhibition in an ABA-independent manner. We further assessed PP2C inhibitory activity using pNPP as substrate. The recombinant MeenPYL3 partially repressed phosphatase activity of HAB1 and ABI1 on pNPP, while the recombinant ZcPYL8 slightly repressed phosphatase activity of PP2CA on pNPP but not HAB1, in an ABA-independent manner (Fig. 2g–j and Supplementary Fig. 2b). The differential results between the two PP2C activity assays could be due to differences in substrates, since pNPP is not a physiological substrate, and PP2Cs inhibit SnRK2s not only by dephosphorylation but also by physical interactions28. The AlphaFold3-predicted structure of MeenPYL3 was aligned to the ABA-PYL1-ABI1 complex (PDB: 3KDJ)19 as a template, showing that R63 in MeenPYL (purple, corresponds to K86 in AtPYL1) leads to a clear steric hindrance (<2 Å) that blocks binding of ABA (in green; Fig. 2k). These results further confirm that PYL homologs obtained PP2C inhibition ability before the last common ancestor of Zygnematophyceae and land plants (Fig. 2l).
Structural analysis of PYLs identified four highly conserved loops (CL1–CL4) critical for ABA binding, among which the CL2 region, with a “S/TGLPA” motif, is crucial for the interactions between PYLs and PP2Cs19. Interestingly, these algal PYLs have a similar “S/TGL/IPG” motif, while the bacterial PYL homologs are distinguished from PYLs from algae and land plants in the CL2 region (Fig. 2a and Supplementary Fig. 1a). This partially explains the weak interaction of PrPYL-ABI1 and strong interactions between algal PYLs and Arabidopsis PP2Cs as well as the constitutive activation of RD29B-LUC expression in pyl duodecuple mutant protoplasts by algal PYLs (Figs. 1d and 2, and Supplementary Fig. 2a). In ABA-dependent or enhanced PYLs, including AtPYR1, AtPYL1/2/3/9/10, and OsPYL2, the ABA carboxylate forms charge-stabilized hydrogen bonds with the amino group of a conserved lysine in CL1, while the aliphatic portion of ABA interacts with the amino group of a conserved leucine in CL217,18,19,20,21,22,23,24,25,26. The key lysine residue that binds to the carboxyl group of ABA is replaced by another basic residue, arginine (R), in the three MeenPYL homologs (Fig. 2a). We also analyzed the binding affinity between MeenPYL3 and ABA using ITC and found that MeenPYL3 has no binding affinity for ABA (Supplementary Fig. 2c). To test whether these sequence variations may explain the ABA insensitivity of MeenPYL3, we co-transfected SnRK2.6, ABF2 with wild-type and mutated MeenPYL3 in pyl duodecuple mutant protoplasts. Neither MeenPYL3-R63K nor MeenPYL3-R63K/I93L altered the ABA-independent phenotype in the pyl duodecuple mutant protoplasts under ABA treatment, and MeenPYL3-R63K even failed to induce RD29B-LUC expression (Supplementary Fig. 2d). To our surprise, the AtPYL4-K81R mutant lost its high basal activity in elevating RD29B-LUC expression (Supplementary Fig. 2d), suggesting that arginine is a better choice than lysine in CL1 to generate PYL ABA receptors with no basal activity. Since high basal stress signaling would have favored the terrestrialization of land plant progenitors, we propose that this critical arginine was not conserved during evolution to maintain high basal activity of PYLs.
An ABA-independent PYL-like protein exists in Arabidopsis
The ABA-independent PYL-like proteins evolved before the last common ancestor of Zygnematophyceae and land plants, with some lineages subsequently gaining PP2C-inhibition capability. PYLs then acquired ABA-binding and -responsive functions in the last common ancestor of land plants9,16. The dimeric subfamily III PYLs in angiosperms exhibit strict ABA dependency7, and some moss-specific PYLs also display strict ABA dependency despite being monomeric16. However, it is unclear whether ABA-independent PYL-like proteins exist and function in angiosperms. Therefore, we first evaluated the ABA dependence of PYLs from the model species Arabidopsis thaliana in the ABA-insensitive pyl duodecuple mutant (Fig. 3a). Among these ABA-responsive PYLs, the ABA-enhanced AtPYL5-6 and 8–12 exhibited basal activities, leading to the induction of RD29B-LUC expression, while the ABA-dependent AtPYR1, AtPYL1 and AtPYL7 could not induce RD29B-LUC expression without ABA treatment. In contrast, AtPYL13 failed to induce RD29B-LUC expression with or without ABA treatment. These results indicated that ABA-independent PYL-like proteins exist in angiosperms.
a, c, h RD29Bpro:LUC expression in pyl duodecuple mutant protoplasts transformed with Arabidopsis PYLs (a), AtPYL13-Q38K/F71L (c), and variants of AtPYLs (h). Transformation with SnRK2.6, ABF2 and RD29Bpro:LUC served as control. Error bars, SEM, n ≥ 3 biological repeats in (a, h), and n ≥ 6 biological replicates in (c). Two-way ANOVA, *p < 0.05, **p < 0.01, ****p < 0.0001. Expression data of control was shared among figs. 3a, c, h and 4c. b Sequence alignment of ABA-binding regions in AtPYLs. The two residues in PYL13 that differ from other PYLs are labeled with red asterisks and rectangles. d, e In vitro kinase assays assessed whether wild-type or mutated AtPYL13 could relieve PP2C-mediated inhibition of SnRK2.6 with or without 100 μM ABA. SnRK2.6 activity was repressed by AtABI1 (d) and AtPP2CA (e). SnRK2.6 autophosphorylation (autoradiography, lower panels) and protein loading (Coomassie blue staining, upper panels) are shown. Radioactive intensity of the bands was normalized to that of the AtPYL13-Q38K/F71L sample without ABA. Error bars, SD (n = 3 biological replicates). Two-sided Student’s t test, *p < 0.05. f, g The ABA-hyposensitive phenotype of the pyr1pyl124 quadruple mutant was complemented by 35Spro:AtPYL13-Q38K/F71L but not by 35Spro:AtPYL13 (f). Seedling establishment was quantified (g). Error bars, SD (n = 3 biological replicates). Two-way ANOVA followed by a Tukey test. i Release of SnRK2.6 from ABI1 inhibition by AtPYL9 and AtPYL9-K63Q/L89F, with or without 100 µM ABA, during in vitro kinase assays. SnRK2.6 autophosphorylation was detected by autoradiography (lower panel). Radioactive intensity of the bands was normalized to that of the AtPYL9 sample (2×) with ABA. Error bars, SD (n = 3 biological replicates). Two-sided Student’s t test, **p < 0.01, ****p < 0.0001. j, k The ABA-hyposensitive phenotype of pyr1pyl124 was complemented by AtPYL1pro:AtPYL1 but not by AtPYL1pro:AtPYL1-K86Q/L114F (j). Seedling establishment was quantified (k). Error bars, SD (n = 3 biological replicates). Two-way ANOVA followed by a Tukey test. Exact p values for (a, c, d, e, g–i, and k) are provided in Source Data. For figures (d, e, and i), images shown are representative of three independent experiments.
AtPYL13 differs from the other AtPYLs by two amino acid residues, which correspond to Q38 in CL1 and F71 in CL2 in AtPYL13 (Fig. 3b). The key lysine residue that binds to the carboxyl group of ABA is replaced by glutamine in AtPYL13, and the key leucine residue that binds to the aliphatic portion of ABA is replaced by phenylalanine in AtPYL13 (Fig. 3b). To test whether these sequence variations may explain the ABA insensitivity of AtPYL13, we co-transfected SnRK2.6, ABF2 with wild-type and mutated AtPYL13 in pyl duodecuple mutant protoplasts. The wild-type AtPYL13 could not activate RD29B-LUC under ABA treatment, while the expression of AtPYL13-Q38K/F71L restored the ABA-dependent activation of RD29B-LUC in the pyl duodecuple mutant protoplasts (Fig. 3c), indicating that AtPYL13 is otherwise functional and that the two natural sequence variations in the CL1/CL2 domains confer ABA independence to AtPYL13. Phylogenetic analysis of Brassicaceae PYLs revealed a stepwise transition from ABA-enhanced receptors to ABA-independent paralogs after gene family expansion (Supplementary Fig. 3a; steps i–iii). This progression is evidenced by: (i) initial divergence of the AtPYL11/12/13 clade30 (node marked with a purple asterisk), which has only been identified in eudicots; (ii) secondary divergence of AtPYL13 (gold-highlighted branch) from the AtPYL11/12 subclade; (iii) subsequent acquisition of lineage-specific variations within the AtPYL13 subclade, including one in Camelina sativa and two in the Arabidopsis lineage (A. thaliana, A. lyrata, and A. halleri; variation sites labeled in red). These changes support the hypothesis that ABA-independent PYL-like proteins reemerged in the Brassicaceae family.
There are nine members of clade A PP2Cs in Arabidopsis, and the protoplast transient expression assays suggested that AtPYL13 cannot inhibit most, if not all, PP2Cs in the presence of ABA. We thus reconstituted the ABA signaling pathway in vitro, using the recombinant MBP-tagged SnRK2.6, GST-tagged ABI1 and PP2CA, and His-tagged AtPYL13. The SnRK2 activity was evaluated by in vitro kinase assay with (γ-32P) ATP (Fig. 3d, e), anti-phospho-S175-SnRK2s antibody (Supplementary Fig. 3b) that recognizes activated SnRK2s4, and PP2C enzymatic assay using pNPP as substrate (Supplementary Fig. 3c). The incubation of ABI1 or PP2CA with SnRK2.6 repressed SnRK2.6 activity. The repression of SnRK2.6 by PP2CA was released by wild-type AtPYL13 in the absence or presence of ABA, suggesting AtPYL13 constitutively represses PP2CA in an ABA-independent manner (Fig. 3e). In contrast, AtPYL13-Q38K/F71L repressed PP2C phosphatase activity and released PP2C-mediated inhibition of SnRK2 activity in an ABA-enhanced manner (Fig. 3d, e, and Supplementary Fig. 3b, c).
Due to the very weak phenotype of pyl13 mutants31, we then evaluated the properties of AtPYL13 in the pyr1pyl1pyl2pyl4 (pyr1pyl124) quadruple mutant background. We generated transgenic Arabidopsis overexpressing either AtPYL13 or AtPYL13-Q38K/F71L driven by the constitutive 35S cauliflower mosaic virus (CaMV) promoter (Supplementary Fig. 3d). We found that ectopic expression of AtPYL13-Q38K/F71L complemented the ABA-hypersensitive phenotype of the pyl quadruple mutant during seedling establishment and subsequent growth (Fig. 3f, g). In contrast, ectopic expression of AtPYL13 did not complement the ABA-hypersensitive phenotype of the pyl quadruple mutant plants. Together with our previous data31,32, these results indicate that AtPYL13 has ABA-independent PP2C inhibitory activity and that the two natural amino acid variations in AtPYL13 confer ABA insensitivity.
Two invariant residues are crucial for PYL ABA receptors
To further address the effects of the noncanonical amino acid residues in AtPYLs on ABA dependence, mutated AtPYLs were generated and used in the transient activation assay in pyl duodecuple mutant protoplasts. The expression of 12 mutated AtPYLs, except AtPYL8-K61Q/L87F, did not activate RD29B-LUC expression (Fig. 3h). Expression of AtPYL8-K61Q/L87F enabled weak ABA-enhanced activation of RD29B-LUC expression, likely due to residual ABA dependence. While co-transfection of wild-type AtPYL8 with ABI1 enabled ABA-induced RD29B-LUC expression, co-transfection of AtPYL8-K61Q/L87F with ABI1 failed to induce expression even with ABA treatment. This suggests AtPYL8-K61Q/L87F lacks strong ABI1-inhibitory capacity. We then analyzed the ABA-binding properties of wild-type PYL9 and its K63Q/L89F mutant using ITC and found that this mutation abolished the ABA-binding affinity of PYL9 (Supplementary Fig. 3e, f). We further evaluated the ABA dependence of wild-type and mutated AtPYL9 with the reconstituted ABA signaling pathway in vitro. The incubation of ABI1 with SnRK2.6 repressed SnRK2.6 activity. The wild-type AtPYL9 blocked the phosphatase activity of ABI1 and HAB1 and released the repression of SnRK2.6 by PP2Cs in an ABA-dependent manner (Fig. 3i and Supplementary Fig. 3g–i). In contrast, AtPYL9-K63Q/L89F exhibited limited or no inhibition of ABI1 or HAB1 in an ABA-independent manner (Fig. 3i and Supplementary Fig. 3g–i). Moreover, the expression of native promoter-driven AtPYL1-K86Q/L114F did not complement the ABA-hyposensitive phenotype of the pyl quadruple mutant plants (Fig. 3j, k, Supplementary Fig. 3j). As a positive control, the expression of native promoter-driven AtPYL1 partially complemented the ABA-hyposensitive phenotype of the pyl quadruple mutant during seedling establishment (Fig. 3j, k). These results indicate that the invariant lysine and leucine residues are crucial for ABA dependence of plant PYL ABA receptors.
ABA-independent PYL-like proteins exist in seed plants
We further identified putative ABA-independent PYL-like proteins in seed plants according to natural variations in the key lysine and leucine residues (Fig. 4a and Supplementary Data 1). In addition to AtPYL13, several AtPYL13-like proteins differ from the ABA-dependent PYLs by one or two amino acid residues, which correspond to Q38 in CL1 and/or F71 in CL2 in AtPYL13 (Fig. 4b). The key lysine residue that binds to the carboxyl group of ABA is replaced by either glutamine in the Brassicaceae family (Arabidopsis lyrata, Camelina sativa, Capsella rubella) and in the genus Oryza, or by threonine in the genus Hordeum (Fig. 4b). Moreover, phenylalanine replaces the key leucine residue that binds to the aliphatic portion of ABA in PYLs in the genera Arabidopsis, Capsicum, Nicotiana, and Oryza (Fig. 4b). We evaluated the ABA dependence of these AtPYL13-like proteins in pyl duodecuple mutant protoplasts. Overexpression of PYLs from the genera Camelina (CsPYL13L1), Capsicum (CaPYL13L2), Nicotiana (NsPYL13L and NaPYL13L), and Hordeum (HvPYL13L1/2) could not induce expression of RD29B-LUC, while overexpression of PYLs from the genera Oryza (OsPYL12) and Capsella (CrPYL13L) constitutively activated expression of RD29B-LUC in an ABA-independent manner (Fig. 4c). These results indicated that these alterations are associated with ABA dependence of PYL proteins and suggested that the transformation from ABA receptors to ABA-independent PYL-like proteins occurred in seed plants after expansion of the gene family (Supplementary Fig. 3a and Supplementary Data 1).
a Putative ABA-independent PYL-like proteins in seed plants that differs from ABA receptors at the key lysine and leucine residues were identified. b Sequence alignment of the ABA-binding regions of putative ABA-independent PYL-like proteins in seed plants. Ca, Capsicum annuum; Cb, Capsicum baccatum; Na, Nicotiana attenuata; Ns, Nicotiana sylvestris; Nt, Nicotiana tomentosiformis; Al, Arabidopsis lyrata; Cs, Camelina sativa; Cr, Capsella rubella; Hv, Hordeum vulgare; Ob, Oryza brachyantha; Os, Oryza sativa. The two residues that differ from those in canonical ABA receptors are labeled with asterisks and rectangles. c Induction of ABA-responsive gene expression by putative ABA-independent PYL-like proteins. RD29Bpro:LUC expression was measured in pyl duodecuple mutant protoplasts transformed with PYLs. Transformation with SnRK2.6, ABF2 and RD29Bpro:LUC served as control. Error bars, SEM (n ≥ 5 independent repeats). Two-way ANOVA, ****p < 0.0001. Right panel, two residues critical for ABA binding (black) and the corresponding variant residues (red). Expression data of control was shared among figs. 3a, c, h and 4c. d Relative expression of ABA-independent NaPYL13L in dry seeds, imbibed seeds, and 5-day-old seedlings of Nicotiana attenuata, compared to the expression of the ABA-responsive NaPYL4L and NaPYL8L genes. NaIF5α served as an internal reference. Error bars, SD (n = 3 technical repeats). e Relative expression levels of CsPYL13L2 in different tissues and developmental stages of Camelina sativa. Data source: ePlant Camelina. f Relative expression levels of HORVU.MOREX.r3.3HG0247520.1 in Hordeum vulgare tissues from ePlant Barley v3. The HvPYL13L gene encodes both HvPYL13L1 and HvPYL13L2 shown in c. Error bars, SEM (n = 6 independent repeats). g Expression of OsPYL12 and OsPYL13 in dry seeds, imbibed seeds, and 9-day-old rice seedlings (Nipponbare) was analyzed by RT-PCR. OsPP2AA3 served as an internal reference. DAG, days after germination. h Structural comparison of OsPYL12 (purple, predicted by AlphaFold3) aligned with the ABA–AtPYL1 (gold) complex. ABA and residues within a 5 Å radius are shown. The black dashed line indicates steric hindrance (<2 Å) between ABA and F76 in OsPYL12. i A model illustrating seed-specific expression of ABA-independent PYL-like proteins in dicot seed plants. Source data are provided as a Source Data file.
According to the Klepikova Arabidopsis Atlas eFP browser33, AtPYL13 is specifically expressed in dry seeds but not in other tissues (Supplementary Fig. 4a). Next, we investigated the expression pattern of ABA-independent PYL-like genes in seed plants. According to the eFP browser on the Nicotiana attenuata Data Hub34, NaPYL13L (NIATv7_g33692) is highly expressed in Nicotiana attenuata seeds but not in other tissues (Supplementary Fig. 4b). The expression of NaPYL13L was dramatically reduced after seed imbibition and was undetectable after seedling establishment (Fig. 4d). In contrast, the expression of NaPYL4L (NIATv7_g37793) was undetectable in dry seeds but was elevated after seed imbibition, while NaPYL8L (NIATv7_g17046) was expressed in dry and imbibed seeds (Fig. 4d). In Camelina sativa, CsPYL13L2 was also highly expressed in seeds but not in other tissues, according to ePlant Camelina (Fig. 4e). Moreover, HvPYL13L (HORVU.MOREX.r3.3HG0247520) had the highest expression level in barley seeds compared to other tissues, according to RNA-Seq of 16 developmental stages of barley (PRJEB14349) (Fig. 4f). In rice, OsPYL12 was expressed in imbibed rice seeds and seedlings but not in dry seeds, while OsPYL13 was highly expressed in dry seeds with reduced expression after seed imbibition (Fig. 4g). The F76 variation in OsPYL12 (lavender) causes steric clash (atom distance <2 Å) with ABA, explaining its ABA independence (Fig. 4h). ITC analysis confirmed OsPYL12 cannot bind ABA (Supplementary Fig. 4c). These results indicated that most ABA-independent PYL-like genes are expressed in dry seeds, which differs from the expression pattern of ABA-dependent or ABA-enhanced PYLs (Fig. 4i).
ABI3 mediates seed-specific expression of AtPYL13
We evaluated the expression of the 14 Arabidopsis PYLs during seed development (Fig. 5a). Expression of AtPYL11, 12, and 13 was drastically elevated from 12 days after flowering and peaked at 15-18 days after flowering (Fig. 5a and Supplementary Fig. 5). On the other hand, the expression of PYR1 and PYL2/5/7/9 gradually elevated during seed maturation, although at levels that were orders of magnitude lower than that of AtPYL11/12/13, while expression of PYL1/3/4/6/8/10 gradually decreased during seed maturation (Fig. 5a). We further confirmed the seed-specific expression of AtPYL13 using transgenic lines expressing a β-glucuronidase-encoding gene driven by the native AtPYL13 promoter. GUS staining results confirmed that the AtPYL13 promoter was highly active in Arabidopsis seeds 15 days after flowering (Fig. 5b). These results indicate that AtPYL13 is a seed-specific ABA-independent PYL-like gene.
a Relative expression of Arabidopsis PYLs during seed development in Col-0 and abi3-6. Transcriptional profiles of PYLs were determined by real-time quantitative PCR in developing seeds from 3 to 18 days after flowering (DAF). PP2AA3 was used as an internal reference. Data were integrated after normalizing the relative expression levels of Col-0 at 3 DAF to 1. Error bars, SD (n = 3 technical repeats). b PYL13pro: GUS expression patterns in developing Arabidopsis seeds at 6, 9, 12 and 15 DAF in Col-0 wild type. Scale bar, 5 mm. c Schematic illustration of candidate ABI3-binding motifs in the promoters of AtPYL11/12/13. nt, nucleotide. d PYL13pro:GUS expression patterns in dry seeds of Col-0 and abi3-6 at 15 DAF. Scale bar, 1 mm. e Interaction between the AtPYL13 promoter fragment and the wild-type or R64K/R66K/P69S (KKS) substitutions of the ABI3-B3 domain in yeast one-hybrid (Y1H) assay. The AtPYL13 promoter fragment contained either the wild-type (upper panels) or a mutated RY motif (mPYL13, lower panels). Dilutions (10−1 and 10−2) of liquid cultures with equal density were spotted onto plates lacking Ura/Leu (−UL) without or with Aureobasidin A (Aba; 1 µg/ml in upper panel, 0.2 µg/ml in lower panel). An empty vector (EV) served as a negative control. f Interaction between full-length ABI3 protein and the Cyanine5 (Cy5)-labeled PYL13 promoter fragment containing wild-type or mutated RY motif in electrophoretic mobility shift assay (EMSA). Excess unlabeled wild-type or mutated PYL13 promoter fragments were added as competitors. g ChIP-qPCR assays were performed using 2 g samples of seeds (~15 DAF) from Col-0 and OE-ABI3-Flag plants. Anti-Flag antibody was used to enrich 200–250 bp PYL13 promoter fragments (P1 and P2, as indicated in c) containing the RY motif. A segment lacking the RY motif served as a control. Error bars, SD (n ≥ 3 technical repeats, two-way ANOVA, *p < 0.05, **p < 0.01). Exact p values are provided in the Source Data. h Model illustrating the transcriptional regulation of seed-specific expression of AtPYL13 by ABI3 in Arabidopsis.
Analysis of the promoters of AtPYL11/12/13 and AtPYL13-like genes in Brassicaceae identified the presence of RY motifs and ABRE core motifs (Fig. 5c and Supplementary Fig. 5d). The transcription factor ABI3 directly binds to RY motifs via its B3 domain and may also indirectly interact with ABRE motifs35. We next investigated whether ABI3 controls the seed-specific expression of AtPYL13. The drastic elevation of AtPYL11/12/13 expression during seed maturation was nearly blocked in the abi3-6 mutant, and the gradual increases of AtPYL2/5/9 were also defective in the abi3-6 mutant (Fig. 5a and Supplementary Fig. 5). Moreover, the strong GUS staining of PYL13pro:GUS seen in dry seeds of the Col-0 WT background was dramatically reduced in the abi3-6 mutant background (Fig. 5d). To investigate binding between ABI3 and the AtPYL13 promoter, we performed yeast one-hybrid (Y1H) and electrophoretic mobility shift assay (EMSA) to test whether ABI3 could bind the RY motif-containing region in vitro. The GAL4AD fusion of full-length ABI3 did not support yeast growth on synthetic dropout (SD)-Ura/Leu media, and the GAL4AD fusion of ABI3 or ABI3-B3 did not support yeast growth on SD-Ura/Leu media supplemented with Aureobasidin A (AbA) (Fig. 5e). The R64K/R66K/P69S (KKS) substitutions in ABI3-B3 allow yeast growth in the Y1H system and enhance DNA binding without compromising sequence specificity36. These mutations (ABI3-B3-KKS) promoted yeast growth only with the PYL13 promoter fragment containing a wild-type RY motif but not with a mutated RY motif (Fig. 5e). Recombinant His-tagged full-length ABI3 bound to the Cyanine5 (Cy5)-labeled PYL13 promoter fragment containing the RY motif (Fig. 5f). Addition of wild-type unlabeled probes, but not unlabeled probes carrying a mutated RY motif, repressed the interaction between His-ABI3 and the Cy5-labeled PYL13 promoter fragment (Fig. 5f). Chromatin immunoprecipitation (ChIP)-qPCR assays using mature green seeds (about 15 days after flowering) of OE-ABI3-Flag plants revealed significant enrichment of fragments with the RY motif (Fig. 5g). These results indicated that the seed-specific expression of AtPYL13 is transcriptionally regulated by ABI3 (Fig. 5h).
Discussion
PYL-mediated ABA signaling plays a central role in plant survival under water deficiency3,4. Under unstressed conditions, the clade A PP2Cs constantly inhibit the SnRK2s, including SnRK2.2, 2.3 and 2.637. Under drought, plants accumulate ABA and, in turn, trigger the activation of ABA receptor PYLs38. The ABA-bound PYLs interact with and inhibit PP2Cs to release SnRK2s and activate stress signaling5,6. Although SnRK2s and PP2Cs are evolutionarily conserved key regulators originating in algae, the ABA receptor PYLs are not present until the last common ancestor of land plants9. The evolution of ABA receptor PYLs requires at least three critical steps: PP2C binding, PP2C inhibition, and ABA binding and responses. Our results showed that PYL-like proteins are present in bacteria and might have gained PP2C binding ability in some soil bacteria. Plants likely acquired PYL genes horizontally from bacteria before the last common ancestor of Zygnematophyceae and land plants, when plant PYLs obtained PP2C inhibition ability (Figs. 1, 2 and 6). Paraburkholderia species are the predominant symbionts of Mimosa spp. and common bean39, and further investigation is required to uncover whether PrPYL contributes to the host-microbe interaction during symbiosis. PYLs subsequently gained ABA-binding ability and ABA-enhanced PP2C inhibition in the last common ancestor of land plants, while the dimeric PYLs further evolved the completely ABA-dependent PP2C inhibitory activity in the last common ancestor of angiosperms9. Independently, the monomeric PYLs also evolved strict ABA dependency in mosses16. The ABA-binding properties of PYLs confer ABA-dependent or ABA-enhanced PP2C-inhibition activity, which enabled land plants to change constitutive activation into the energy-saving conditional activation of stress signaling. Together with previous findings9,14,16, we outline the evolution of PYLs, while our results support the hypothesis that PYLs originated via horizontal gene transfer from soil bacteria (Fig. 6).
a Proposed stepwise evolution of PYL ABA receptors and ABA-independent PYL-like proteins. The ABA-independent PYL-like proteins originated horizontally from soil bacteria and exist in seeds of land plants. Two invariant lysine and leucine residues are crucial for the ABA responsiveness of PYL ABA receptors. PYL-like proteins gained PP2C-binding ability in some soil bacteria, and the ABA-independent PYL-like proteins obtained PP2C inhibitory activity before the last common ancestor of Zygnematophyceae and land plants. Although PYLs gained ABA-enhanced PP2C inhibition in bryophytes and evolved ABA-dependent PP2C inhibitory activity in mosses and angiosperms, some ABA-independent PYL-like proteins exist in vascular plants and are mainly expressed in dry seeds in plants such as Arabidopsis, Camelina, and Nicotiana attenuata. b Expression pattern of the ABA-independent PYL-like genes in dicot seeds. During seed maturation and desiccation, the expression of these ABA-independent PYL-like genes is gradually increased, probably functioning in basal stress signaling.
Pseudo-receptors, a concept similar to pseudo-enzymes, have long been regarded as evolutionary intermediates that are often overlooked40. We reported here that a few pseudo-receptors that share sequence homology with the PYL ABA receptor family lack ABA dependence due to sequence variations in otherwise conserved lysine and leucine residues (Figs. 3 and 4). The evolutionary “jump” that transforms the pseudo-receptors (e.g., PrPYL, ZcPYL8, ZyspPYL1, MekrPYL1, and MeenPYLs) into ABA receptors occurred in the last common ancestor of Zygnematophyceae and land plants. Interestingly, the ABA-independent PYL-like proteins exist patchily in some land plants (Figs. 3 and 4), indicating that the transformation from ABA receptors to pseudo-receptors happened occasionally during the evolution of land plants after expansion of the gene family (Supplementary Fig. 3a). Most of these ABA-independent PYL-like genes are specifically expressed in seeds (Figs. 4 and 5), suggesting that seed-specific expression of PYLs relieves corrective selection pressures. Although most of the ABA-independent PYL-like proteins could not induce stress responses in the pyl duodecuple mutant protoplasts (Fig. 4c), we cannot exclude the possibility that they may repress some clade A PP2C. For example, AtPYL13 suppresses PP2CA but not HAB1 and AHG131,32 (Fig. 3e). Therefore, seed-specific expression of these ABA-independent PYL-like genes may contribute to high basal stress signaling in dry seeds for seed vigor maintenance, thus relieving selective pressure in vegetative tissues from constitutively active pseudo-receptors. Future investigations are needed to clarify the existence, evolution, and function of pseudo-receptors for other plant hormones or signaling molecules.
Early land plants and seeds mainly adopt the “drying without dying” strategy and require constitutive activation of stress signaling for osmoregulation. ABA-independent PYL-like genes function redundantly with ABA receptors to regulate seed viability through SnRK2s and ABFs4,10,12,41. During seed maturation, plants accumulate high levels of ABA, and ABA levels gradually decrease during vernalization42. Therefore, enhanced basal stress signaling mediated by both ABA-enhanced and ABA-independent PYLs is likely required for maintaining seed viability at stages with low ABA concentrations, e.g., after seed vernalization. In Arabidopsis, the seed-specific expression of AtPYL11, AtPYL12, and AtPYL13 is regulated by transcription factor ABI3 (Fig. 5). While ABI3 is best known for its high expression in seeds, it has also been implicated in other developmental processes, including bud dormancy43, lateral root emergence44, and lamina inclination45. Here, our work provides another interesting example of how ABI3 mediates local signaling. Future investigations are needed to clarify if and how seed-specific transcription factors control the seed-specific expression of other ABA-independent PYL-like genes (Supplementary Fig. 5d). Taken together, PYLs evolved in a binary pattern in seeds and vegetative tissues, and the ABA-independent PYL-like proteins may have critical roles in basal stress signaling during seed desiccation.
Methods
Plant materials
The pyr1pyl124 quadruple and pyr1pyl12458379101112 duodecuple mutants used in the present study have been described previously (Park et al., 2009; Zhao et al., 2018). To generate 35Spro:AtPYL13 transgenic plants in the pyr1pyl124 quadruple mutant background, the coding sequences of AtPYL13 and AtPYL13-Q38K/F71L were cloned into a pGWB517 vector under the control of the 35S promoter, after which the construct was transformed into the pyr1pyl124 quadruple mutant. To generate AtPYL1pro:AtPYL1 transgenic plants in pyr1pyl124 quadruple mutant background, the coding sequences of AtPYL1 and AtPYL1-K86Q/L114F were fused to the AtPYL1 promoter and cloned into pGWB513, which was then transformed into the pyr1pyl124 quadruple mutant. To generate PYL13pro:GUS transgenic plants, the GUS gene was driven by a −2000 to −1 bp fragment of PYL13 promoter containing RY motif. The PYL13pro:GUS transgenic plant in the abi3-6 mutant background was generated by a genetic cross and subsequent genotyping.
Phenotypic analysis
Arabidopsis seeds were collected from wild type Col-0, the pyr1pyl124 quadruple mutant, and T2 or T3 generation transgenic Arabidopsis plants grown under the same well-watered conditions, after which they were allowed to dry for at least 2 weeks, surface sterilized and then sown onto 1/2 MS plates supplemented with or without 3 µM ABA. After stratification in the dark at 4 °C for 3 days, the seeds were grown horizontally in a Percival CU36L4 growth chamber. Seedling establishment was scored as the percentage of seeds with green expanded cotyledons on the 12th day. Seedling establishment images were collected on the 15th day.
Multiple sequence alignment and phylogenetic analysis
Multiple sequence alignment and phylogenetic analysis were conducted using MEGA12 software, with the ClustalW and maximum likelihood method and the Jones-Taylor-Thornton model of amino acid substitutions.
Transient expression assay in Arabidopsis protoplasts
The putative ABA-irresponsive PYL homologs from bacteria, algae, and land plants were synthesized and cloned into the pHBT95 vector. All plasmids were confirmed by sequencing and purified with the QIAGEN Plasmid Maxi Kit.
The pyr1pyl12458379101112 duodecuple mutant was grown under short-day conditions and high humidity (10 h of light/14 h of darkness, 80% humidity). Rosette leaves of 4-week-old plants were used to generate protoplasts, as previously reported (Fujii et al., 2009; Zhao et al., 2013). Protoplast expression constructs, including pHBT95-PYL, -ABI1, -SnRK2.6, -ABF2, RD29B-LUC, and ZmUBQ-GUS constructs, were the same as previously reported (Fujii et al., 2009; Zhao et al., 2013). All mutants were generated via two-step PCR and verified by plasmid sequencing. Assays for transient expression in protoplasts were performed as described previously (Fujii et al., 2009; Zhao et al., 2013), and all steps were performed at room temperature. For each transform, 6 µg RD29B-LUC, 3 µg ABF2, 3 µg SnRK2.6 and 0.5 µg ZmUBQ-GUS were added as essential control. Besides, none or 3 µg of different candidate PYL was added as an effector to test ABA-receptor identities. After transfection, the protoplasts were washed twice using W5 buffer and incubated in WI solution without ABA or with 5 µM ABA under light for 16 h.
Introduction of PYL receptors is sufficient to recover ABA response in the pyl duodecuple protoplast transient assay, while addition of SnRK2 and ABF supports robust activation of luciferase signals in the presence of PYL receptors. Therefore, we co-expressed SnRK2 and ABFs to evaluate the ABA-responsiveness of PYLs in the pyl duodecuple protoplast transient assay.
Yeast two-hybrid (Y2H) assay
Yeast two-hybrid assays were performed using the Matchmaker GAL4 Two-Hybrid System from Clontech, following the manufacturer’s instructions. The yeast strain Y2HGold was co-transformed with paired constructs and then plated on selective dropout nutrition-deficient media containing or lacking 10 µM ABA.
Firefly luciferase complementation imaging (LCI) assay
The full-length coding sequences of PrPYL and MeenPYL3 were cloned into the pCAMBIA-35S-nLUC, while the coding sequences of ABI1, HAI1, HAI3, HAB2, and PP2CA were amplified by PCR and cloned into the pCAMBIA-35S-cLUC. LCI assay was performed by transient expression of paired combinations of constructs in Nicotiana benthamiana leaves through Agrobacterium-mediated infiltration. After infiltration, tobacco plants were grown in the dark for one day and under white light for another 2 days. Luciferase activity was detected with a CCD Tanon-5200 by applying firefly D-luciferin (NanoLight).
Protein expression and purification from E. coli
The coding sequences of PrPYL, ZcPYL8, MeenPYL3, AtPYR1, AtPYL9 and AtPYL13 were amplified and cloned into the pET28a vector to obtain His-PrPYL, His-ZcPYL8, His-MeenPYL3, His-AtPYR1, His-AtPYL9, and His-AtPYL13 constructs. All mutants were generated via two-step PCR and verified by plasmid sequencing. The ABI1, PP2CA, and HAB1 coding sequences were amplified and cloned into the pGEX-6P-1 vector to obtain the GST-ABI1, GST-PP2CA, and GST-HAB1 constructs. MBP-SnRK2.6 was the same as before46.
The wild-type or mutated His-PYLs, GST-PP2Cs and MBP-SnRK2.6 constructs were transformed into the competent cells of E. coli BL21(DE3). Expression of proteins was induced by 1 mM isopropyl β-D-thiogalactoside (IPTG) at 18 °C for 16 h. To purify His-tag-fusion proteins, cells were harvested and sonicated in lysis buffer containing 50 mM NaH2PO4, 300 mM NaCl, pH 8.0 on ice using a Branson SFX250 Sonifier (50% duty, output 5, 2 min, three times). After centrifuging the lysate at 20,000 × g at 4 °C for 40 min, the recombinant proteins were purified from the supernatant with the corresponding agarose beads according to the protocols. After washing three times with the washing buffer (50 mM NaH2PO4, 300 mM NaCl, 50 mM imidazole, pH 8.0), the recombinant proteins were eluted with elution buffer containing 50 mM NaH2PO4, 300 mM NaCl, 250 mM imidazole pH 8.0, and frozen at −80 °C. The lysis buffer, wash buffer and elution buffer were altered according to the suggested protocols for MBP- and GST-tagged proteins. It is worth noting that after purification, wild-type or mutated AtPYL13, ZcPYL8, and MeenPYL3 proteins must be used fresh immediately for subsequent assays due to their extreme instability.
In vitro kinase assays
The purified recombinant wild-type and mutated PYL proteins were incubated with GST-tagged PP2Cs and MBP-SnRK2.6 protein kinase at 30 °C for 2 h in 25 μL of reaction buffer containing 20 mM Tris-HCl, pH 8.0, 1 mM DTT, 5 mM MgCl2, 1 μM ATP and 5 μCi [γ-32P]ATP, with or without 100 μM ABA. The reaction was stopped by adding 4× SDS loading buffer, and proteins were separated by a 12.5% SDS-PAGE gel. The phosphorylation signals were detected by a Personal Molecular Imager (Bio-Rad). Coomassie Brilliant Blue (CBB) staining was used as a loading control.
SnRK2 kinase activity was also evaluated using the anti-phospho-S175-SnRK2s antibody4. Different combinations of His-PYLs, GST-PP2Cs, and MBP-SnRK2.6 were incubated in 25 μl of reaction buffer (50 mM Tris-HCl, pH 7.5, 20 mM MgCl2, 0.25 mM DTT, 1 μM ATP) for 2 hours. Afterward, samples were boiled with protein SDS loading buffer and separated by a 10%/12.5% gradient SDS-PAGE gel. The anti-phospho-S175-SnRK2s antibody (ABclonal, AP1481, 1:3000 dilution) was used to detect SnRK2 kinase activity. Anti-His antibody (ABclonal, AE086, 1:5000 dilution) was used to detect His-tagged PYL, while anti-MBP antibody (Abmart, M20051M, 1:5000 dilution) was used to quantify MBP-tagged SnRK2.6.
PYL-mediated PP2C enzyme activity assay
The coding sequences of PYLs (PrPYL, ZcPYL8, MeenPYL3, PYR1, and PYL9) were cloned into pET28/32a vectors to generate 6×His-tagged PYLs. The coding sequences of PP2Cs (ABI1 and PP2CA) were cloned into pGEX-6P-1 vector to generate GST-tagged ABI1 and PP2CA. The coding sequence of HAB1171-end was cloned into pMAL vector to generate MBP-tagged HAB1171-end.
Initial reaction velocities for GST-PP2Cs were measured using the synthetic phosphatase substrate pNPP. Reactions contained 0.5 μM PP2Cs (GST-ABI1, GST-PP2CA, or MBP-HAB1171-end), with 0, 0.5, 1.0, or 2.0 μM 6×His-PYLs (PrPYL, ZcPYL8, MeenPYL3, PYR1, or PYL9). Reaction buffer consists of 33 mM Tris-OAc (pH 7.9), 66 mM KOAc, 0.1% BSA, 25 mM Mg(OAc)2, and 10 μM (+)-ABA. After 20 minutes, 50 mM pNPP was added to initiate reactions. Hydrolysis of pNPP was monitored at A405 using a SpectraMax® i3x Multi-Mode Microplate Reader (Molecular Devices). PP2C activity in the absence of receptors was defined as 100% activity.
Structure prediction and alignment
The structures of PrPYL, MeenPYL3, and OsPYL13 with ABA were predicted using alphafold3 (https://alphafoldserver.com/). The ligand (ABA) binding pocket was determined by presenting surrounding residues within a 5 Å radius. The molecular visualization, alignment, and ligand-protein interaction analysis were performed using Pymol (https://pymol.org/2/).
RNA extraction and quantitative RT-PCR
The total RNA of seeds or seedlings was extracted using FastPure Plant Total RNA Isolation Kit (Polysaccharides& Polyphenolics-rich, Vazyme, RC401-01) according to the manufacturer’s protocols. Reverse transcription was carried out using HiScript II Q Select RT SuperMix for qPCR (+gDNA wiper, Vazyme, R233-01). Expression levels were quantified using 2× Universal SYBR Green Fast qPCR Mix (ABclonal, RK21203). The constitutively expressed AtPP2AA3 or NaIF5a was used as an internal inference in Arabidopsis thaliana or Nicotiana attenuate, respectively.
Histochemical GUS staining for seeds
GUS reporter transgenic seeds were soaked in water for 15 minutes. The seed coats and endosperm were carefully removed with fine forceps under a stereomicroscope. The embryos were extracted and incubated in a GUS substrate staining solution (O’BioLab, S102) at 37 °C for ~4 hours. Following incubation, the samples were decolorized with 75% and 95% ethanol and water, subsequently at 37 °C and finally imaged by a Stemi 305 stereomicroscope (Zeiss).
Yeast one-hybrid (Y1H) assay
Yeast one-hybrid assays were conducted using the Yeast One-Hybrid Library Screening System (Clontech), following the manufacturer’s instructions. Three tandem copies of the 16nt fragment containing RY or mutated RY motif from the PYL13 promoter were synthesized and ligated into the pAbAi vector. The RY and mRY reporter yeast strains were generated by homologous integration to Y1HGold and selected by growth on SD/-Ura plates. Subsequently, the minimal inhibitory concentration of Aureobasidin A (AbA) for each bait strain was determined, showing 1 µg/mL for RY or 0.2 µg/mL for mRY reporter yeast strain. The pGADT7-empty, ABI3-B3, and ABI3-B3-KKS plasmids were transformed into the corresponding generated bait-strain competent cells. Dilutions (10−1 and 10−2) of the same OD liquid suspension of yeast cells were cultured onto the plates and incubated at 30 °C for 2–4 days. The interaction was determined by growth on SD/-Trp/-Leu solid medium with indicated concentrations of AbA.
Electrophoretic mobility shift assay
The full-length ABI3 coding sequence with stop codon was amplified and cloned into pET28a, then introduced into E. coli BL21(DE3). His-ABI3 protein was expressed and purified following the manufacturer’s manual for Ni-NTA Agarose (QIAGEN). The synthetic complementary oligonucleotides of PYL13 (or mPYL13 with mutated RY motif) were annealed and cloned into the T-vector to generate the probes. The labeled probes were amplified using Cy5-labeled T7 primer and M13R, while the unlabeled probes were amplified using the normal T7 primer and M13R. The purified proteins were then incubated with the Cy5-labeled probe at room temperature for 20 min in cold EMSA buffer (20 mM Tris-acetate, pH 8.3, 5% glycerol, 0.5 mM EDTA, and 0.05 mg/mL BSA). After incubation, the reaction mixture was electrophoresed on an 8% native polyacrylamide gel with running buffer (40 mM Tris-acetate, pH 8.3) and then imaged with an Amersham Typhoon imager (GE Healthcare). Note that the mutated variants used in the EMSA and Y1H assay differ. Relevant details of oligonucleotides can be checked in the Primer list.
ChIP-qPCR assays
ChIP assays were performed using 2 g seeds (about 15 days after flowering) from Col-0 and OE-ABI3-Flag. Samples were fixed with 1% formaldehyde. Nuclei were isolated using isolation buffer (1 M sucrose, 10 mM HEPES pH 8.0, 5 mM MgCl2, 5 mM KCl, 0.6% Triton X-100, 0.4 mM PMSF, protease inhibitor cocktail), filtered through Miracloth, washed with CHIP buffer (0.25 M sucrose, 10 mM Tris-HCl pH 8.0, 10 mM MgCl2, 1% Triton X-100, 1 mM EDTA, 5 mM β-mercaptoethanol, protease inhibitor cocktail), and pelleted by centrifugation. Nuclei were resuspended in 300 μl lysis buffer (50 mM HEPES pH 7.5, 150 mM NaCl, 1 mM EDTA, 1% SDS, 0.1% Sodium Deoxycholate, 1% Triton X-100, protease inhibitor cocktail) and sonicated with a Bioruptor (Diagenode). The nuclei lysates were incubated overnight with anti-Flag antibody (Sigma-Aldrich, #F1804, 1:100 dilution), followed by 2-h incubation with Protein G beads (Invitrogen). The precipitated protein–DNA mixtures were washed with low salt buffer (20 mM Tris-HCl pH 8.0, 150 mM NaCl, 1% SDS, 1% Triton X-100, 2 mM EDTA), high salt buffer (20 mM Tris-HCl pH 8.0, 500 mM NaCl, 1% SDS, 1% Triton X-100, 2 mM EDTA), LiCl buffer (10 mM Tris-HCl pH 8.0, 250 mM LiCl, 1% NP-40, 1% Sodium Deoxycholate, 1 mM EDTA) and TE buffer (10 mM Tris-HCl pH 8.0, 1 mM EDTA). DNA was eluted from beads with elution buffer (1% SDS, 0.1 M NaHCO3) at 65 °C. The DNA was recovered after reverse cross-linking and proteinase K treatment. Enriched DNA fragments were analyzed by qPCR using the indicated primers (Table S1), with TUB8 serving as a negative control.
ITC assays
ITC experiments were performed with an ITC200 Microcalorimeter (MicroCal). All the ligands and proteins were in the same reaction buffer consisting of 20 mM HEPES (pH 7.5) and 150 mM NaCl. The ligand 1 mM (+)-ABA was titrated against 50 µM PrPYL, MeenPYL3, PYL9 or PYL9-K63Q/L89F proteins. The ligand 2 mM (+)-ABA was titrated against 10 µM OsPYL12 proteins. The stoichiometry between the ligands and proteins was set to 1 for all analyses. Data fitting was performed by using the ORIGINTM software supplied with the instrument. Thermodynamic constants were determined by Origin software.
Statistical analysis
The ImageJ software was used to analyze the relative band intensity during in vitro kinase assays. Statistical analysis was examined using Student’s t test or two-way ANOVA with Tukey’s multiple comparisons test using the GraphPad Prism9 software.
Reporting summary
Further information on research design is available in the Nature Portfolio Reporting Summary linked to this article.
Data availability
All data supporting the findings of this study are available in the main text or the supplementary files. The biological materials are available from the corresponding author upon request. Source data are provided with this paper. Genes mentioned in this study can be found in the TAIR database (https://www.arabidopsis.org/) or NCBI Database (https://www.ncbi.nlm.nih.gov/) under the following accession numbers: Paraburkholderia PYL (PrPYL), WP_102636708.1, Paraburkholderia rhynchosiae; Frankia PYL, WP_050795676.1, Frankia sp. EUN1f; Pseudomonas PYL, WP_096480507.1, Pseudomonas frederiksbergensis; Sphingomonas PYL, WP_081663793.1, Sphingomonas sp. YL-JM2C; AlPYRL8, XP_020877794, A. lyrata; AlPYRL11, XP_002870032, A. lyrata; CaPYL13L1, PHT90407, Capsicum annuum; CaPYL13L2, XP_016558326, Capsicum annuum; CbPYL13L, PHT30423, Capsicum baccatum; CrPYL13L, XP_006285406, Capsella rubella; CsPYL13L1, XP_010449490, Camelina sativa (false flax); CsPYL13L2, XP_010434508, Camelina sativa (false flax); HvPYL13L1, HORVU3Hr1G040680.1, Hordeum vulgare L.; HvPYL13L2, HORVU3Hr1G030210.4, Hordeum vulgare L.; NaPYL13L, XP_019234962, Nicotiana attenuata; NaPYL4L, NIATv7_g37793, Nicotiana attenuata; NaPYL8L, NIATv7_g17046, Nicotiana attenuate; NsPYL13L, XP_009802216, Nicotiana sylvestris; NtPYL13L, XP_009595006, Nicotiana tomentosiformis; ObPYL12, XP_006648510.1, Oryza brachyantha; OsPYL12, XP_015624089, Oryza sativa. Source data are provided with this paper.
References
Gupta, A., Rico-Medina, A. & Cano-Delgado, A. I. The physiology of plant responses to drought. Science 368, 266–269 (2020).
Proctor, M. C. F. & Tuba, Z. Poikilohydry and homoihydry: antithesis or spectrum of possibilities?. N. Phytol. 156, 327–349 (2002).
Cutler, S. R., Rodriguez, P. L., Finkelstein, R. R. & Abrams, S. R. Abscisic acid: emergence of a core signaling network. Annu. Rev. Plant Biol. 61, 651–679 (2010).
Zhao, Y. et al. Arabidopsis duodecuple mutant of PYL ABA receptors reveals PYL repression of ABA-independent SnRK2 activity. Cell Rep. 23, 3340–3351 (2018).
Park, S. Y. et al. Abscisic acid inhibits type 2C protein phosphatases via the PYR/PYL family of START proteins. Science 324, 1068–1071 (2009).
Ma, Y. et al. Regulators of PP2C phosphatase activity function as abscisic acid sensors. Science 324, 1064–1068 (2009).
Dupeux, F. et al. A thermodynamic switch modulates abscisic acid receptor sensitivity. EMBO J. 30, 4171–4184 (2011).
Hao, Q. et al. The molecular basis of ABA-independent inhibition of PP2Cs by a subclass of PYL proteins. Mol. Cell 42, 662–672 (2011).
Sun, Y. et al. A ligand-independent origin of abscisic acid perception. Proc. Natl. Acad. Sci. USA 116, 24892–24899 (2019).
Fujii, H. & Zhu, J. K. Arabidopsis mutant deficient in 3 abscisic acid-activated protein kinases reveals critical roles in growth, reproduction, and stress. Proc. Natl. Acad. Sci. USA 106, 8380–8385 (2009).
Fujita, Y. et al. Three SnRK2 protein kinases are the main positive regulators of abscisic acid signaling in response to water stress in Arabidopsis. Plant Cell Physiol. 50, 2123–2132 (2009).
Nakashima, K. et al. Three Arabidopsis SnRK2 protein kinases, SRK2D/SnRK2.2, SRK2E/SnRK2.6/OST1 and SRK2I/SnRK2.3, involved in ABA signaling are essential for the control of seed development and dormancy. Plant Cell Physiol. 50, 1345–1363 (2009).
de Vries, J., Curtis, B. A., Gould, S. B. & Archibald, J. M. Embryophyte stress signaling evolved in the algal progenitors of land plants. Proc. Natl. Acad. Sci. USA 115, E3471–E3480 (2018).
Cheng, S. et al. Genomes of subaerial Zygnematophyceae provide insights into land plant evolution. Cell 179, 1057–1067.e14 (2019).
Jahan, A. et al. Archetypal roles of an abscisic acid receptor in drought and sugar responses in liverworts. Plant Physiol. 179, 317–328 (2019).
Zimran, G. et al. Abscisic acid receptors functionally converge across 500 million years of land plant evolution. Curr. Biol. 35, 818–830.e4 (2025).
Peterson, F. C. et al. Structural basis for selective activation of ABA receptors. Nat. Struct. Mol. Biol. 17, 1109–1113 (2010).
Santiago, J. et al. The abscisic acid receptor PYR1 in complex with abscisic acid. Nature 462, 665–668 (2009).
Yin, P. et al. Structural insights into the mechanism of abscisic acid signaling by PYL proteins. Nat. Struct. Mol. Biol. 16, 1230–1236 (2009).
Melcher, K. et al. A gate-latch-lock mechanism for hormone signalling by abscisic acid receptors. Nature 462, 602–608 (2009).
Nishimura, N. et al. Structural mechanism of abscisic acid binding and signaling by dimeric PYR1. Science 326, 1373–1379 (2009).
Miyazono, K. et al. Structural basis of abscisic acid signalling. Nature 462, 609–614 (2009).
Sun, D. et al. Crystal structures of the Arabidopsis thaliana abscisic acid receptor PYL10 and its complex with abscisic acid. Biochem. Biophys. Res. Commun. 418, 122–127 (2012).
He, Y. et al. Identification and characterization of ABA receptors in Oryza sativa. PLoS One 9, e95246 (2014).
Nakagawa, M., Kagiyama, M., Shibata, N., Hirano, Y. & Hakoshima, T. Mechanism of high-affinity abscisic acid binding to PYL9/RCAR1. Genes Cells 19, 386–404 (2014).
Zhang, X. et al. Complex structures of the abscisic acid receptor PYL3/RCAR13 reveal a unique regulatory mechanism. Structure 20, 780–790 (2012).
Antoni, R. et al. Selective inhibition of clade A phosphatases type 2C by PYR/PYL/RCAR abscisic acid receptors. Plant Physiol. 158, 970–980 (2012).
Soon, F. F. et al. Molecular mimicry regulates ABA signaling by SnRK2 kinases and PP2C phosphatases. Science 335, 85–88 (2012).
Li, G.-J., Chen, K., Sun, S. & Zhao, Y. Osmotic signaling releases PP2C-mediated inhibition of Arabidopsis SnRK2s via the receptor-like cytoplasmic kinase BIK1. EMBO J. 43, 6076–6103 (2024).
Yang, J. F., Chen, M. X., Zhang, J. H., Hao, G. F. & Yang, G. F. Genome-wide phylogenetic and structural analysis reveals the molecular evolution of the ABA receptor gene family. J. Exp. Bot. 71, 1322–1336 (2020).
Zhao, Y. et al. The unique mode of action of a divergent member of the ABA-receptor protein family in ABA and stress signaling. Cell Res. 23, 1380–1395 (2013).
Li, W. et al. Molecular basis for the selective and ABA-independent inhibition of PP2CA by PYL13. Cell Res. 23, 1369–1379 (2013).
Klepikova, A. V., Kasianov, A. S., Gerasimov, E. S., Logacheva, M. D. & Penin, A. A. A high resolution map of the Arabidopsis thaliana developmental transcriptome based on RNA-seq profiling. Plant J. 88, 1058–1070 (2016).
Brockmöller, T. et al. Nicotiana attenuata Data Hub (NaDH): an integrative platform for exploring genomic, transcriptomic and metabolomic data in wild tobacco. BMC Genomics 18, 79 (2017).
Mönke, G. et al. Toward the identification and regulation of the Arabidopsis thaliana ABI3 regulon. Nucleic Acids Res. 40, 8240–8254 (2012).
Jia, H. Y., Suzuki, M. & McCarty, D. R. Structural variation affecting DNA backbone interactions underlies adaptation of B3 DNA binding domains to constraints imposed by protein architecture. Nucleic Acids Res. 49, 4989–5002 (2021).
Umezawa, T. et al. Type 2C protein phosphatases directly regulate abscisic acid-activated protein kinases in Arabidopsis. Proc. Natl Acad. Sci. USA 106, 17588–17593 (2009).
Yu, B., Chao, D.-Y. & Zhao, Y. How plants sense and respond to osmotic stress. J. Integr. Plant Biol. 66, 394–423 (2024).
Dall’Agnol, R. F. et al. Paraburkholderia nodosa is the main N2-fixing species trapped by promiscuous common bean (Phaseolus vulgaris L.) in the Brazilian ‘Cerradão’. FEMS Microbiol. Ecol. 92, fiw108 (2016).
Ribeiro, A. J. M. et al. Emerging concepts in pseudoenzyme classification, evolution, and signaling. Sci. Signal. 12, eaat9797 (2019).
Yoshida, T. et al. Four Arabidopsis AREB/ABF transcription factors function predominantly in gene expression downstream of SnRK2 kinases in abscisic acid signalling in response to osmotic stress. Plant Cell Environ. 38, 35–49 (2014).
Chen, K. et al. Abscisic acid dynamics, signaling, and functions in plants. J. Integr. Plant Biol. 62, 25–54 (2020).
Rohde, A. et al. PtABI3 impinges on the growth and differentiation of embryonic leaves during bud set in poplar. Plant Cell 14, 1885–1901 (2002).
Zhang, J. et al. The ABI3-ERF1 module mediates ABA-auxin crosstalk to regulate lateral root emergence. Cell Rep. 42, 112809 (2023).
Li, Q. et al. Synergistic interplay of ABA and BR signal in regulating plant growth and adaptation. Nat. Plants 7, 1108–1118 (2021).
Fujii, H. et al. In vitro reconstitution of an abscisic acid signalling pathway. Nature 462, 660–664 (2009).
Acknowledgements
We are grateful to Professor Guanzhu Han and Dr. Zhen Gong for their kind assistance and insightful advice from the evolutionary perspective. We thank Professor Chengbin Xiang and Dr. Pingxia Zhao for generously providing the ABI3-Flag seeds. We are grateful to Professor Dapeng Li for kindly gifting the Nicotiana attenuata seeds. We thank members of the Zhao Lab for helpful discussions. This work was supported by the Biological Breeding-National Science and Technology Major Project (2023ZD040710202 to Y.Z.), the Project of Stable Support for Youth Teams in Basic Research of the Chinese Academy of Sciences (YSBR-119 to Y.Z.), Strategic Priority Research Program of the Chinese Academy of Sciences (Grant no. XDB0630201 to Y.Z.), the Shanghai Center for Plant Stress Biology from the Chinese Academy of Sciences (to Y.Z.), and Beijing Frontier Research Center for Biological Structure, Tsinghua University, Beijing, China (to W.L.).
Author information
Authors and Affiliations
Contributions
Y.Z. conceived and designed the research. T.L., Q.L., T.H., W.L., Y.L., and H.H. performed the experiments. T.L., Q.L., T.H., W.L., Y.L., H.H., and Y.Z. analyzed the results. Y.Z. wrote the manuscript.
Corresponding author
Ethics declarations
Competing interests
The authors declare no competing interests.
Peer review
Peer review information
Nature Communications thanks Yoichi Sakata and the other anonymous reviewer(s) for their contribution to the peer review of this work. A peer review file is available.
Additional information
Publisher’s note Springer Nature remains neutral with regard to jurisdictional claims in published maps and institutional affiliations.
Source data
Rights and permissions
Open Access This article is licensed under a Creative Commons Attribution 4.0 International License, which permits use, sharing, adaptation, distribution and reproduction in any medium or format, as long as you give appropriate credit to the original author(s) and the source, provide a link to the Creative Commons licence, and indicate if changes were made. The images or other third party material in this article are included in the article’s Creative Commons licence, unless indicated otherwise in a credit line to the material. If material is not included in the article’s Creative Commons licence and your intended use is not permitted by statutory regulation or exceeds the permitted use, you will need to obtain permission directly from the copyright holder. To view a copy of this licence, visit http://creativecommons.org/licenses/by/4.0/.
About this article
Cite this article
Lu, T., Li, Q., Hu, T. et al. ABA-independent PP2C-binding in PYLs traces to bacterial origins and persists in land plants. Nat Commun 16, 11261 (2025). https://doi.org/10.1038/s41467-025-66141-9
Received:
Accepted:
Published:
Version of record:
DOI: https://doi.org/10.1038/s41467-025-66141-9








