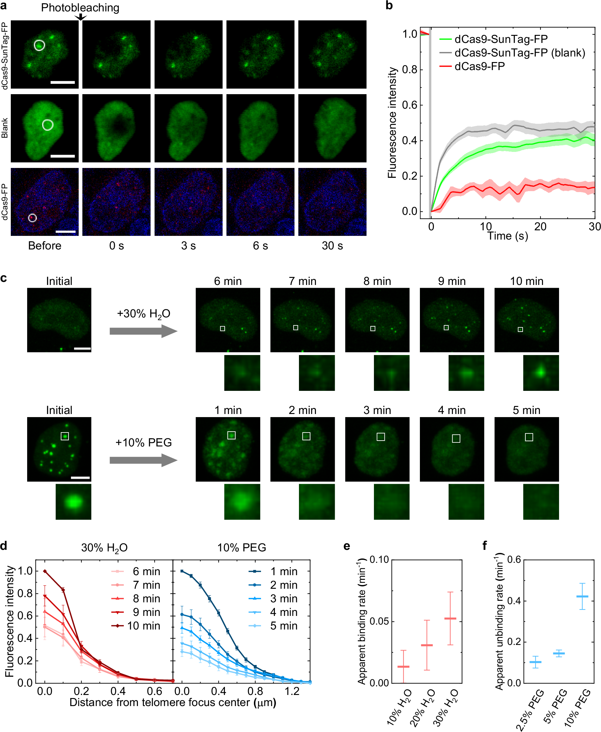
Fig. 2: Osmotic pressure modulates binding–unbinding equilibrium of fluorescence proteins to dCas9-SunTag.
From: Osmotic pressure regulates DNA labelling and transcription with dCas9-SunTag system in live cells

a 2D snapshots of FRAP experiments on the area with a telomere focus labelled with dCas9-SunTag-FP (top, green) as well as on the blank area without a telomere focus (middle) in a cell, and on the area with a telomere focus labelled with dCas9-FP (bottom, red, with blue nucleus stained by Hoechst 33342). The photobleached area is marked by a white circle. b Normalised fluorescence intensity inside the photobleached area (2D) over time. Statistics for cells with n = 23 for dCas9-SunTag-FP, n = 9 for dCas9-SunTag-FP (blank) and n = 11 for dCas9-FP. c Snapshots of the fluorescence condensation of telomere spots labelled with dCas9-SunTag-FP in a cell upon hypoosmotic shock and the fluorescence dispersion upon hyperosmotic shock. From 3D orthogonal view along z axis. The region of interest marked by a white square is enlarged and shown below the image. d 2D radial distribution of normalised fluorescence intensity of a telomere focus during the condensation upon hypoosmotic shock and during the dispersion upon hyperosmotic shock. Statistics for telomere foci in the same cells shown in c with n = 14 for 30% H2O and n = 18 for 10% PEG. Apparent binding rate of fluorescence protein to dCas9-SunTag upon hypoosmotic shock (e) and apparent unbinding rate upon hyperosmotic shock (f). The apparent binding rate is obtained over 6–10 min after adding H2O into medium (n = 10 cells) while the apparent unbinding rate is calculated over 1–5 min after adding PEG (n = 7 cells). Scale bars, 5 μm. All statistics above are presented as mean ± SE.