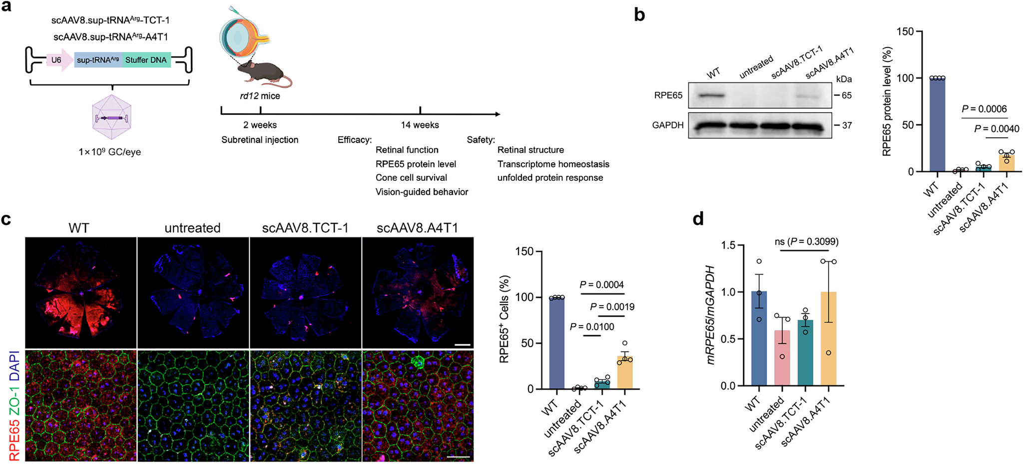
Fig. 2: scAAV8.A4T1 treatment restores expression of RPE65 protein in rd12 mice.

a Schematic of the scAAV vector system and the workflow used to examine the efficacy and safety of subretinal delivery of scAAV8.sup-tRNAArg in rd12 mice. Nucleotide sequences are shown in Supplementary Data 1. Created in BioRender. Yang, Y. (2025) https://BioRender.com/sb411h1. b Representative western blot images (left) and quantification (right) of mouse RPE65 protein expression in retinal pigment epithelium (RPE)/choroid/sclera complex of mice. Data are mean ± s.e.m. of four biological replicates. c Representative immunofluorescence images (left) and quantification (right) of RPE flatmounts of treated mice. Red indicates RPE65, green indicates ZO-1 and blue indicates DAPI. RPE65+ cells are calculated from four fields per RPE flatmount (n = 4 flatmounts). Mean ± s.e.m. is shown. Scale bar, 1000 μm for full field scan; 50 μm for magnified field. d Droplet digital PCR quantification of mRPE65 cDNA in RPE/choroid/sclera complex of rd12 mice. Data are mean ± s.e.m. of three biological replicates. Statistical analysis was performed by two-sided t-test.