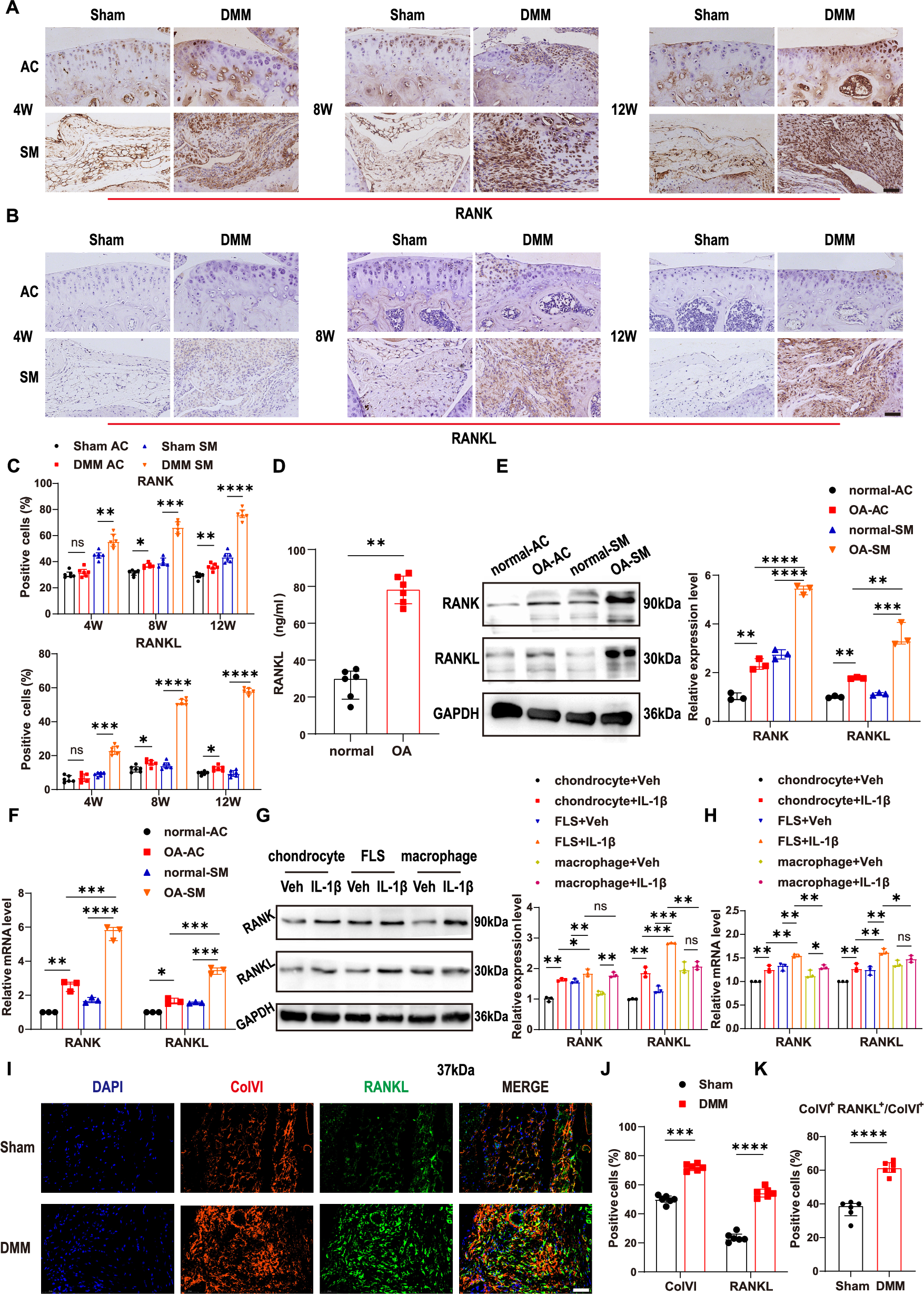
Fig. 1: Expression levels of RANK and RANKL in cartilage and synovium.

A, B Immunostaining of RANK or RANKL in AC and SM of sham and DMM mice at 4, 8 and 12 weeks after surgery. Scale bar = 50 μm. AC, articular cartilage; SM, synovial membrane. Representative images are from six independent experiments. C The percentages of RANK+ or RANKL+ cells within AC and SM at 4, 8 and 12 weeks post-DMM were quantified (n = 6, biological replicates). D RANKL expression level in the joint fluid among normal and OA patients (n = 6, biological replicates). E, F Western blot and RT-PCR analysis of RANK and RANKL in human articular cartilage and synovial membrane (n = 3, biological replicates). G, H Western blot and RT-PCR analysis of RANK and RANKL in mouse chondrocytes, FLSs and macrophages treated with IL-1β (10 ng/mL) compared with vehicle. CH, chondrocytes; FLSs, fibroblast-like synoviocytes (n = 3, biological replicates). I Representative co-immunostaining of ColVI (red) and RANKL (green) in synovial membrane of sham and DMM mice, counterstained with DAPI (blue). Scale bar = 50 μm. J, K Percentage of ColVI+, RANKL+ and ColVI+; RANKL+ over ColVI+ were calculated (n = 6, biological replicates). Source data and P values are provided in the Source Data file. Data are presented as median with interquartile range. Statistical analysis was performed using unpaired two-tailed t-test (J, K) or two-tailed Mann–Whitney U test (D) and one-way ANOVA with Tukey’s post hoc test (C,E,F,G,H) for multiple comparisons. ns = not significant, *P < 0.05, **P < 0.01, ***P < 0.001, ****P < 0.0001.