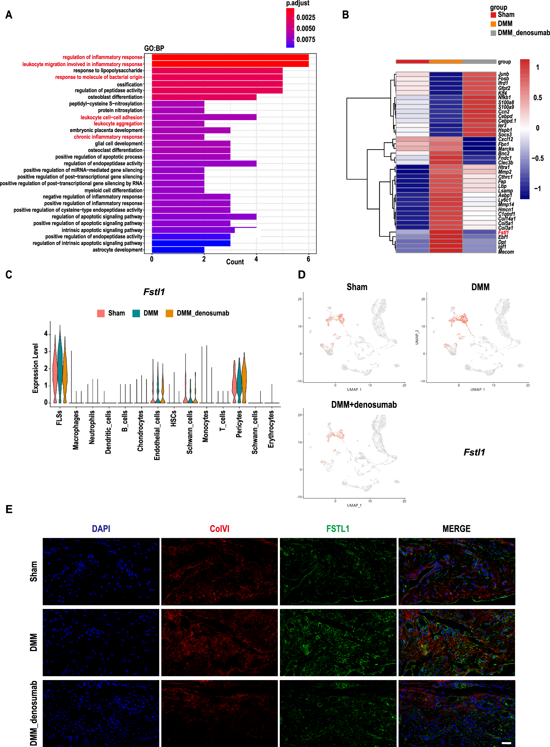
Fig. 5: FSTL1 expression in FLSs was significantly downregulated after denosumab treatment in a DMM mouse model.

A GO analysis of the DEGs in FLS clusters, based on scRNA-seq. GO enrichment analysis was identified using a two-sided hypergeometric test. P-values were adjusted for multiple comparisons using the Benjamini-Hochberg false discovery rate (FDR) correction. Terms with an adjusted P-value (FDR) < 0.05 were considered statistically significant. B Heatmap depicting the DEGs in FLS clusters among the Sham, DMM and DMM + denosumab groups, based on scRNA-seq. C Violin plots showing the expression levels of FSTL1 in each cell cluster among the Sham, DMM and DMM + denosumab groups. D Cells are coloured in the UMAP map according to FSTL1 gene expression levels. E Representative co-immunostaining of ColVI (red) and FSTL1 (green) in synovial membrane of sham, DMM and DMM + denosumab mice, counterstained with DAPI (blue). Scale bar = 50 μm. Representative images are from three independent experiments.