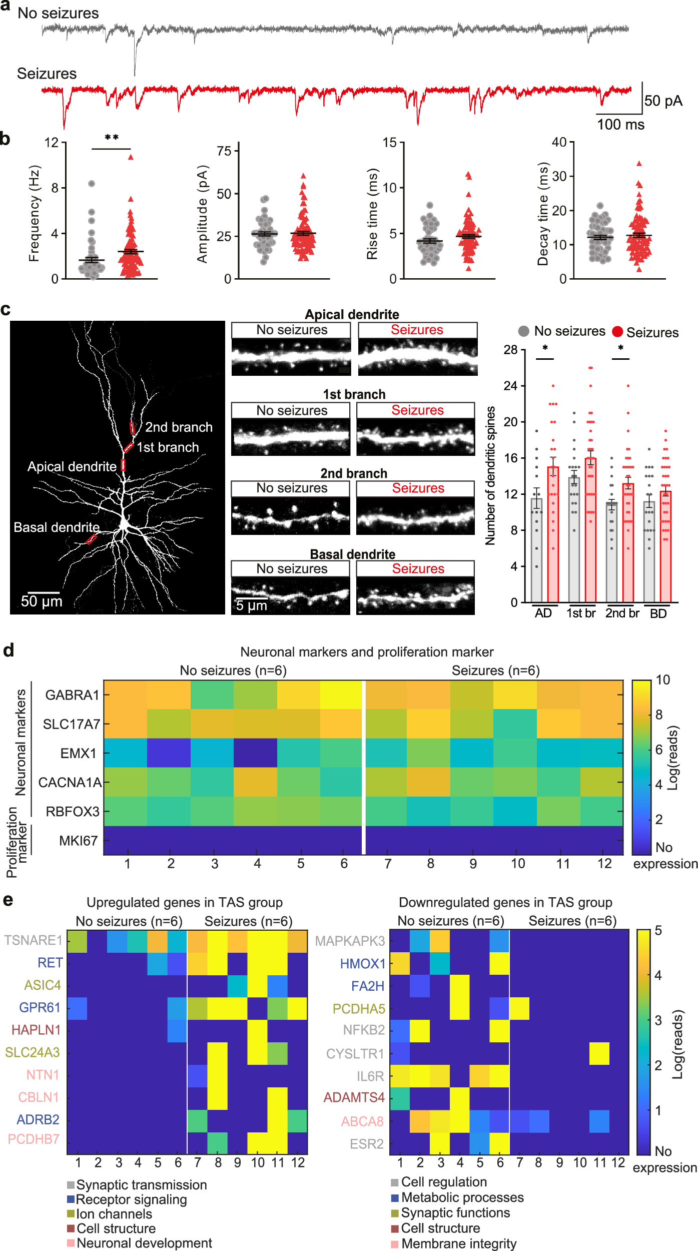
Fig. 2: Altered synaptic activity and morphology in L2/3 pyramidal cells.

a Example sEPSC traces of L2/3 PCs from patients without TAS (no seizures, grey) and patient with seizures (seizures, red). b Quantifications of the sEPSC frequency (P = 0.0011), amplitude (P = 0.6898), rise time (P = 0.1299), and decay time (P = 0.9164) of L2/3 PCs from patients without TAS (grey, n = 46 cells) and with TAS (red, n = 88 cells). c Left: Confocal image of a labelled L2/3 PC with various orders of branches indicated (1st order branch, 2nd order branch, apical dendrite, basal dendrite). Middle: high magnification example images of dendritic spines from the four dendritic zones indicated. Right panel: Quantifications of dendritic spine density for cells from non-TAS patients (grey, n = 21 cells) and TAS patients (red, n = 35 cells). TAS patients have higher spine densities overall with significant differences in the apical (AD) (P = 0.0349) and 2nd branch (2nd br) (P = 0.016) dendrites. d RNA sequencing results for excitatory neuronal markers and proliferation marker Ki67 in 6 non-TAS patients (patient 1–6, x-axis) and 6 TAS patients (patient 7–12), bar shows log scale of number of reads. e comparative transcriptomic analysis for all patients with top 10 upregulated and top 10 downregulated genes. Colors represent gene functions, legends are shown below figure, bar shows log scale of number of reads. TAS tumor-associated seizures, sEPSC spontaneous excitatory post synaptic current. Error bars show mean ± SEM. *P < 0.05, **P < 0.01, ***P < 0.001. Statistics: b, two-sided Mann–Whitney test. c two-sided unpaired t-tests per dendritic region. Source data are provided as a Source Data file.