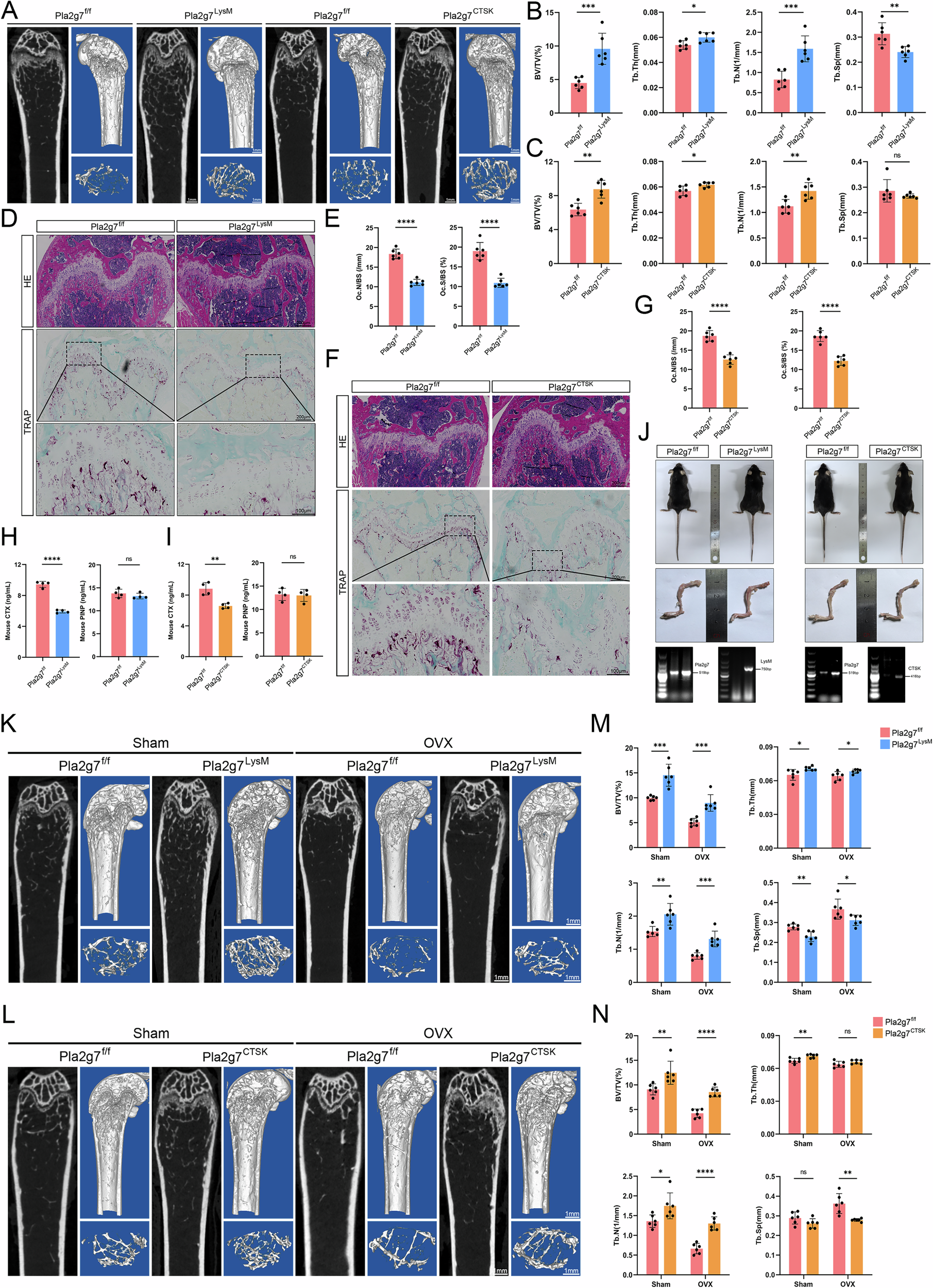
Fig. 2: Osteoclast-specific ablation of Pla2g7 displays higher bone mass in mice.
From: Pla2g7 regulates bone homeostasis via Alox12/12-HETE/Gpr31 signaling axis

A The diagrams of bone mass in Pla2g7 f/f, Pla2g7 LysM and Pla2g7 CTSK female mice (scale bar, 1 mm). B, C Trabecular-related parameters in Pla2g7 f/f, Pla2g7 LysM and Pla2g7 CTSK female mice, including BV/TV, Tb.Th, Tb.N and Tb.Sp. n = 6 biologically independent mice per group. D–G HE and TRAP staining of distal of femur, and the histomorphometric parameters of osteoclasts in each group, including Oc.N/BS and Oc.S/BS. The bottom image enlarges the black box labeled region of the middle image. n = 6 biologically independent mice per group. (scale bar, normal images, 200 μm, enlarged images, 100 μm). H, I The expression of serum CTX and PINP using Elisa assays. n = 6 biologically independent mice per group. J The body and hindlimbs length in Pla2g7 f/f, Pla2g7 LysM and Pla2g7 CTSK female mice. K, L The rescued-condition of Pla2g7 conditional knockout in OVX-induced bone loss. OVX is performed at the stage of 12 weeks and the model lasts for 8 weeks (scale bar, 1 mm). M, N Morphological parameters of trabecular bone in each group. n = 6 biologically independent mice per group. Data were showed as mean ± SD. Two-sided Student’s t test (B, C, E, G, H, I) was employed to assess the difference between the two groups. Two-way ANOVA (M, N) was utilized for multiple comparisons test. Significance: *p < 0.05; **p < 0.01; ***p < 0.001; ****p < 0.0001, ns non-significance.