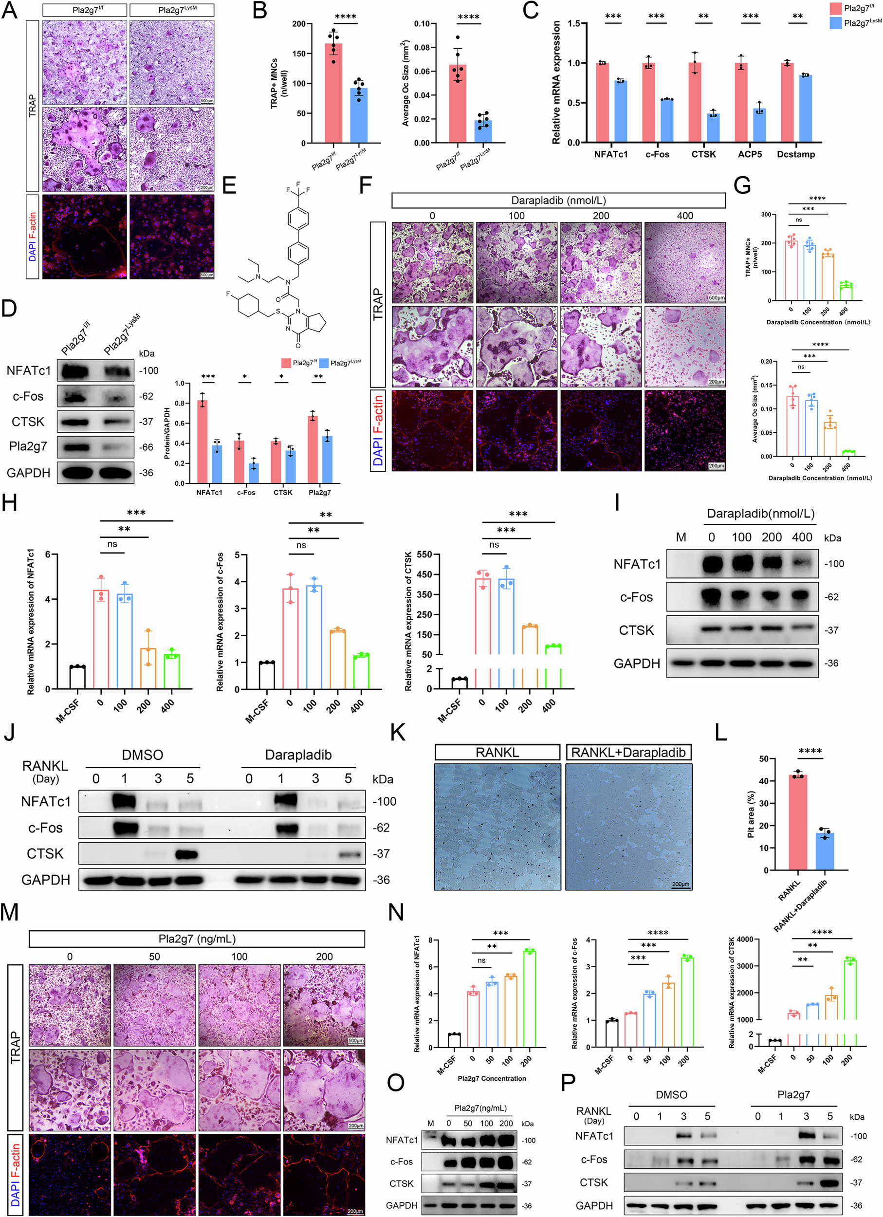
Fig. 3: The effect of Darapladib or Pla2g7 on osteoclastogenesis.
From: Pla2g7 regulates bone homeostasis via Alox12/12-HETE/Gpr31 signaling axis

A TRAP and F-actin staining in BMMs derived from Pla2g7 f/f and Pla2g7 LysM mice following osteoclast induction (scale bar, normal, 500 μm, enlarged, 200 μm). B Quantification of TRAP positive MNCs and average osteoclast size. n = 6 biologically independent wells per group. C, D Relative gene and protein expression of osteoclast markers, and the densitometric analysis of Western blot bands. RNA, n = 3 biologically independent wells per group. WB, n = 3 biologically independent cell samples per group. E The molecular structure diagram of Darapladib. F, G TRAP and F-actin staining and quantification of osteoclasts stimulated with RANKL in the absence or presence of Darapladib in a concentration-dependent manner (0, 100, 200, and 400 nM), with Darapladib administered throughout the entire induction period. n = 6 biologically independent wells per group. (scale bar, normal, 500 μm, enlarged, 200 μm). H, I The gene and protein expression of osteoclast markers. n = 3 biologically independent wells per group. J The immunoblotting analysis in osteoclasts induced by RANKL with or without Darapladib at different time points. K, L Hydroxyapatite resorption assay and statistical analysis of BMMs incubated with RANKL with or without Darapaldib (400 nmol/L). n = 3 biologically independent cell samples per group. (scale bar, normal, 200 μm). M TRAP and F-actin staining images of osteoclasts stimulated by RANKL in the absence or presence of recombinant Pla2g7 protein (50, 100, or 200 ng/mL) for 5 days, with Pla2g7 administered throughout the entire induction period (scale bar, normal, 500 μm, enlarged, 200 μm). N, O Relative gene and protein expression of osteoclast-specific markers. n = 3 biologically independent wells per group. P Western blot analysis of BMMs incubated with RANKL in the absence or presence of Pla2g7 at various time points. Data were showed as mean ± SD. Two-sided Student’s t test (B–D, L) was employed to assess the difference between the two groups. One-way ANOVA (G) and two-way ANOVA (H, N) were utilized for multiple comparisons test. Significance: *p < 0.05; **p< 0.01; ***p < 0.001; ****p < 0.0001, ns non-significance.