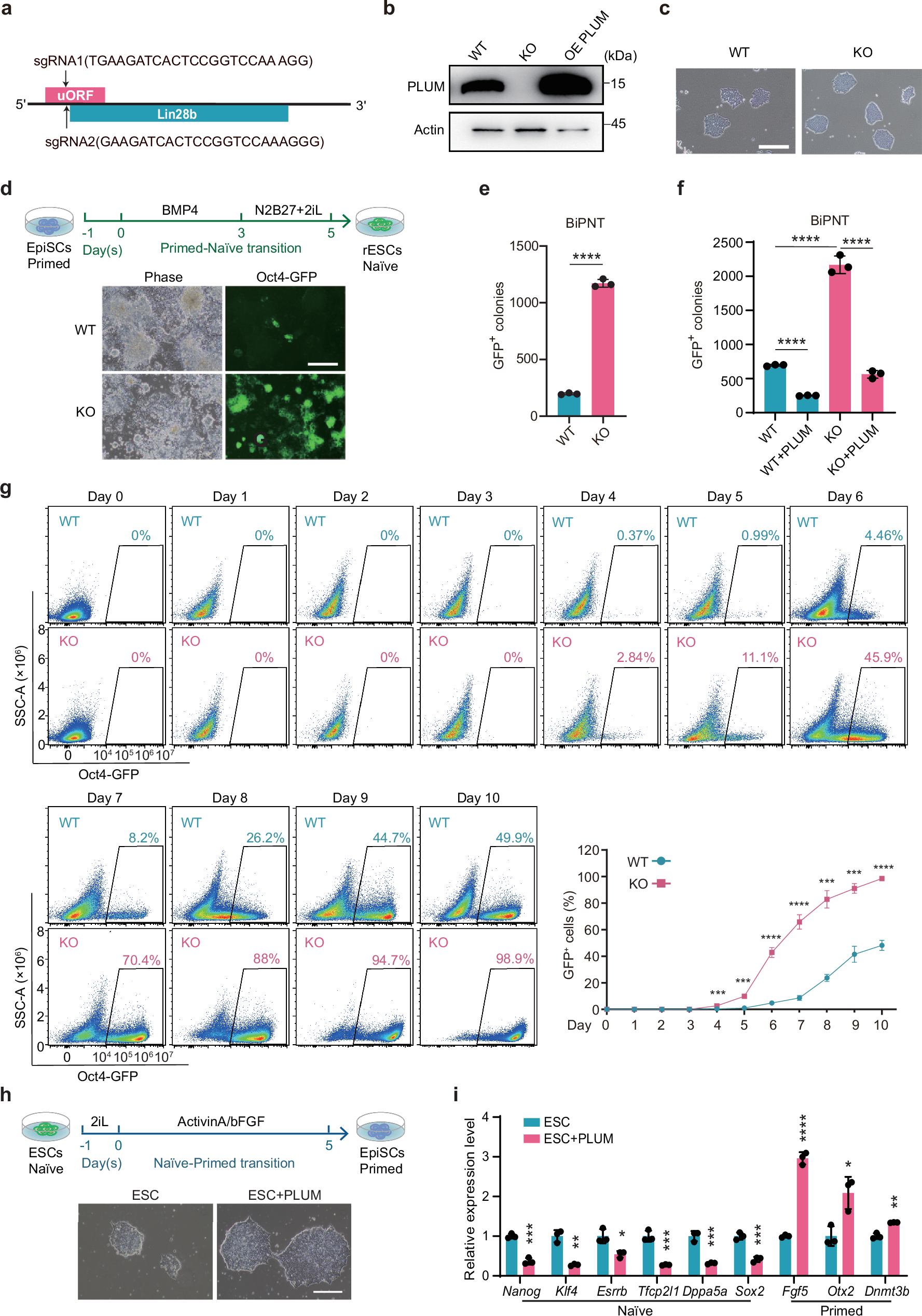
Fig. 2: PLUM depletion results in deterministic naïve induction.

a Schematic of sgRNAs used to generate PLUM knockout (KO) EpiSCs. b Immunoblot analysis of PLUM in wild type (WT), KO and PLUM overexpressing (OE PLUM) EpiSCs. c Representative phase-contrast images of WT and KO EpiSCs. Scale bar, 250 µm. d Representative phase-contrast and OCT4-GFP images of WT and KO EpiSCs on day 6 of BMP4 induced primed-naïve transition (BiPNT). rESCs, naïve ESC reset from EpiSCs via BiPNT. Scale bar, 250 µm. e Number of Oct4-GFP+ colonies in WT and KO EpiSCs on day 6 of BiPNT. P = 1.156 × 10−6. f Number of Oct4-GFP+ colonies in WT and KO EpiSCs with or without PLUM overexpression on day 6 of BiPNT. Significant differences were detected between KO and WT (P = 6.044 × 10⁻⁷), and KO and KO + PLUM (P = 3.92 × 10⁻⁶). g Flow cytometry analysis of Oct4-GFP+ cells in WT and KO EpiSCs on day 0 to 10 of BiPNT. Significant differences were detected between KO and WT on day 4 (P = 0.0002), day 5 (P = 0.0002), day 6 (P = 6.27 × 10−5), day 7 (P = 6.85 × 10−5), day 8 (P = 0.0001), day 9 (P = 0.0003) and day 10 (P = 2.39 × 10−5). h Representative phase-contrast images of ESCs and ESCs overexpressing PLUM (ESC + PLUM) cultured in Activin A/bFGF medium for 5 days. Scale bar, 250 µm. i RT-qPCR analysis of naïve and primed genes as in (h). Significant differences between KO and WT in naïve genes (Nanog, P = 0.0004; Klf4, P = 0.0012; Essrb, P = 0.0153; Tfcp2l1, P = 0.0009; Dppa5a, P = 0.0008; Sox2, P = 0.0009) and primed genes (Otx2, P = 0.0165; Fgf5, P = 2.65 × 10⁻⁵; Dnmt3b, P = 0.0012). The experiments in (b, c, d, h) were repeated independently three times with similar results. Representative data are shown. Data in (e–g, i) are mean ± s.d., n = 3 biological replicates. P-values were calculated by two-tailed unpaired student’s t test, *P < 0.05, **P < 0.005, ***P < 0.001, ****P < 0.0001. Source data are provided as a Source Data file.