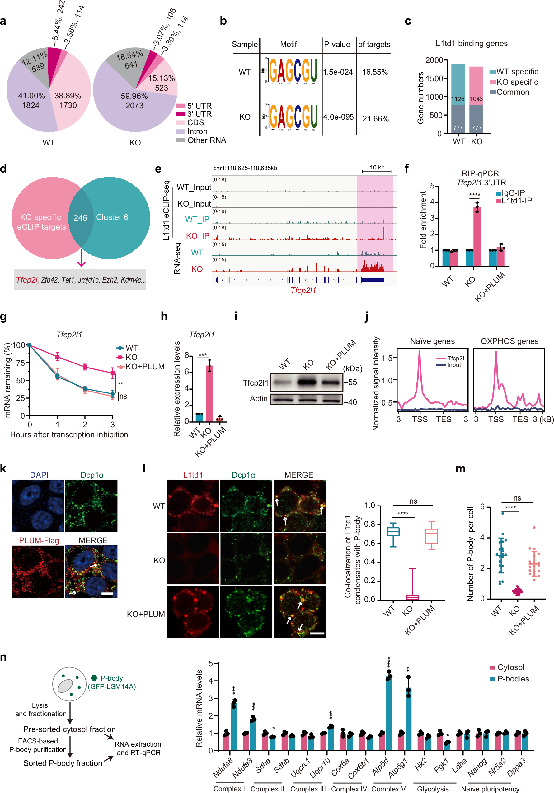
Fig. 5: PLUM orchestrates RNA binding of L1td1 to regulate Tfcp2l1 mRNA stability.

a, b Distribution of L1td1-binding peaks (a) and enriched motifs(b). c Specific and common L1td1 binding genes in WT and KO EpiSCs. d Overlap of specific L1td1 binding genes with cluster 2 genes in KO EpiSCs. e IGV views of L1td1 peaks across Tfcp2l1. f RIP-qPCR of Tfcp2l1 3′UTR-L1td1 interaction in WT and KO EpiSCs with or without PLUM overexpression. Significant differences were detected between L1td1-IP and IgG-IP in KO (P = 8.85 × 10⁻⁵). g RT-qPCR of Tfcp2l1 in WT and KO EpiSCs with or without PLUM overexpression. Significant differences were detected between KO and WT (P = 0.0018). h RT-qPCR of Tfcp2l1 in WT and KO EpiSCs on BiPNT day 5 with or without PLUM overexpression. Significant differences were detected between KO and WT (P = 0.0001). i Immunoblot of Tfcp2l1 as in (h). j Tfcp2l1 binding on TSS of Naïve and OXPHOS genes. k Representative images of PLUM-Flag and DCP1α in EpiSCs. Scale bar, 5 µm. l Representative images and quantification of L1td1 condensate colocalization with P-body in WT and KO EpiSCs with or without PLUM overexpression. Scale bar, 5 µm. Boxes show the interquartile range, line marks the median, and whiskers denote min-max values. Significant differences were detected between KO and WT (P = 1 × 10⁻15). m P-body number per cell in WT and KO EpiSCs with or without PLUM overexpression. Significant differences were detected between KO and WT (P = 3.5 × 10⁻11). n Schematic for P-bodies purification with GFP-LSM14A and qRT-PCR of mRNAs in purified P-body and cytoplasmic fractions. Significant differences were detected between P-body and cytosol in OXPHOS genes (Ndufs8, P = 0.0002; Ndufa3, P = 0.0005; Sdha, P = 0.0243; Uqcr10, P = 0.0007; Atp5d, P = 1.79 × 10⁻5; Atp5g, P = 0.0013), and glycolysis gene Pgk1 (P = 0.0165). The experiments in (i, k) were repeated independently three times with similar results. Representative data are shown. Data in (f–h, l–n) are mean ± s.d., n = 3 biological replicates (f–h, n), n = 20 clones (l, m). P-values were calculated by a two-tailed unpaired student’s t test, *P < 0.05, **P < 0.005, ***P < 0.001, ****P < 0.0001. Source data are provided as a Source Data file.