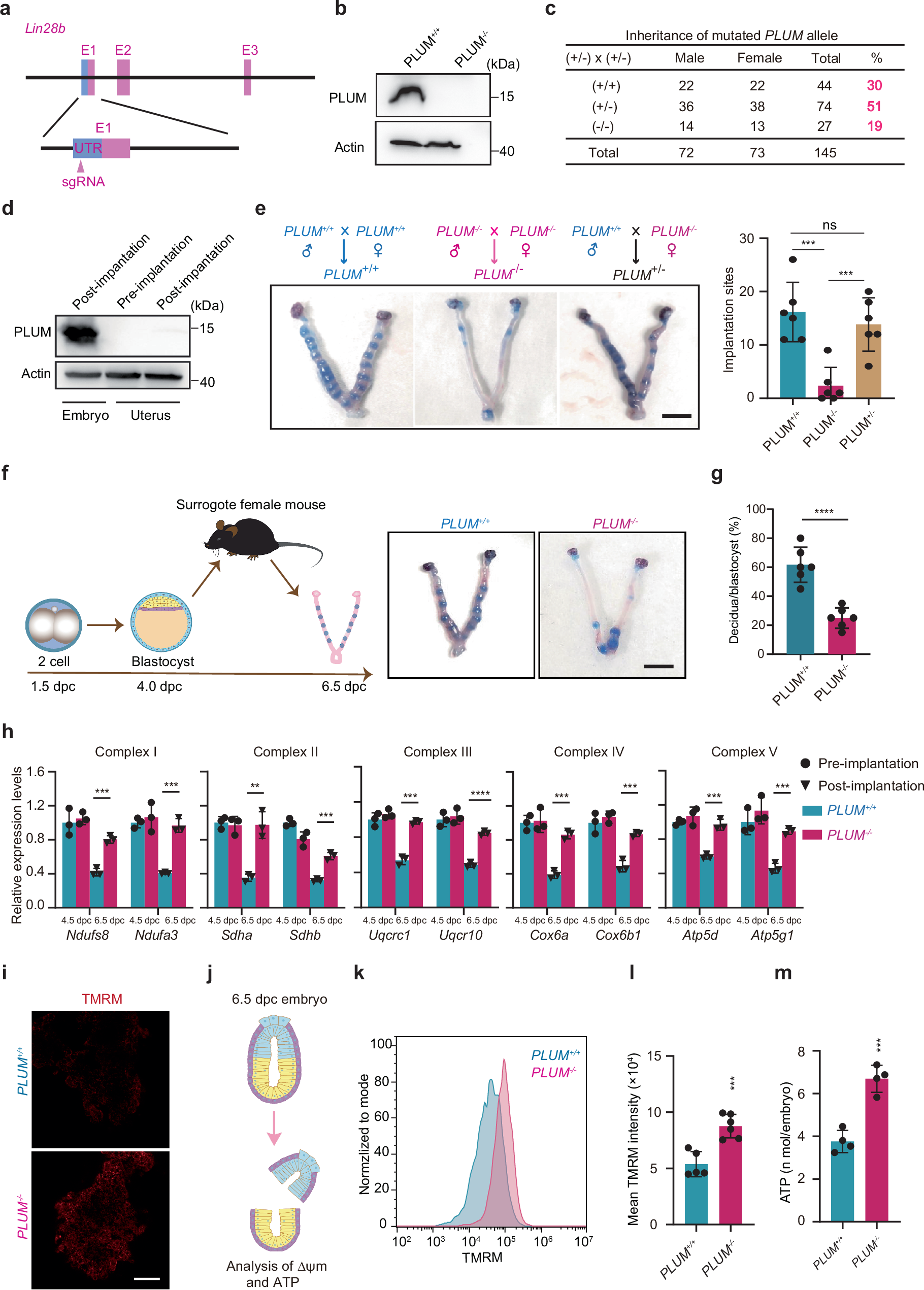
Fig. 6: PLUM deficiency disrupts metabolic reprogramming during embryo implantation.

a Schematic of sgRNA used to generate PLUM knockout mice. b Immunoblot of endogenous PLUM in testis of PLUM +/+ and PLUM -/- mice. c Inheritance pattern of the mutated PLUM allele. d Immunoblot of endogenous PLUM in post-implantation embryo and pre- and post-implantation uterus. e Representative images and numbers of PLUM +/+, PLUM -/- and PLUM +/- embryo on implantation. Scale bar, 1 cm. Significant differences were detected between PLUM -/- and PLUM +/+ (P = 0.0004), PLUM +/- (P = 0.0009). f Timeline of embryo transfer. Decidualization was assessed at 6.5 dpc. g Decidua formation efficiency. Significant differences were detected between PLUM -/- and PLUM +/+ embryo (P = 7.79 × 10⁻5). h RT-qPCR analysis of OXPHOS genes in 4.5 dpc and 6.5 dpc embryos of PLUM+/+ and PLUM-/- mice. Significant differences were detected between PLUM-/- and PLUM+/+ in Ndufs8 (P = 0.0004), Ndufa3 (P = 0.0003), Sdha (P = 0.0027), Sdhb (P = 0.0004), Uqcrc1 (P = 0.0002), Uqcr10 (P = 5.78 × 10⁻5), Cox6a (P = 0.0003), Cox6b (P = 0.0009), Atp5d (P = 0.0007) and Atp5g1 (P = 0.0004). i, Representative images of TMRM staining in PLUM +/+ and PLUM -/- embryo. Scale bar, 50 µm. j Procedure of dissecting the epiblasts from 6.5 dpc embryos for ΔΨm and ATP measurement. k, l Flow cytometry analysis of TMRM in the epiblasts of PLUM +/+ and PLUM -/- embryos. Significant differences were observed between PLUM -/- and PLUM +/+ embryo (P = 0.0006). m ATP levels in the epiblasts of PLUM+/+ and PLUM -/- embryos. Significant differences were detected between PLUM -/- and PLUM +/+ embryo (P = 0.0004). The experiments in (b, d, i) were repeated independently three times with similar results. Representative data are shown. Data in (e, g, h, l, m) are mean ± s.d., n = 6 female mice (e, g), n = 3 biological replicates (h), n = 5 and 6 biological replicates (l), n = 4 biological replicates (m). P-values were calculated by two-tailed unpaired student’s t test, **P < 0.005, ***P < 0.001, ****P < 0.0001. Source data are provided as a Source Data file.