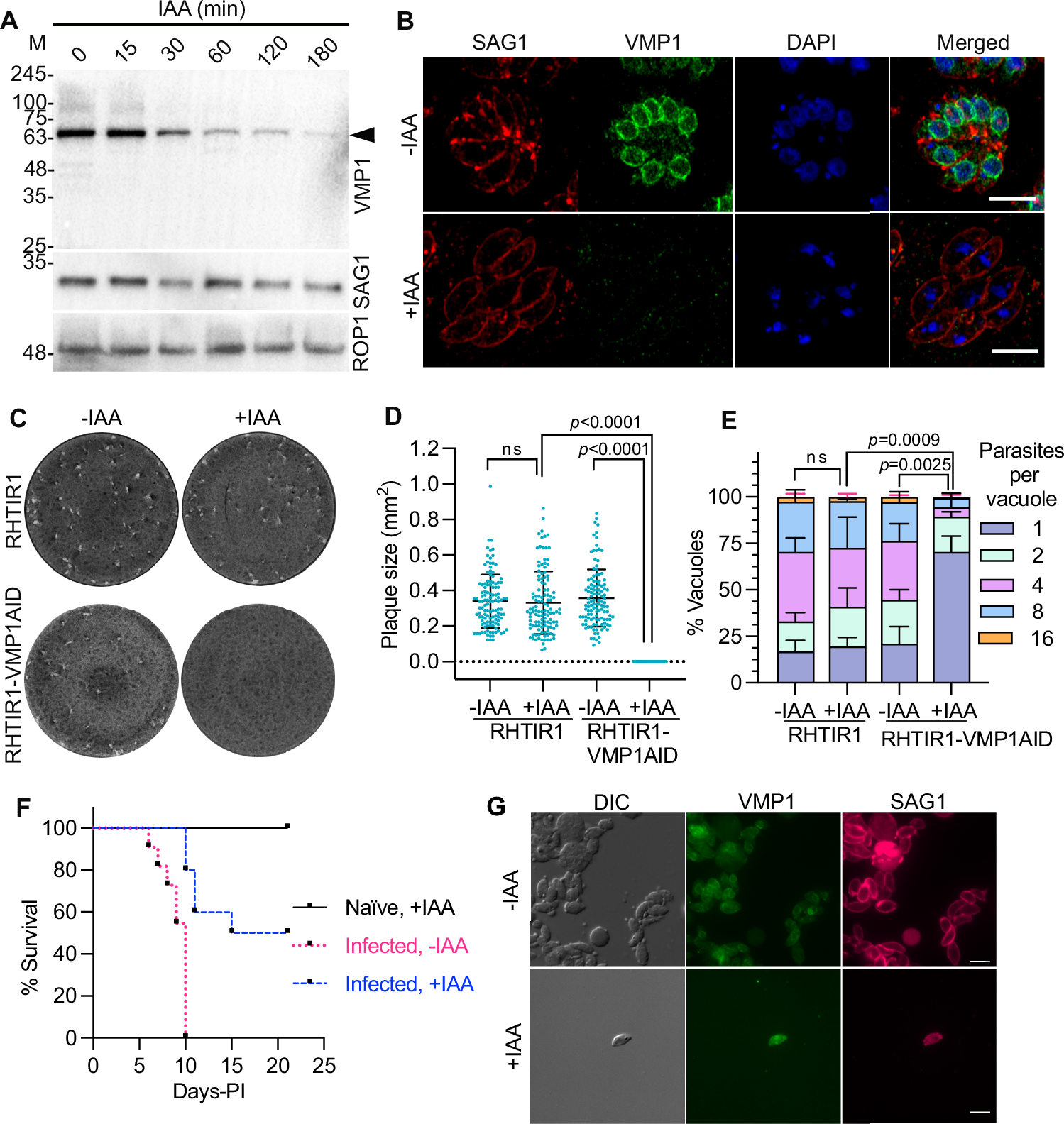
Fig. 2: TgVMP1 is essential for parasite development.

A The lysates of RHTIR1-VMP1AID parasites cultured with IAA for the indicated durations were evaluated for TgVMP1AIDHA (VMP1), SAG1, and ROP1 proteins by western blotting. The arrowhead indicates TgVMP1AIDHA, and protein size markers (M) are in kDa. B RHTIR1-VMP1AID parasites were cultured without (-IAA) or with (+IAA) IAA, and evaluated for the localization of TgVMP1AIDHA and SAG1 proteins by IFA. The Airyscan images are for SAG1, TgVMP1AIDHA (VMP1), nuclear stain (DAPI), and overlap of all the three images (Merged). Scale bar = 10 µm. C RHTIR1 and RHTIR1-VMP1AID parasites were cultured without (-IAA) or with (+IAA) IAA, stained with Giemsa, and observed for plaques (white areas). D The plaque sizes (Plaque size (mm2)) in C are shown on the y-axis for the indicated parasites on the x-axis. Data are mean ± SD error bar based on 120 plaques from three independent experiments. E RHTIR1 and RHTIR1-VMP1AID tachyzoites were cultured with (+IAA) or without (-IAA) IAA, stained for the PV marker GRA1, and the number of PVs containing different numbers of parasites is shown as a percentage of the total number of PVs (% Vacuoles) on the y-axis for the indicated parasites on the x-axis. Data are mean ± SD error bar based on ≥98 PVs in each of the three independent experiments. The significance of the difference is for PVs containing a single parasite only. F Mice were infected with RHTIR1-VMP1AID parasites or used as uninfected controls. The infected mice were maintained with (Infected, +IAA; n = 10) or without (Infected, -IAA; n = 10) IAA, and control mice were given IAA (Naïve, +IAA; n = 5). The plot shows percent survival of mice (% Survival) on the y-axis over days post-infection (Days-PI) on the x-axis. G Peritoneal exudates of infected +IAA and –IAA mice that succumbed to infection were evaluated for SAG1 and TgVMP1AIDHA. The representative images show bright field (DIC), TgVMP1AIDHA (VMP1), and SAG1 (scale bar = 5 µm). ns: non-significant p-value (>0.05). Source data are provided as a Source Data file.