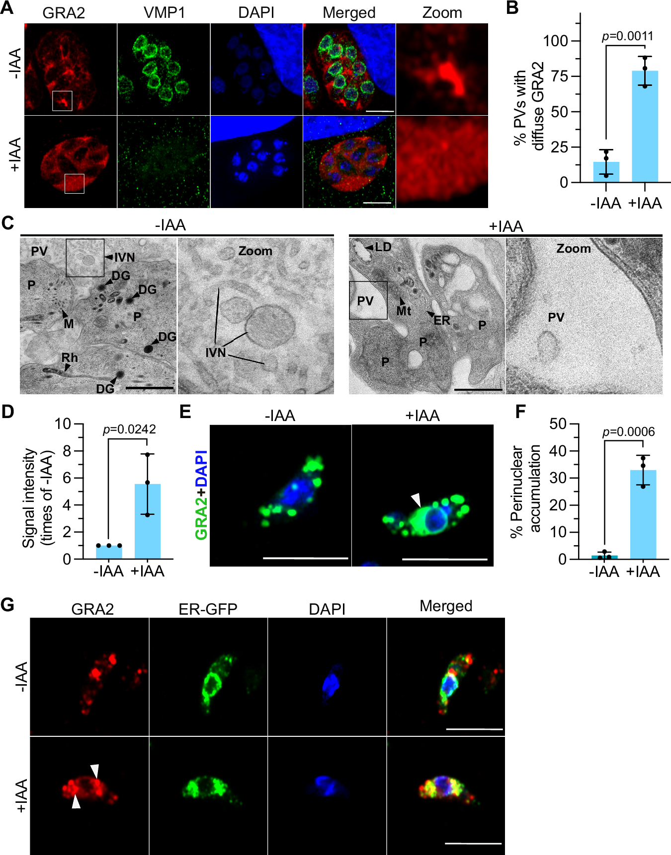
Fig. 7: TgVMP1 is crucial for dense granule biogenesis and IVN formation.

A The representative Airyscan micrographs of intracellular –IAA and +IAA parasites show localization of the dense granule protein GRA2, TgVMP1AIDHA (VMP1), nucleus (DAPI), and overlap of the three images (Merged). Scale bar = 10 µm, and the boxed GRA2 panel is zoomed-in (Zoom). B The number of PVs showing diffuse GRA2 signal in A is shown as a percentage of the total number of PVs (% PVs with diffuse GRA2) on the y-axis for the indicated parasites on the x-axis. Data are mean ± SD error bar based on ≥ 200 PVs from three independent experiments. C The TEM micrographs show tubulo-vesicular IVN in the PVs of –IAA and +IAA parasites, and labels are as described in Fig. 6A. Scale bar = 1 µm, and the boxed area is zoomed-in (Zoom). The images represent multiple observations (-IAA, n = 64; +IAA, n = 123) in two independent experiments. D The mean signal intensity of GRA2 in purified +IAA parasites is shown as times of that in -IAA parasites (Signal intensity (times of –IAA)) on the y-axis for the indicated parasites on the x-axis. Data are mean signal intensity ± SD error bar based on multiple parasites (-IAA, n = 338; +IAA, n = 383) from three independent experiments. E The representative Airyscan micrographs show a merged image of GRA2 and DAPI panels for –IAA and +IAA parasites. Scale bar = 5 µm, and arrowhead indicates perinuclear accumulation of GRA2 in +IAA parasites. F The number of parasites showing perinuclear accumulation of GRA2 in E is shown as a percentage of the total number of parasites (% Perinuclear accumulation) on the y-axis for the indicated parasites on the x-axis. Data are mean ± SD error bar based on multiple parasites (-IAA, n = 338; +IAA, n = 383) from three independent experiments. G The representative Airyscan micrographs show localization of GRA2, ER-GFP, DAPI, and overlap of the three images (Merged) in the indicated parasites. Scale bar = 5 µm. Source data are provided as a Source Data file.