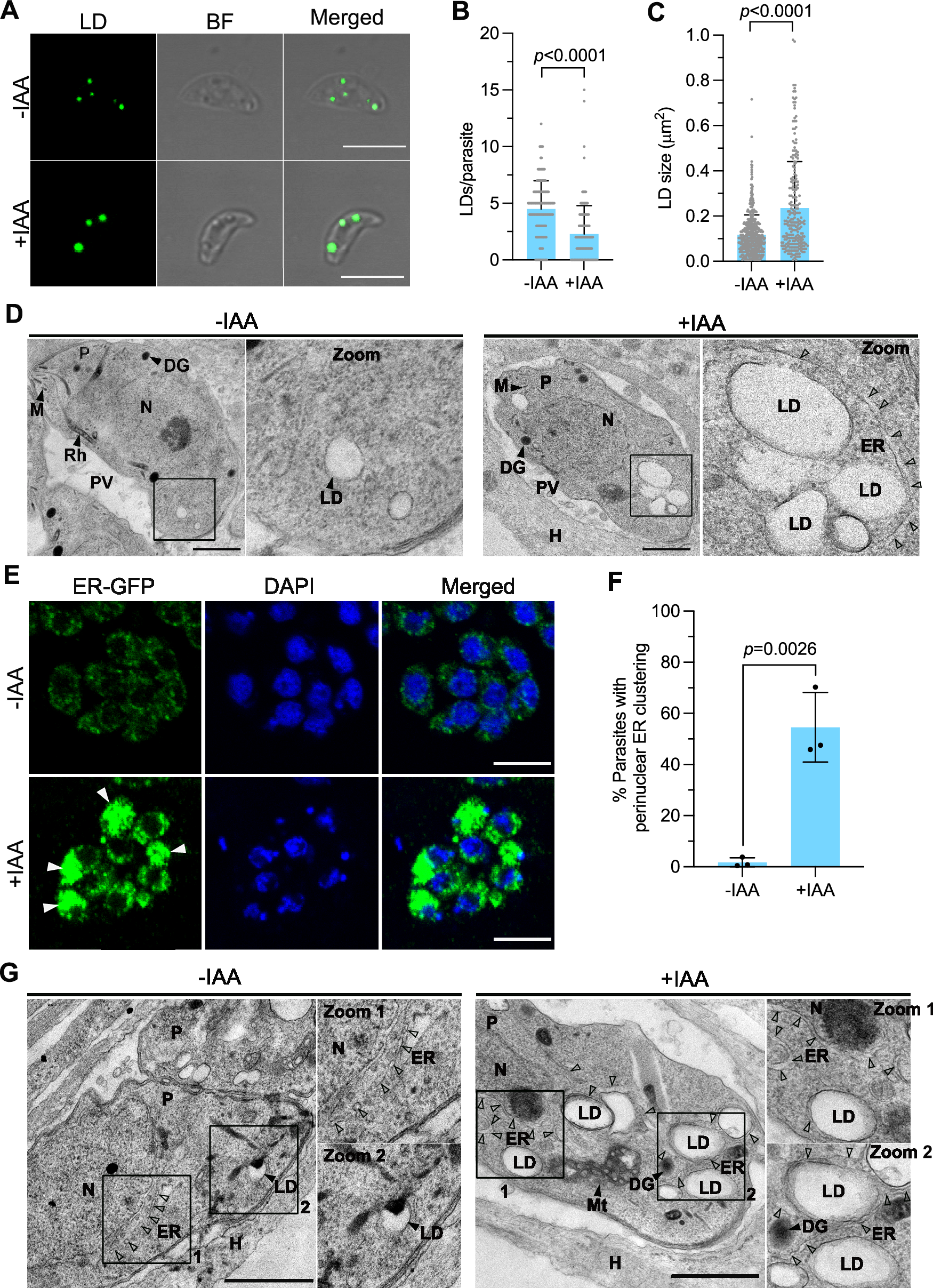
Fig. 8: TgVMP1 depletion affected LD homeostasis and ER organization.

A The representative confocal micrographs of purified +IAA and –IAA RHTIR1-VMP1AID parasites show Nile red-stained LDs (LD), bright field (BF), and overlap of the two images (Merged). Scale bar = 5 µm. B The number of LDs/parasite in A is shown on the y-axis for the indicated parasites on the x-axis. Data are mean ± SD error bar based on multiple parasites (-IAA, n = 137; +IAA, n = 139) from two independent experiments. C The size of each LD (μm2) in A is shown on the y-axis for the indicated parasites on the x-axis. Data are mean ± SD error bar based on multiple parasites (-IAA, n = 471; +IAA, n = 232) from two independent experiments. D The TEM micrographs of +IAA and -IAA parasites show LDs and other indicated structures as described in Fig. 6A. The boxed area is zoomed-in (Zoom), and shows LDs closely associated with the ER membrane (open arrowheads) in +IAA parasites. Scale bar = 500 nm. The micrographs represent multiple observations (-IAA, n = 119; +IAA, n = 109) from two independent experiments. E The representative confocal images of intracellular -IAA and +IAA RHTIR-VMP1AID::BiP-GFP-HDEL parasites show signal for ER-GFP, nucleus (DAPI), and overlap of the two panels (Merged). Arrowheads indicate perinuclear clustering of ER-GFP, and scale bar = 5 µm. F The number of parasites with perinuclear clustering of ER-GFP in E is shown as a percentage of the total number of parasites observed (% Parasites with perinuclear ER clustering) on the y-axis for the indicated parasites on the x-axis. Data are mean ± SD error bar based on multiple parasites (-IAA, n = 2058; +IAA, n = 1136) from three independent experiments. G The TEM micrographs of –IAA and +IAA parasites show ER and other indicated structures as described in Fig. 6A. The boxed area is zoomed in (Zoom), and scale bar = 1 µm. The micrographs represent multiple observations (-IAA, n = 118; +IAA, n = 108) from two independent experiments. Source data are provided as a Source Data file.