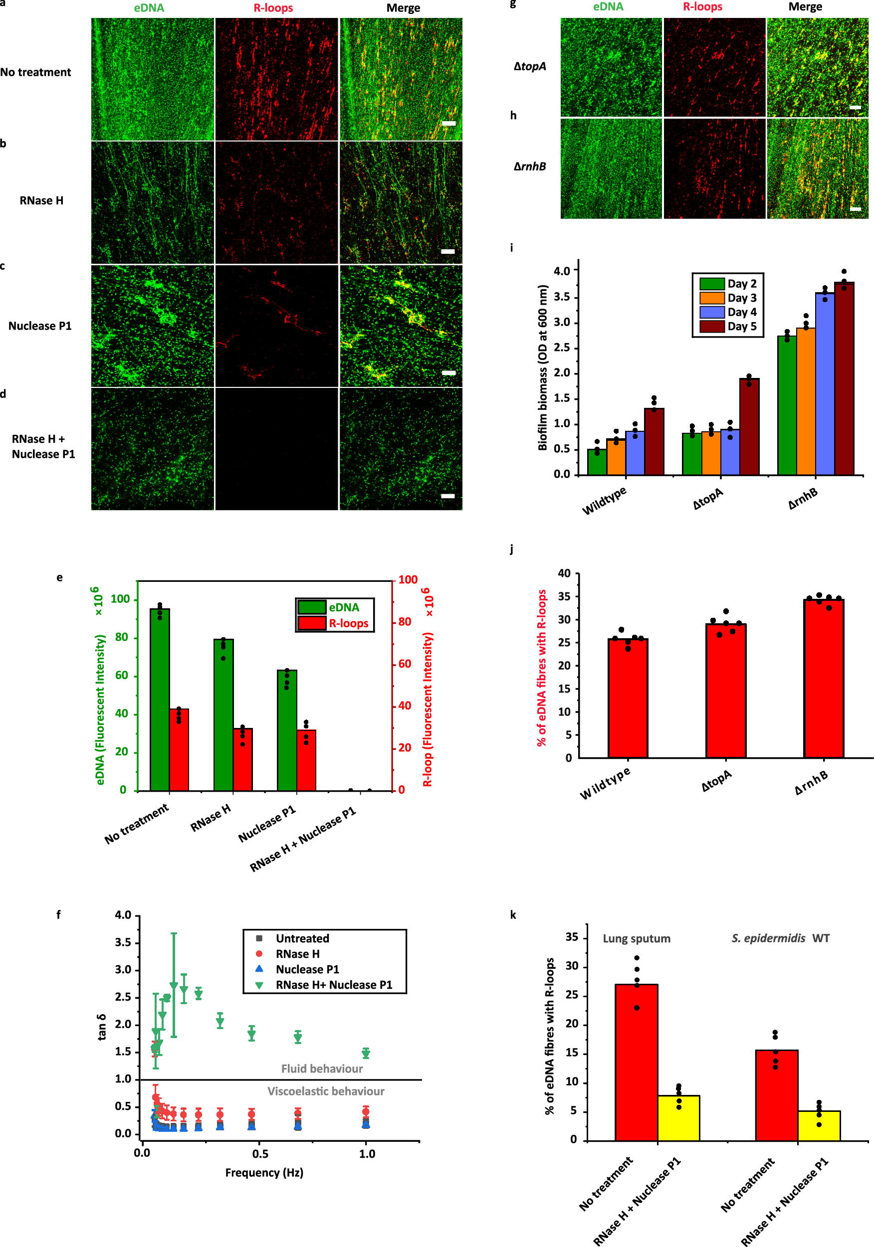
Fig. 1: Extracellular R-loops stabilize viscoelastic eDNA biofilm networks.
From: Stress-induced toxic genomic R-loops support biofilm extracellular matrix formation

Confocal micrographs of mature (5 d) P. aeruginosa PAO1 biofilms (n = 4) represented in two dimensional (2D) images showing eDNA fibres (TOTO-1, green; left) and extracellular R-loops (S9.6 antibody, red; middle) as well as merged images (yellow; right) in PAO1 wildtype (a) without enzymatic treatment, (b) after RNase H digestion (0.3 mg/mL, 37 °C, 30 min) (c) after Nuclease P1 digestion (0.3 mg/ml, 37 °C, 30 min) and (d) after RNase H (0.3 mg/ml, 37 °C, 30 min) followed by nuclease P1 (0.3 mg/mL, 37 °C, 30 min). The Manders coefficient for the proportion of eDNA fibres containing R-loops was 26.8 ± 3.4 %. e Fluorescence intensity quantification (n = 4) of eDNA (green bars) and R-loops (red bars) expression in mature P. aeruginosa wildtype biofilms treated with and without enzymatic digestion. f Rheogram for frequency sweep of mature P. aeruginosa PAO1 wildtype biofilm with and without enzymatic treatment, (25 °C, 0.026 mm gap, 0.3 amplitude). Biological triplicates (n  =  3) were averaged for each condition and plotted against frequency. g, h Confocal micrographs of mature P. aeruginosa ΔtopA and ΔrnhB PAO1 transposon mutant biofilms (n = 6) represented in 2D micrographs showing extracellular R-loops (S9.6 antibody, red), eDNA fibres (TOTO-1, green) and merged images (yellow). i Quantification of biofilm biomass of PAO1 wildtype, ΔtopA and ΔrnhB mutants from days 2 to 5 using the crystal violet assay (biological triplicate, n = 3). j Fluorescence intensity quantification (n  =  6) of percentage eDNA fibres containing R-loops (red bars) in mature (5 d) PAO1 wildtype, ΔtopA and ΔrnhB biofilms. k Fluorescence intensity quantification (n  =  5) of percentage of eDNA fibres containing R-loops in mature untreated (red bars) and RNase H + nuclease P1-treated (yellow bars) S. epidermidis biofilms and COPD infected lung sputum highly enriched with P. aeruginosa. All three-dimensional (3D) biofilms were imaged with a Z-stack thickness of 10 µm. For Fig. 1F, error bars represent mean ± standard deviation (SD). The centre point indicates the mean of the data. n represents the number of biological replicates, with the exception of microscopy images and data analysis, where it is number of representative microscopy images collected. For microscopy data analysis, all images were acquired across biological triplicates, and the statistics were determined based on the number of representative images collected. All scale bars represent 10 µm. P  <  0.05 for differences between and within treatment groups. Source data are provided as a source data file.