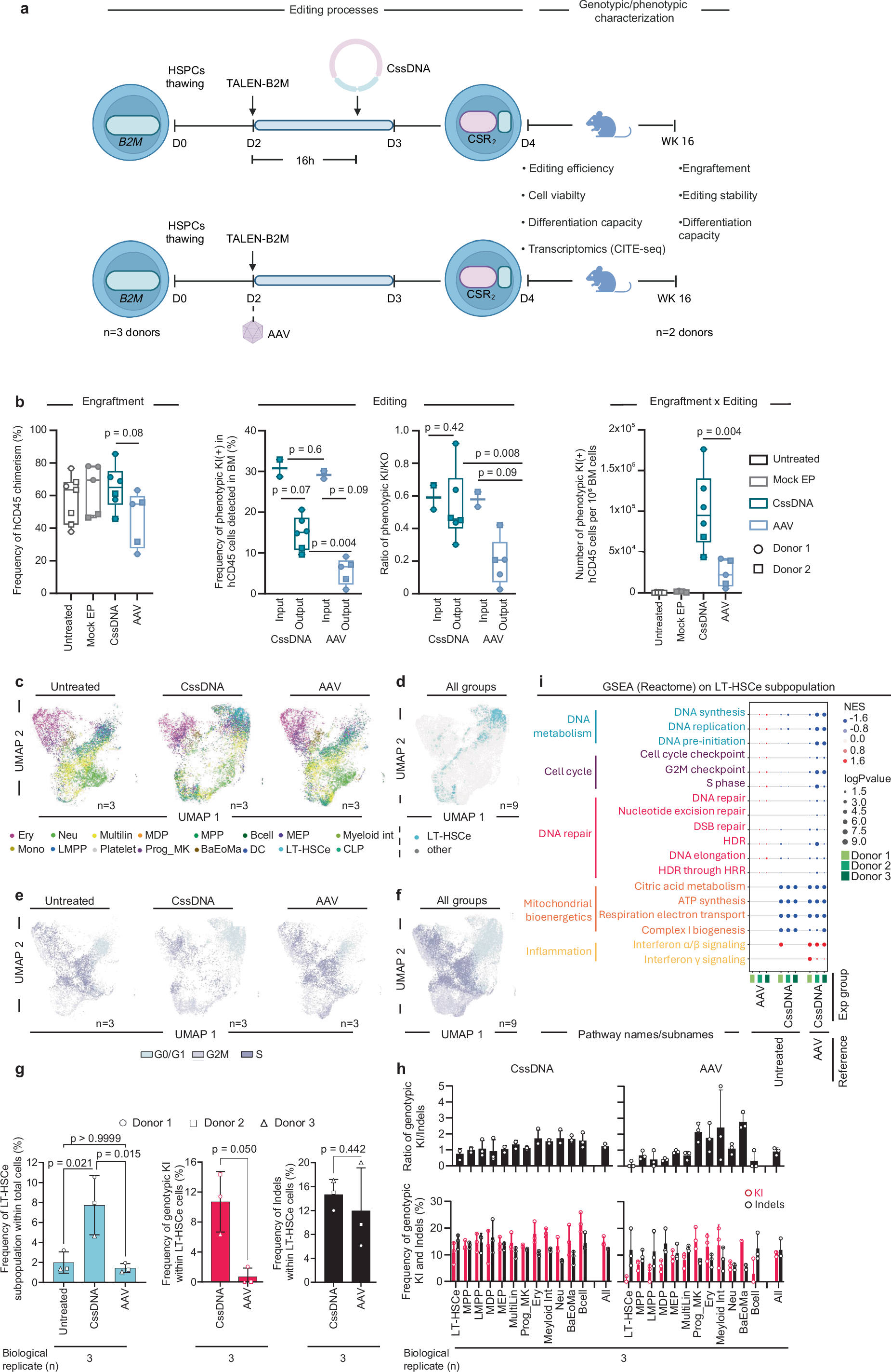
Fig. 2: CssDNA/TALEN-mediated knock-in process leads to a higher engraftment of KI( + ) HSPC compared to the AAV/TALEN reference process.

a HSPC editing protocol. Created in BioRender. Valton, J. (2025) https://BioRender.com/hjz2iqm. b left panel, Frequencies of human CD45(+) cells (hCD45(+)) engraftment. b middle panel, Frequencies of KI and KI/KO ratio determined either before mice injection (input), or in hCD45(+) cells engrafted in the bone marrow (BM) of NCG mice, 16 weeks after cells injection onset (output). Two-way ANOVA followed by Bonferroni multi-comparison test. P-values are indicated (n = 2 donors). b right panel, Number of KI(+) hCD45(+) cell detected in the bone marrow. Mann–Whitney two-tailed non-parametric unpaired test with a confidence interval of 95%. P-value is indicated. On each box plot, the central mark indicates the median, the bottom and top edges of the box indicate the interquartile range (IQR), and the whiskers represent the maximum and minimum data point. Each dot represents data obtained from one HSPC donor and one mouse. c UMAP plots showing aggregated CITE-seq analysis obtained at the time of NCG mice injection (D4). The different cell subpopulations identified are illustrated by a color code indicated underneath the plot. The definition of each subpopulation is documented in the methods section. d UMAP plots showing the position of LT-HSCe subpopulation. e, f UMAP plots showing the cell cycle phases (G0/G1, G2M and S). Number of biological replicates (n) used to obtain UMAPs are indicated underneath the plots. g left panel, Mean frequency ± SD of LT-HSCe within all subpopulations. Two-way ANOVA with Bonferroni post-tests. P-values are indicated. g middle and right panels, Mean frequency ± SD of KI and KO within the LT-HSCe subpopulation, respectively. Two tailed paired t-test. P-values are indicated (n = 3 donors). h gMean x gSD±1 of KI/KO ratio and mean frequency ± SD of KI or KO computed from each subpopulation in top and bottom panels, respectively (n = 3 donors; subpopulations identified with fewer than 100 cells are not displayed). i Gene Set Enrichment Analysis (GSEA) obtained in unedited and edited LT-HSCe. Normalized Enrichment Score (NES) and Log P value obtained for each donor computed as two-sided p-value corrected for multiple comparisons, are illustrated (n = 3 donors). Source data are provided as a Source data file.