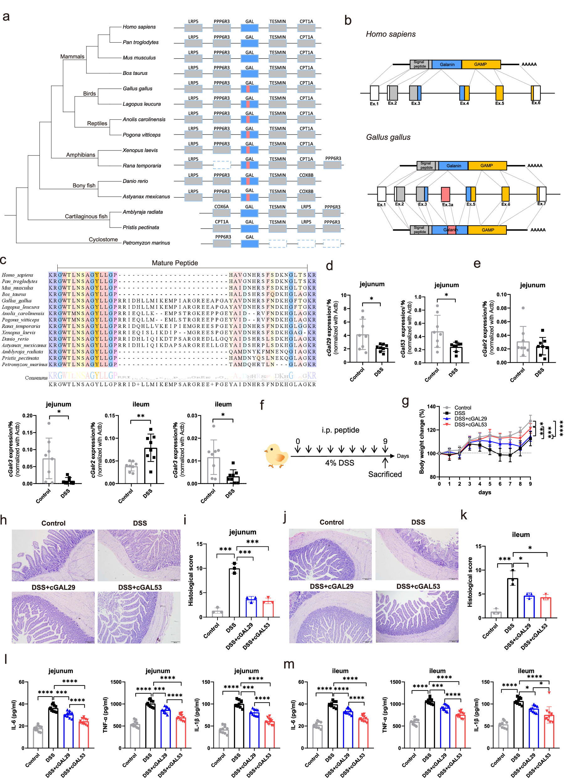
Fig. 1: GAL53 is derived from alternative splicing and exhibited superior therapeutic efficacy in avian intestinal inflammation model.

a Galanin long isoform is present in bony fish, amphibians, reptiles, and birds, and the gene locus is conserved. The red box represents the inserted amino acids. b The insertion within the long galanin isoform is due to an additional exon (ex. 3a). c Sequence alignment of the mature galanin peptide across vertebrate species. The expression of chicken Galanin (d) in jejunum and its receptors (e) in jejunum and ileum in the control and DSS treatment group. Each data point represents one chicken (n = 8). Data are presented as mean ± SD, analyzed by two-sided Student’s t test. Statistically significant differences between the control and DSS groups are indicated with asterisks: *p < 0.05. f Experimental scheme of DSS-induced intestinal inflammation in chickens initially 21 days of age. g Body weight changes throughout the experimental period (n = 7/group). Data are presented as mean ± SD, analyzed using two-way ANOVA. Statistically significant are indicated with asterisks: ***p < 0.001; ****p < 0.0001. Representative images of H&E staining and histopathology-associated index (HAI) analysis of jejunum (h, i) and ileum (j, k) (n = 3/group). Scale bar = 100 μm. ELISA detected cytokine (IL-6, TNF-α, and IL-1β) levels in chicken jejunum (l) and ileum (m) homogenates. Sample size for each group is as follows: jejunum: control (n = 10), DSS (n = 10), cGAL29 (n = 10), cGAL53 (n = 11); Ileum: control (n = 9), DSS (n = 9), cGAL29 (n = 10), cGAL53 (n = 11). Data in (i, k–m) were analyzed by one-way ANOVA with multiple comparisons. Data are presented as mean ± SD. Statistically significant differences between groups are indicated with asterisks: *p < 0.05; ***p < 0.001; ****p < 0.0001.