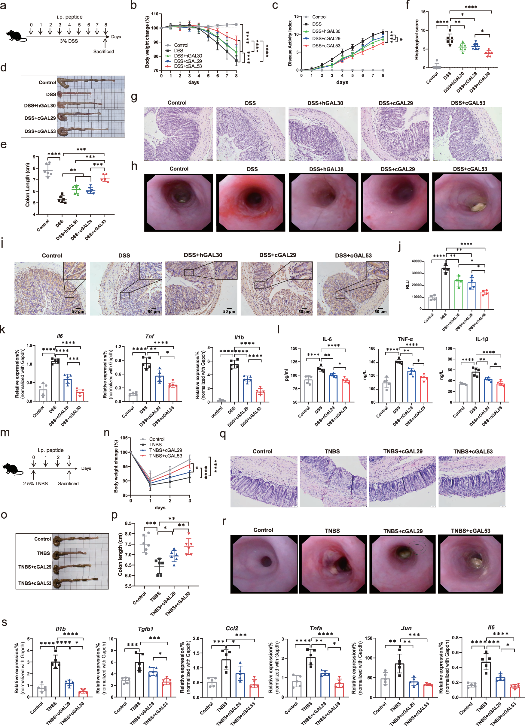
Fig. 2: cGAL53 exhibits superior therapeutic efficacy in mouse colitis compared to cGAL29.

a Experimental scheme of DSS-induced colitis and peptide administration (3 μM) using 7–8-week-old mice. Silhouette from PhyloPic.org. b Change of body weight throughout the experimental period. Sample size for each group is as follows: control (n = 8), DSS (n = 12), cGAL29 (n = 11), cGAL29 (n = 6), cGAL53 (n = 8). c Disease activity index (DAI) (n = 6/group). d, e Representative images of the colon and the quantification of colon length (n = 6/group). Representative images of H&E staining (g) and HAI (f) analysis (n = 6/group). Scale bar = 50 μm. h Representative coloscopy images. i Expression of ZO-1 in the colon was assessed using IHC staining (n = 4/group). Scale bar = 50 μm. j Circulation FD4 levels (n = 4/group). Quantitative assessment of cytokine expression (Il6, Il1b, and Tnf) in the colons of DSS-induced mouse models (k) and serum levels measured by ELISA (l) (n = 5/group). m Experimental scheme of TNBS-induced colitis and peptide administration (3 μM) using 8–12-week-old mice. Silhouette from PhyloPic.org. n Body weight changes throughout the experimental period (n = 6/group). Representative images of the colon (o) and the quantification of colon length (p) (n = 6/group). q Representative images of H&E staining. Scale bar = 50 μm. r Representative coloscopy images. s Quantitative assessment of cytokine expression (Il6, Il1b, Tnf, Tgfb1, Ccl2 and Jun) in the colons of TNBS-induced mouse models (n = 5/group). Data are presented as mean ± SD. Statistical significance was determined by two-way ANOVA (for b, c, n) or by one-way ANOVA followed by a multiple comparisons test (for d–f, j–l, p, s). Statistically significant differences between groups are indicated with asterisks: *p < 0.05; **p < 0.01; ***p < 0.001; ****p < 0.0001.