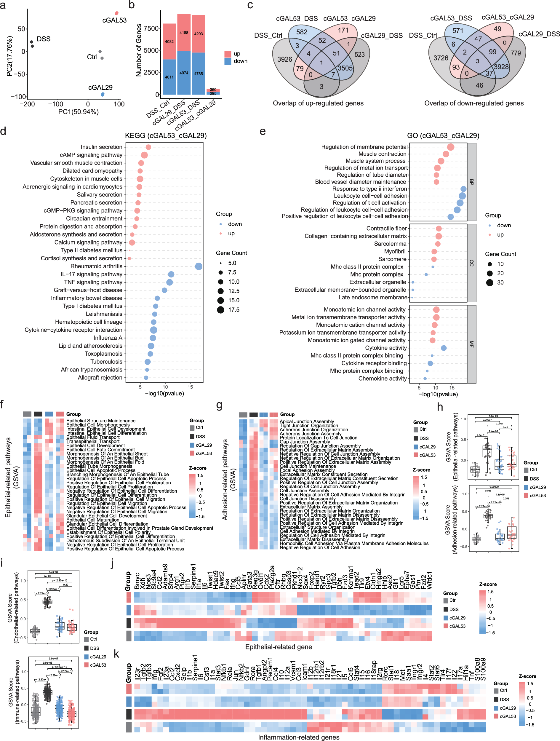
Fig. 3: cGAL53 exerts significant anti-inflammatory effects in the treatment of intestinal colitis.

a, b Principal component analysis (PCA) of the RNA-seq data and the number of differentially expressed genes (DEGs) across all groups. c Venn diagrams displaying the number of commonly upregulated and downregulated genes across different groups. d, e KEGG and GO enrichment analyses were performed on the differentially expressed genes between the GAL53 and GAL29 groups. The figures depict pathways that ranked among the top 10 in at least one set of pairwise comparisons. f, g Gene set variation analysis (GSVA) analysis of signaling pathways related to epithelial function and adhesion. h, i Box-plot illustrating GSVA scores for pathways related to epithelial, adhesion, endothelial and immune (n = 2/group). Each point represents the GSVA score of a pathway. Data are presented as mean ± SEM, analyzed using two-sided Student’s t test. Box plots show median (center line) and 25th/75th percentiles, and whiskers extending to the most extreme data points within ±1.5× IQR. j, k Heatmaps of epithelial and inflammatory-related genes.