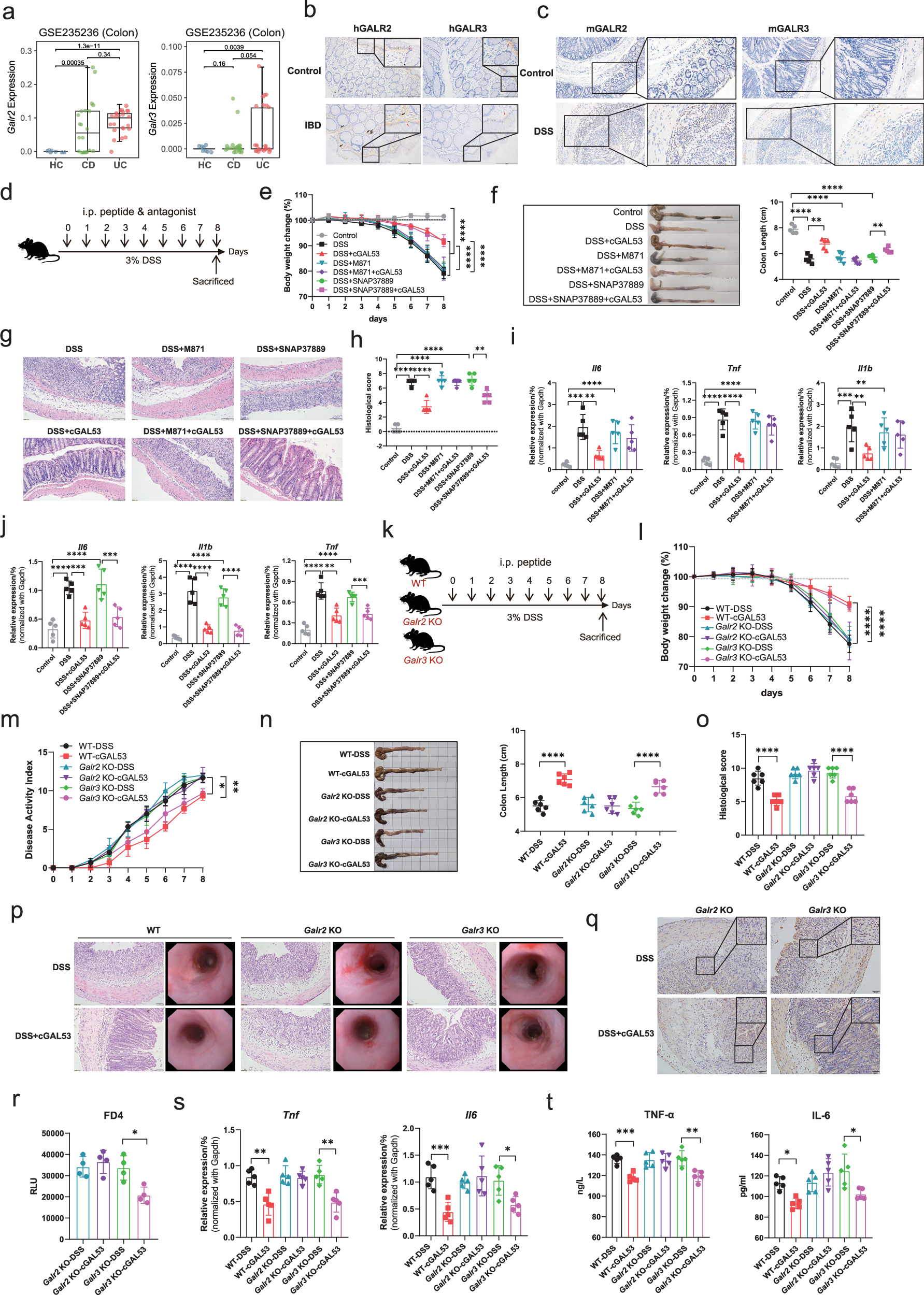
Fig. 5: GALR2 is the cGAL53 target receptor for intestinal colitis treatment.

a GALR2 and GALR3 expression in GEO dataset GSE235236 (HC = 67, CD = 22, UC = 26). Box plots show median (center line) and 25th/75th percentiles, and whiskers extending to the most extreme data points within ±1.5× IQR. IHC staining of GALR2 and GALR3 in human UC colon (b, control: n = 6, UC: n = 3) and DSS-induced colitis mice (c). Arrows indicate epithelial (red) and immune cells (black). Scale bar = 50 μm. d Scheme of antagonist (10 nmol/mouse) and peptide (3 μM) administration in DSS-induced colitis (3% DSS, 8–12-week-old mice). Silhouette from PhyloPic.org. e Changes in body weight throughout the experimental period (n = 5/group). f Representative images of the colon and length quantification (n = 5/group). H&E staining (g) and HAI analysis (h) (n = 5/group, Scale bar = 100 μm). Quantitative evaluation of inflammation cytokine expression (Il1b, Il6, and Tnf) in colon after M871 (i) and SNAP37889 (j) treatment (n = 5/group). k DSS colitis and peptide administration (3 μM) scheme in Galr2-KO and Galr3-KO mice (7–8-week-old). Silhouette from PhyloPic.org. l Change of body weight throughout the experimental period. Sample size: WT-DSS and Galr3-KO groups (n = 8), WT-cGAL53 (n = 9), Galr2-KO groups (n = 7). m DAI analysis (n = 3). n Representative images of colon and colon length quantification (n = 6/group). o HAI analysis (n = 6/group). p Representative images of H&E staining (scale bar = 50 μm) and representative coloscopy images. q Expression of ZO-1 in the colon was assessed using IHC staining. Scale bar = 50 μm. r Circulation FD4 levels (n = 4/group). Quantitative assessment of cytokine expression (Il6 and Tnf) in the colons (s) and serum levels measured by ELISA (t) (n = 5/group). Statistical significance was determined using two-way ANOVA (for e, l, m), one-way ANOVA followed by a multiple comparisons test (for f, h–j), or a two-sided Student’s t test (for a, n, o, r–t). Data are presented as mean ± SD. Statistically significant differences between groups are indicated with asterisks: *p < 0.05; **p < 0.01; ***p < 0.001; ****p < 0.0001.