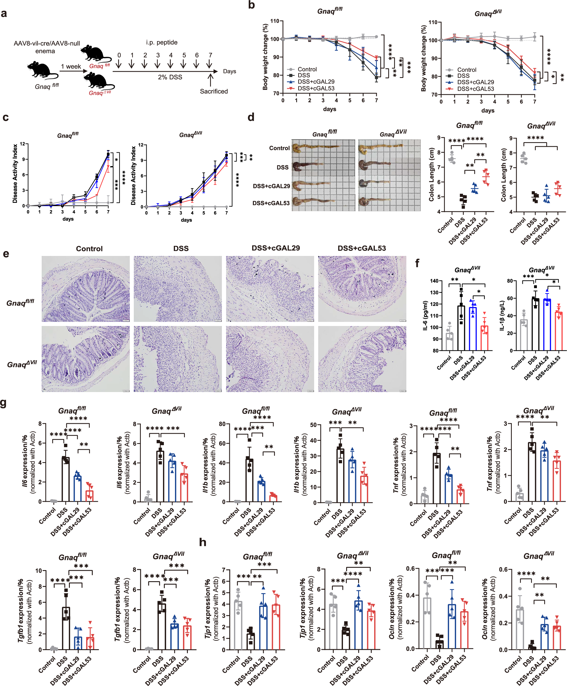
Fig. 7: Gq proteins in epithelial cells affect anti-inflammatory effects of cGAL53 in IBD treatment.

a AAV8-Vil-cre and AAV8-null were used to infect Gnaqfl/fl mice (7–8 weeks) to generate gut epithelial-specific Gnaq KO mice (GnaqΔVil) and control mice (Gnaqfl/fl) for the 2% DSS-induced colitis model. Silhouette from PhyloPic.org. Change of body weight (b) and DAI (c) in Gnaq cKO mice and control mice throughout the experimental period (n = 4/group). d Representative images of colon and quantification of colon length in Gnaq cKO mice and control mice (n = 5/group). e Representative images of H&E staining. Scale bar = 200 μm. f ELISA was used to quantify serum IL-6 and IL-1β levels in each group of Gnaq cKO mice (n = 5/group). g, h Quantitative evaluation of inflammation cytokine (Il6, Tnf, Il1b, and Tgfb1) and tight junction protein (Tjp1 and Ocln) expression in the colon of every group in Gnaq cKO mice and control mice (n = 5/group). Statistical significance was determined using two-way ANOVA (for b, c) or one-way ANOVA followed by a multiple comparisons test (for d, f, g, h). Data are presented as mean ± SD. Statistically significant differences between groups are indicated with asterisks: *p < 0.05; **p < 0.01; ***p < 0.001; ****p < 0.0001.