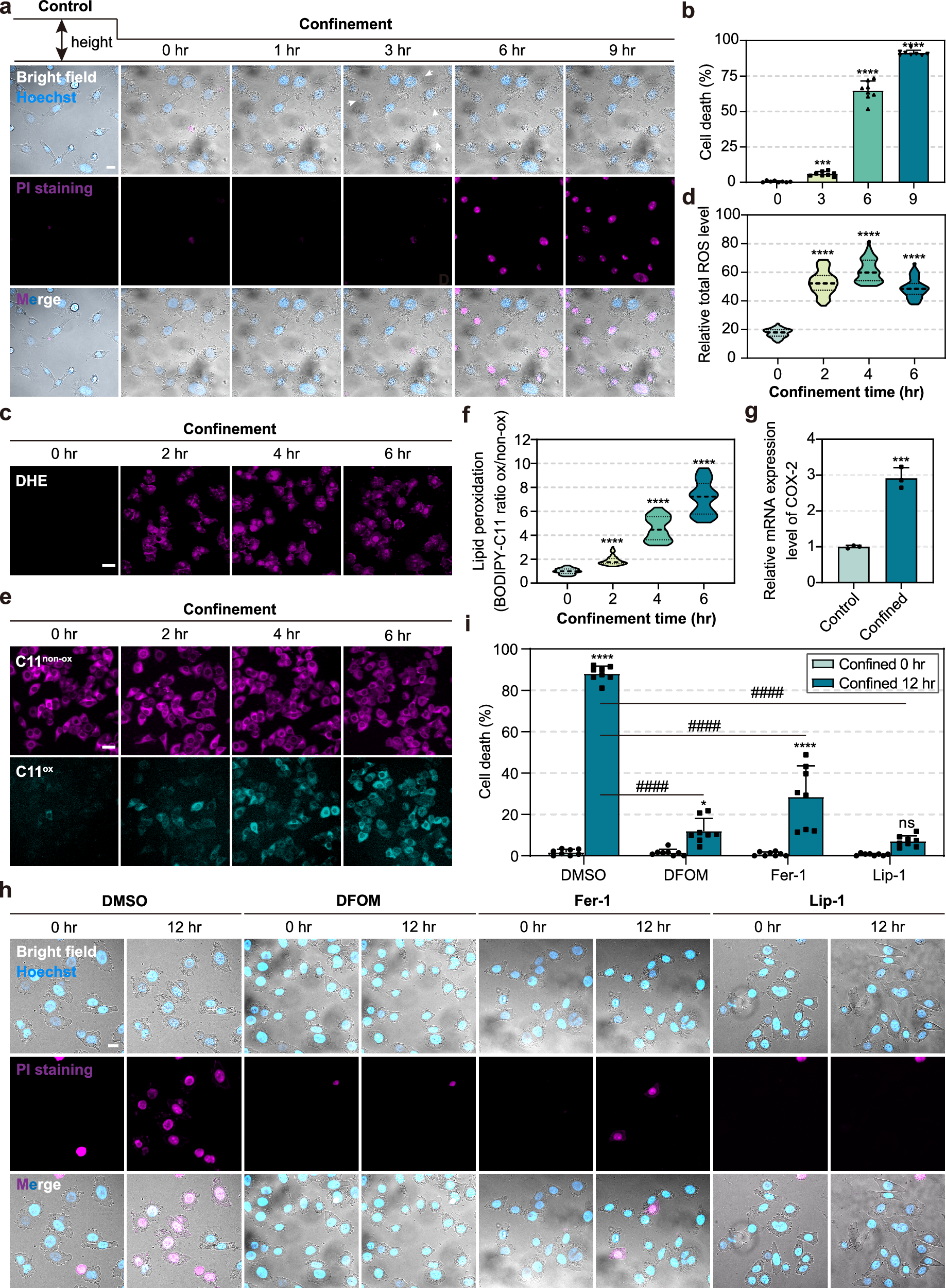
Fig. 1: Mechanical confinement triggers ferroptosis.
From: Mechanical confinement induces ferroptosis through mitochondrial dysfunction

a Representative time-lapse images of HeLa cells during 9 h confinement mediated by PDMS micropillars in the presence of propidium iodide (PI). Nuclei labeled with Hoechst (5 μg/mL for 20 min). White arrow: large plasma membrane blebs. Scale bar = 20 μm. b Quantification of the percentage of cell death in HeLa cells upon confinement, related to (a) (n = 8 independent fields, N = 3 biologically independent experiments, mean ± SD, ***p = 0.0002, ****p < 0.0001, unpaired one-way ANOVA with Tukey’s test). The cell death is measured by the PI positive nuclei/total nuclei * 100. c Representative time-lapse images of DHE staining in HeLa cells during 6 h confinement mediated by microspheres. Scale bar = 40 μm. d Quantification of total ROS level in HeLa cells upon confinement, related to (c) (n = 50 cells, N = 3 biologically independent experiments, ****p < 0.0001, unpaired one-way ANOVA with Tukey’s test). Violin plot center lines denote the median, and dashed lines represent the 25th and 75th percentiles. e Representative time-lapse images showing BODIPY-C11 581/591 staining in HeLa cells during 6 h confinement mediated by microspheres. Non-oxidative state (C11non-ox), oxidative state (C11ox). Scale bar = 40 μm. f Quantification of lipid ROS level in HeLa cells upon confinement, related to (e) (n = 50 cells, N = 3 biologically independent experiments, ****p < 0.0001, unpaired one-way ANOVA with Tukey’s test). Data was calculated by fluorescence intensity ratio of C11ox/C11non-ox. g qRT-PCR assay showing the COX2 mRNA levels in HeLa cells in the absence (Control) and presence (Confined) of 4 h confinement mediated by microspheres (n = 3 technical repeats, N = 3 biologically independent experiments, mean ± SD, ***p = 0.0004, two-sided unpaired Student’s t test). h Representative time-lapse images of HeLa cells treated with DMSO or ferroptosis inhibitors during 12 h confinement mediated by PDMS micropillars in the presence of PI, including DFOM (100 μM), Ferrostatin-1 (Fer-1, 1 μM), Liproxstatin-1 (Lip-1, 0.5 μM). Scale bar = 20 μm. i The percentage of cell death in HeLa cells treated with DMSO or ferroptosis inhibitors upon confinement, related to (h) (n = 8 independent fields, N = 3 biologically independent experiments, mean ± SD, ns represents not significant, *p = 0.0264, ****p < 0.0001, ####p < 0.0001, unpaired two-way ANOVA with Sidak’s test).