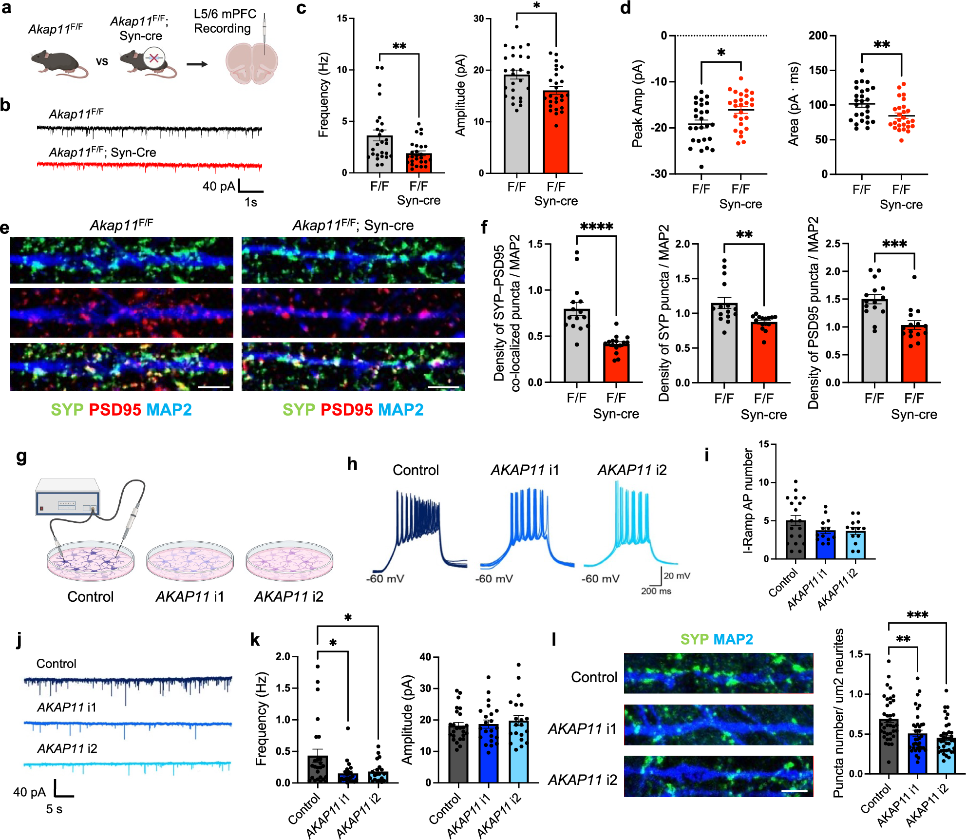
Fig. 7: Electrophysiology analysis of Akap11-cKO mouse neurons and human AKAP11-KD iNeurons.

a Schematic images illustrating the electrophysiology experiments in Akap11F/F and Akap11F/F; Syn-cre brain slices. Created in BioRender. Lee, Y. (2025) https://BioRender.com/qjq4ch8. b Representative traces of mEPSC in the PFC of Akap11F/F and Akap11F/F; Syn-cre mouse brains. c Quantification of mEPSC frequency (left) and amplitude (right) in the PFC of Akap11F/F and Akap11F/F; Syn-cre brain slices. Data are presented as mean ± SEM (Akap11F/F: n = 26 neurons; Akap11F/F; Syn-cre: n = 26 neurons; from three independent biological replicates). Statistical significance was performed using an unpaired two-tailed t-test (frequency, p = 0.0047; amplitude, p = 0.0103). Each experiment was independently repeated three times with similar results. d Quantification of mEPSC peak amplitude (left) and total charge transfer (area, right) in the PFC of Akap11F/F and Akap11F/F; Syn-cre brain slices. Data are presented as mean ± SEM (Akap11F/F: n = 26 neurons; Akap11F/F; Syn-cre: n = 26 neurons; from 3 independent biological replicates). Statistical significance was performed using an unpaired two-tailed t-tests (peak amplitude, p = 0.0103; Area, p = 0.0081). Each experiment was independently repeated three times with similar results. e, f, IF imaging of the primary cortical neurons from Akap11F/F and Akap11F/F; Syn-cre mice, stained with anti-Synaptophysin, anti-PSD95, and anti-MAP2. Scale bars, 5μm. The bar graph shows quantification of SYP-PSD co-localized puncta, SYP puncta, and PSD95 puncta number normalized to MAP2. Data are presented as mean ± SEM (Akap11F/F: n = 15 neurons; Akap11F/F; Syn-cre: n = 15 neurons; from 3 independent biological replicates). Statistical significance was performed using an unpaired two-tailed t-tests (SYP-PSD95 co-localized puncta, ****p < 0.0001; SYP puncta, **p = 0.0029; PSD95 puncta, ***p = 0.0004). Each experiment was independently repeated three times with similar results. g Schematic illustration of the electrophysiology experiments in human AKAP11-KD iNeurons. Created in BioRender. Lee, Y. (2025) https://BioRender.com/qjq4ch8. h, i Representative traces (h) and quantification (i) of induced action potentials (APs) number induced by a ramp depolarization protocol. Data are shown in mean ± SEM (Control: n = 19 neurons; AKAP11 i1: n = 13 neurons; AKAP11 i2: n = 13 neurons; from three independent biological replicates). Statistical analysis was performed using one-way ANOVA followed by Tukey’s multiple comparisons test, and no significant difference was detected among groups. j, k Representative traces (j) and quantification of mEPSC (k) (with 1uM TTX and 50uM PTX) frequency (left) and amplitude (right) in control and two clones of AKAP11-KD human iNeurons. Data are shown in mean ± SEM (Control: n = 25 neurons; AKAP11 i1: n = 22 neurons; AKAP11 i2: n = 20 neurons; from three independent biological replicates). Statistical significance was evaluated using one-way ANOVA followed by Tukey’s multiple comparisons test. Frequency: p < 0.05 (Control vs AKAP11 i1 and Control vs AKAP11 i2); Amplitude: no significant difference among groups. l IF imaging and quantification of the AKAP11-KD or Control iNeurons, stained with anti-Synaptophysin and anti-MAP2. Scale bars, 2 μm. The bar graph shows quantification of puncta number per MAP2-positive neurite. Data are presented as mean ± SEM (Control: n = 37 neurons; AKAP11 i1: n = 37; AKAP11 i2: n = 38; from three independent biological replicates). Statistical significance was determined using one-way ANOVA followed by Tukey’s multiple comparisons test (Control vs AKAP11 i1, **p = 0.0045; Control vs AKAP11 i2, ***p = 0.0001).