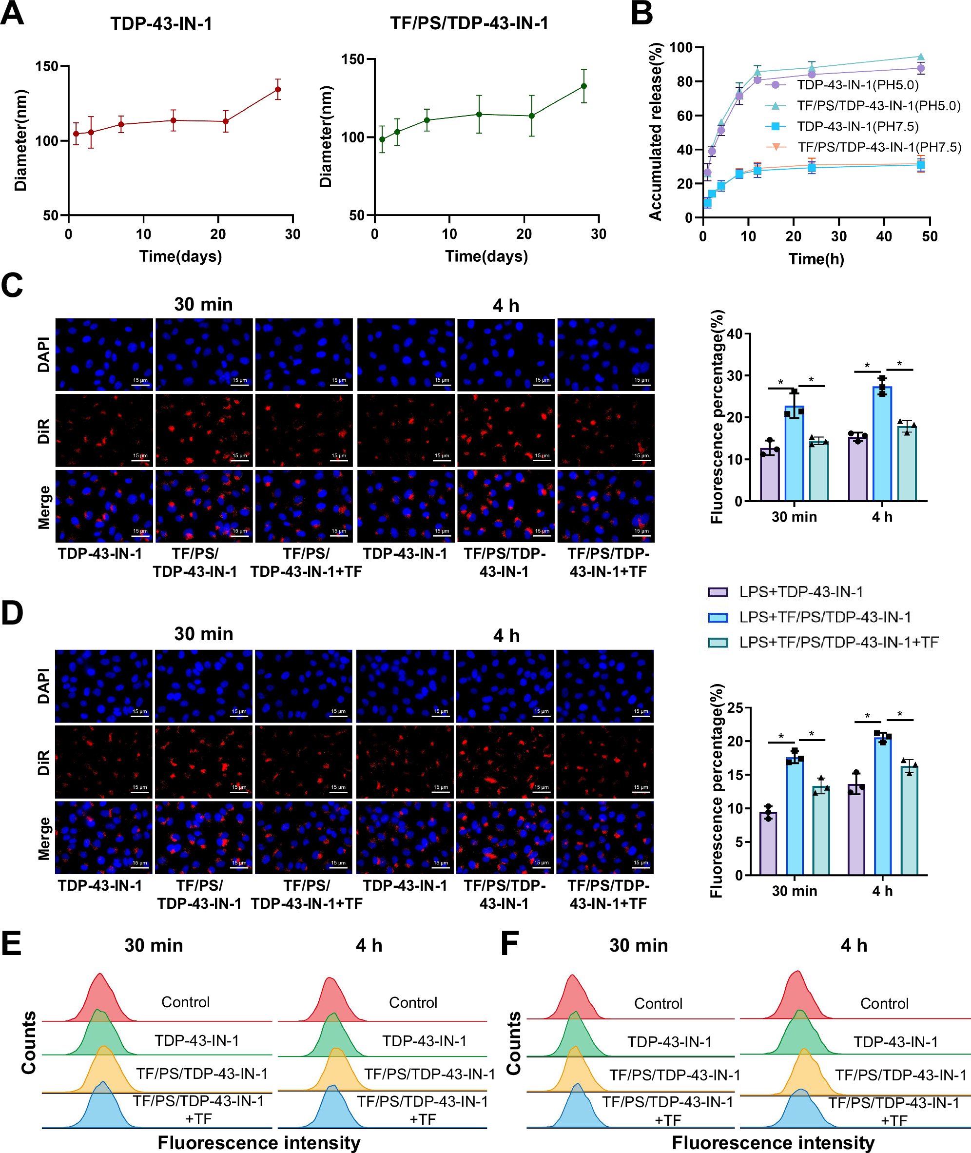
Fig. 2: Uptake of liposomes by LPS-induced primary astrocytes and microglia.

A Particle size stability of TF/PS/TDP-43-IN-1 and TDP-43-IN-1 was monitored over 30 days, showing consistent morphology (mean ± SD, n = 3); B Comparison of cumulative TDP-43 release from TF/PS/TDP-43-IN-1 and TDP-43-IN-1 in PBS (mean ± SD, n = 3); C Fluorescence microscopy images (scale bar = 15 μm) showed effective uptake of TF/PS/TDP-43-IN-1 and TDP-43-IN-1 by LPS-induced primary astrocytes (mean ± SD, n = 3); D Fluorescence microscopy images (scale bar = 15 μm) demonstrated DiR-labeled nanoparticle uptake in LPS-induced primary microglia (mean ± SD, n = 3); E Flow cytometry analysis of LPS-induced astrocytes revealed time-dependent uptake of TF/PS/TDP-43-IN-1 and TDP-43-IN-1 at 30 min and 4 h; F Flow cytometry analysis of LPS-induced microglia showed significant uptake of TF/PS/TDP-43-IN-1 and TDP-43-IN-1 at 30 min and 4 h. Data conforming to a normal distribution are presented as mean ± standard deviation (SD). Comparisons between two groups were conducted using independent sample t-tests. For comparisons among multiple groups, one-way analysis of variance (ANOVA) was used. * indicates p < 0.05 compared to the two groups. Cell experiments were repeated three times.