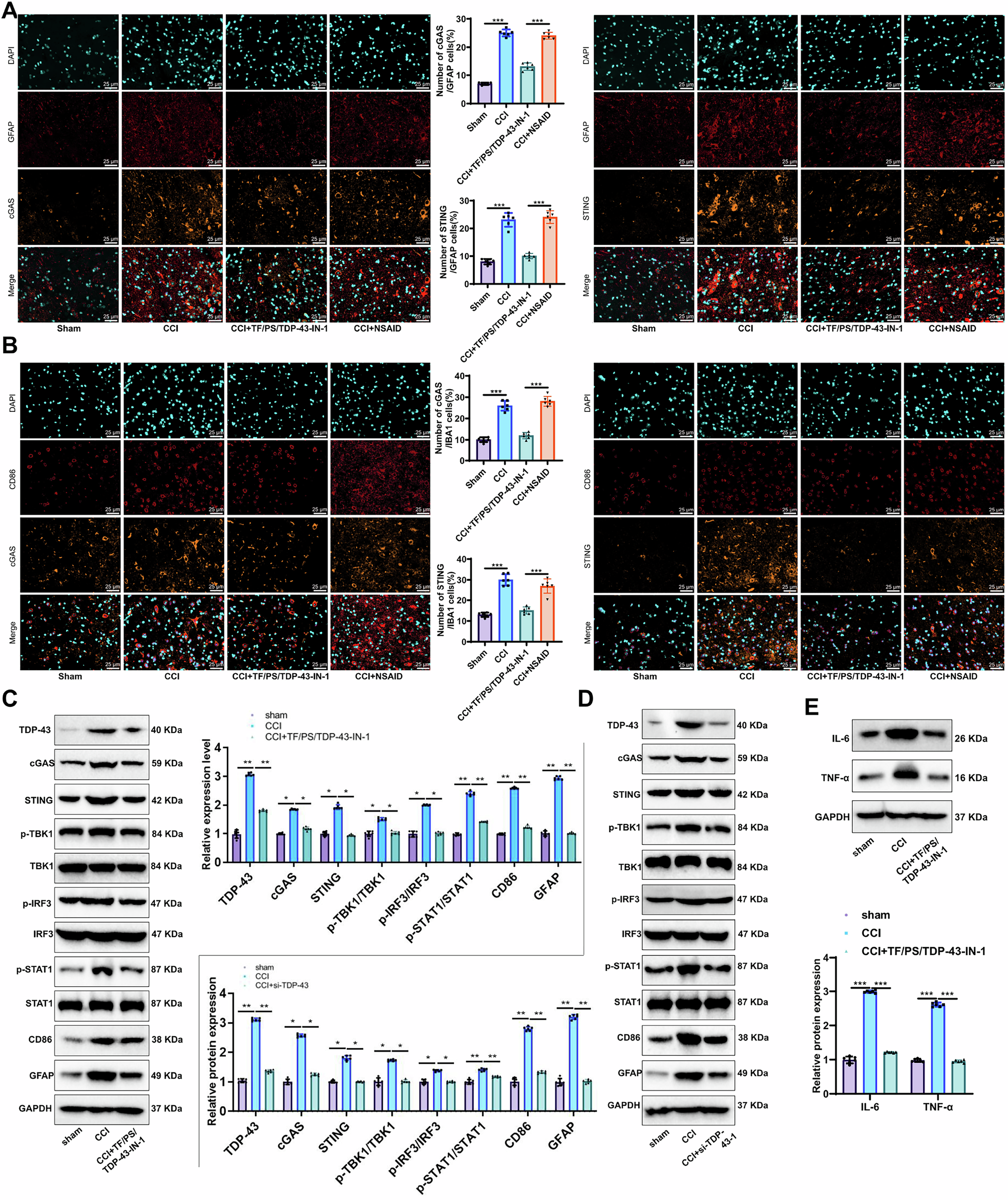
Fig. 7: Mechanism of action of TF/PS/TDP-43-IN-1 in treating CCI mice.

A Immunofluorescence staining showed decreased expression of GFAP, cGAS, and STING following treatment (scale bar = 25 μm); B Immunofluorescence staining showed reduced CD86, cGAS, and STING expression (scale bar = 25 μm); C, D Western blot analyses confirmed that treatment significantly suppressed the cGAS-STING signaling pathway; E Western blot analysis of IL-6 and TNF-α signaling showed no significant differences. Data conforming to a normal distribution are presented as mean ± standard deviation (SD). Comparisons between two groups were conducted using independent sample t-tests. For comparisons among multiple groups, one-way analysis of variance (ANOVA) was used. * indicates p < 0.05 between groups: experimental animals, n = 6.