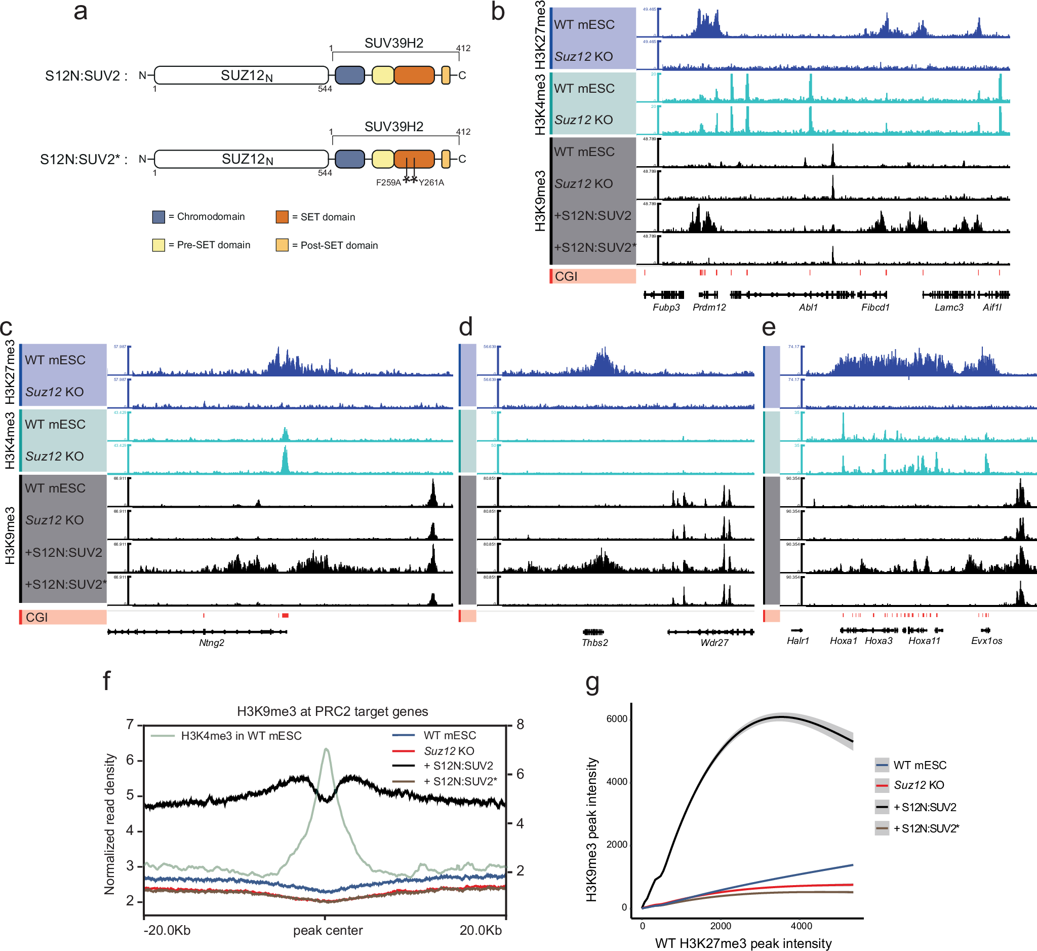
Fig. 4: Deposition of H3K9me3 at endogenous Polycomb target genes.
From: Addressing the specific roles of histone modifications in transcriptional repression

a Schematic drawing of the domain architecture of S12N:SUV2 and S12N:SUV2* with indications of boundaries (amino acid numbers referring to the sequence in WT SUZ12 and SUV39H2). Asterisks indicate point mutations introduced to generate the methyltransferase dead S12N:SUV2*. b–e CUT&RUN track showing H3K27me3, H3K4me3, and H3K9me3 signals (RPKM and peak-normalization) from indicated cell lines within a representative genomic region that includes the PRC2 target genes Prdm12, Fibcd1, Lamc3, and Aif1l (b), PRC2 target gene Ntng2 with adjacent endogenous H3K9me3 peak (c), the PRC2 target gene Thbs2 with adjacent endogenous H3K9me3 peaks (d) and the Hox A cluster (e). Representative tracks from one biological replicate, performed in biological duplicates (n = 2). CGI annotations (red) are shown below the tracks. f Mean H3K9me3 CUT&RUN signals (peak-normalization) in indicated cell lines within a 40 Kb window centered on 7732 H3K27me3 positive promoter peaks identified in WT mESCs, scale on the right side. WT mESC H3K4me3 CUT&RUN signal (RPKM) is included for reference with the scale on the left. g Plot of H3K9me3 CUT&RUN signals (RPM) enrichment within peak boundaries of all H3K27me3 peaks identified in WT mESCs (promoter and non-promoter; n = 22307) for the indicated cell lines, quantified using BedTools Multicov. Smoothed lines represent generalized additive model (GAM) fits of mean H3K9me3 signal intensity (RPM) from two independent biological replicates (n = 2), as a function of H3K27me3 CUT&RUN signal intensity (RPM) in WT mESCs (n = 1); shaded ribbons show the 95% confidence interval of the fitted mean (not variability between biological replicates).