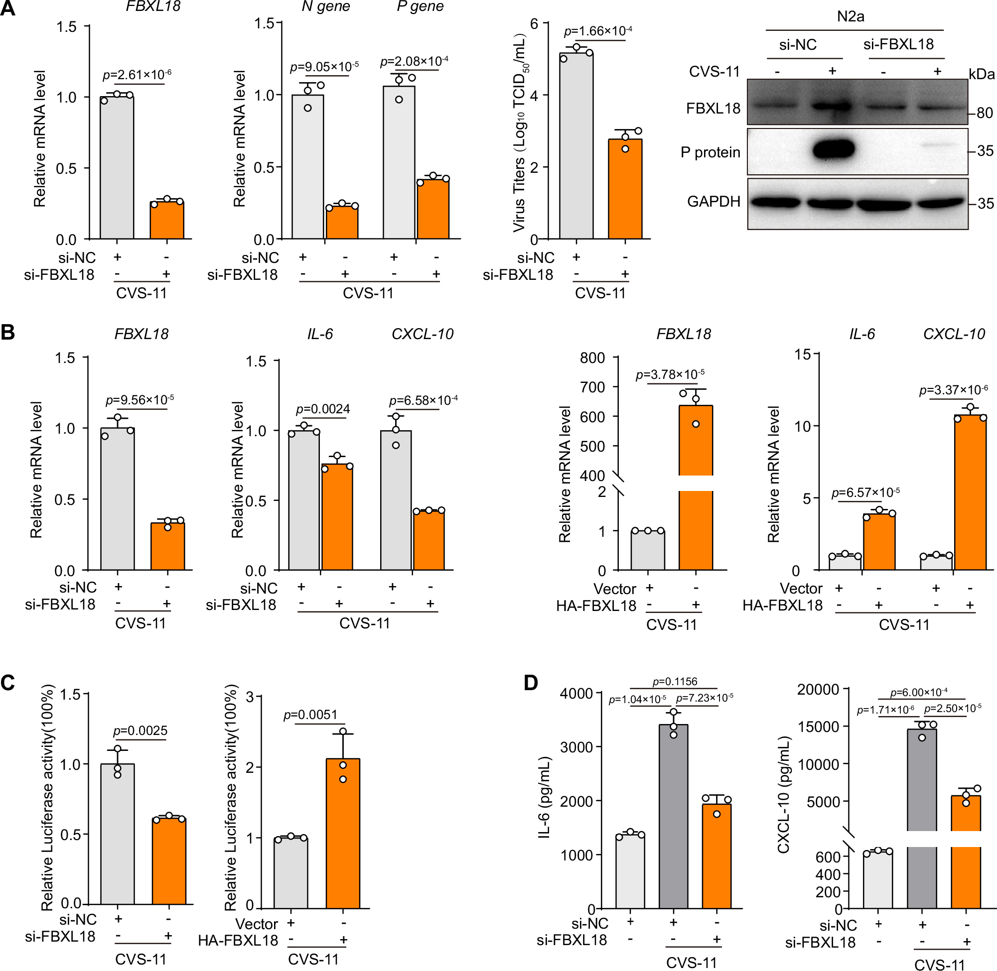
Fig. 8: FBXL18 promotes viral replication in RABV-infected N2a cells.
From: The E3 ubiquitin ligase FBXL18 stabilizes BST2 to promote inflammation in RABV-infected astrocytes

A, B N2a cells transfected with siRNA against FBXL18 or plasmid expressing HA-FBXL18 were infected with CVS-11 (MOI = 0.1) for 24 h, the levels of cytokines, FBXL18, and viral N/P were analyzed by RT-qPCR, the relevant protein levels were analyzed using IB with corresponding antibodies and the viral titers of extracellular were analyzed by DFA. C N2a cells were transfected with combinations of plasmids for HA-FBXL18 expression or siRNA against FBXL18, the NF-κB luciferase reporter, and the Renilla luciferase for 24 h. Samples were processed as described in Fig. 3A for luciferase activity measure. D The concentration of cytokines was tested by ELISA. Data shown in (A–D) were mean ± s.e. from three biologically independent each done in triplicate and unpaired two-tailed Student’s t-test were performed. Source data are provided as a Source Data file.