Fig. 2: H2AK119ub preserves HFSC quiescence.
From: H2AK119ub dynamics control hair follicle stem cell quiescence

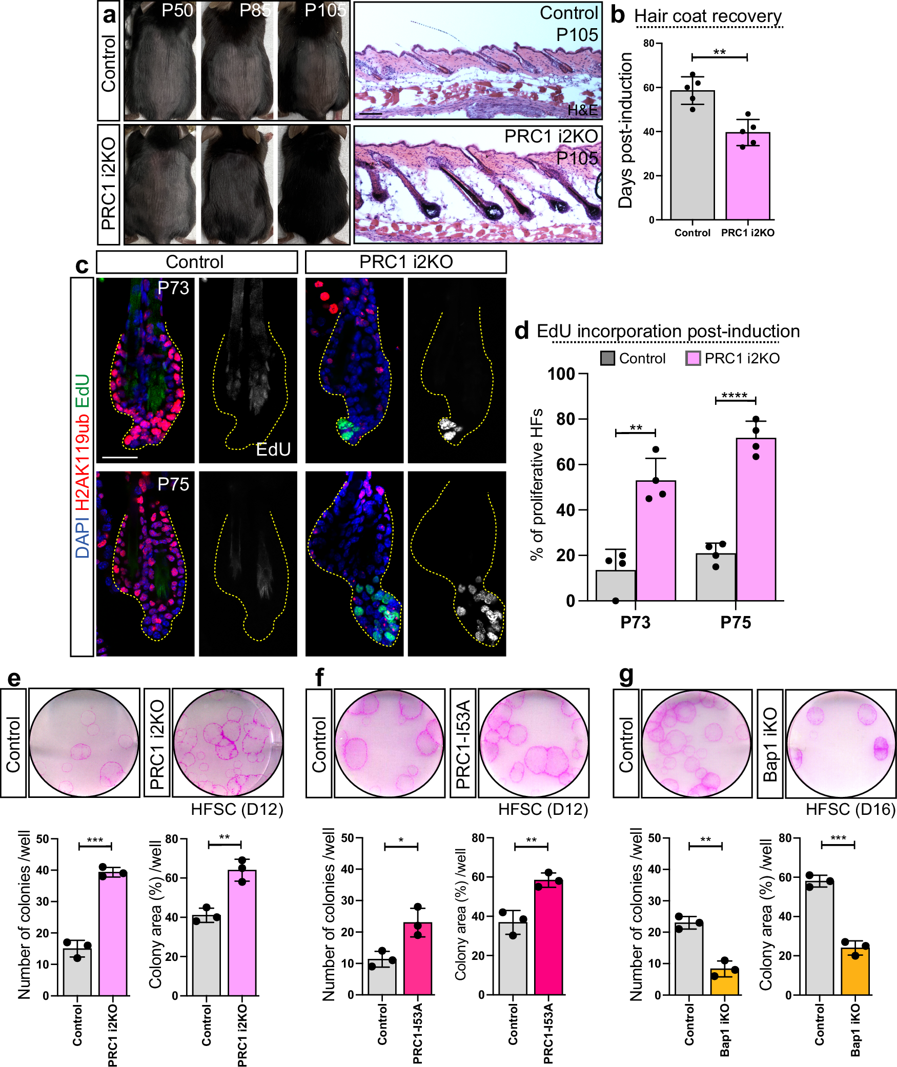
a (Left) Images of control and PRC1 i2KO mice at induction (P50), 25 days (P85), and 45 days (P105) after induction. a (Right) H&E analysis of P105 back skin sections. b Quantification of hair coat recovery (n = 5 biological replicates from independent litters/condition). Two-tailed Mann–Whitney t-test: U = 0, P = 0.0079). c Whole-mount IF of H2AK119ub (red), EdU (green), and DAPI (blue) in the HF bulge of P73 and P75 control and PRC1 i2KO mice. EdU shown in grayscale. Yellow dashed line outlines the bulge region. d Percentage of EdU(+) HFs in P73 and P75 control and PRC1 i2KO mice (n = 4 independent biological replicates/time point; 168 control and 168 PRC1 i2KO HFs were quantified/group). Welch’s two-tailed t-test: P73: t(6) = 3.83, P = 0.0086; P75: t(5) = 10.79, P = 0.0001. e HFSC colonies from P70 control and PRC1 i2KO mice were cultured for 12 days. Left, colony number (n = 3 biologically independent replicates/condition, each with 3 technical replicates). Welch’s two-tailed t-test: t(3.2) = 13.80, P = 0.0006. Right, colony size (n = 3 biologically independent replicates, each with 3 technical replicates). Welch’s unpaired two-tailed t-test: t(3.4) = 6.006, P = 0.0037. f HFSC colonies from P70 control and PRC1-I53A mice were cultured for 12 days. Left, colony number (n = 3 biologically independent replicates/condition, each with 3 technical replicates). Welch’s two-tailed t-test: t(3.1) = 3.86, P = 0.0288. Right, colony size (n = 3 biologically independent replicates/condition, each with 3 technical replicates. Welch’s two-tailed t-test: t(3.4) = 5.62, P = 0.0079). g HFSC colonies from P70 control and Bap1 iKO mice were cultured for 16 days. Left, colony number (n = 3 biologically independent replicates/condition, each with 3 technical replicates). Welch’s two-tailed t-test: t(3.8) = 7.9, P = 0.0017. Right, colony size (n = 3 biologically independent replicates/condition, each with 3 technical replicates). Welch’s two-tailed t-test: t(3.8) = 12.56, P = 0.0003. Error bars, mean ± SEM. Scale bar for IF = 25 μm; H&E = 50 μm. (See also Supplementary Figs. 4–6).