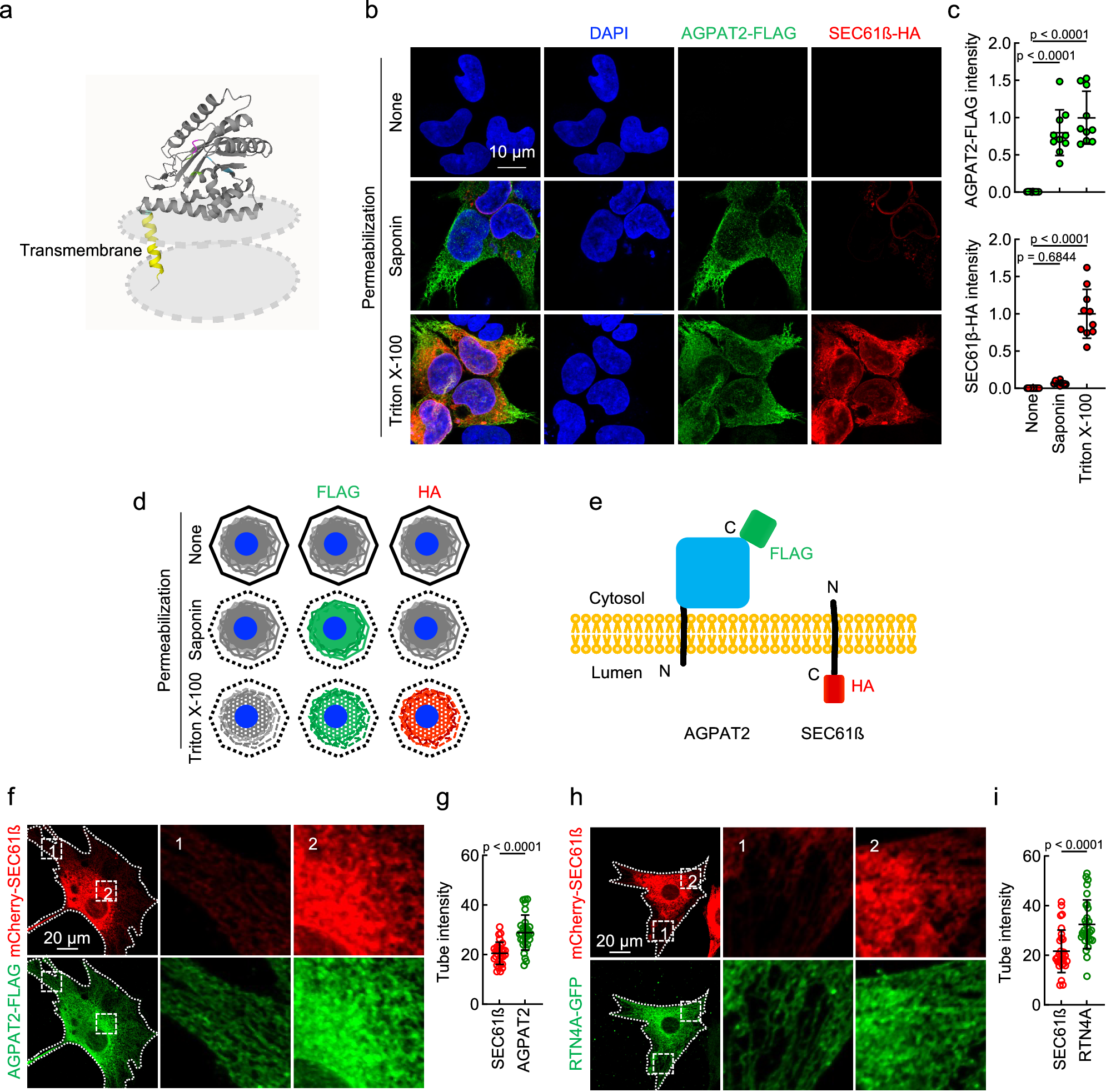
Fig. 4: Topology of AGPAT2.
From: AGPAT2 acts at the crossroads of lipid biosynthesis and DRP1-mediated ER morphogenesis

a A structure of ER membrane-embedded AGPAT2 predicted by TmAlphaFold is presented. b WT MEFs expressing AGPAT2-FLAG and SEC61β-HA were subjected to laser confocal immunofluorescence microscopy with anti-FLAG and anti-HA antibodies. The selective permeabilization of the plasma membrane by saponin (not affecting the ER membrane) versus the complete membrane permeabilization by Triton X-100 was used to discern protein localization. c Intensity of AGPAT2-FLAG and SEC61β-HA was quantified and normalized to the average of that in cells treated with Triton X-100. Mean ± SD (n = 10 cells). d Summary of the data, illustrating the differential accessibility of AGPAT2-FLAG and SEC61β-HA under selective versus complete membrane permeabilization conditions. e A model for AGPAT2 topology. f–i WT MEFs expressing mCherry-SEC61β were transduced with lentiviruses carrying AGPAT2-FLAG (f) or RTN4A-GFP (h) and subjected to laser confocal immunofluorescence microscopy with antibodies to FLAG and mCherry (f) and GFP and mCherry (h). Intensity of SEC61β, AGPAT2, and RTN4A was quantified (g, i). Mean ± SD (n = 30 cells). Statistical analysis was performed using one-way ANOVA with post-hoc Tukey (c) and two-tailed Student’s t-test (g, i). Source data are provided as a Source Data file.