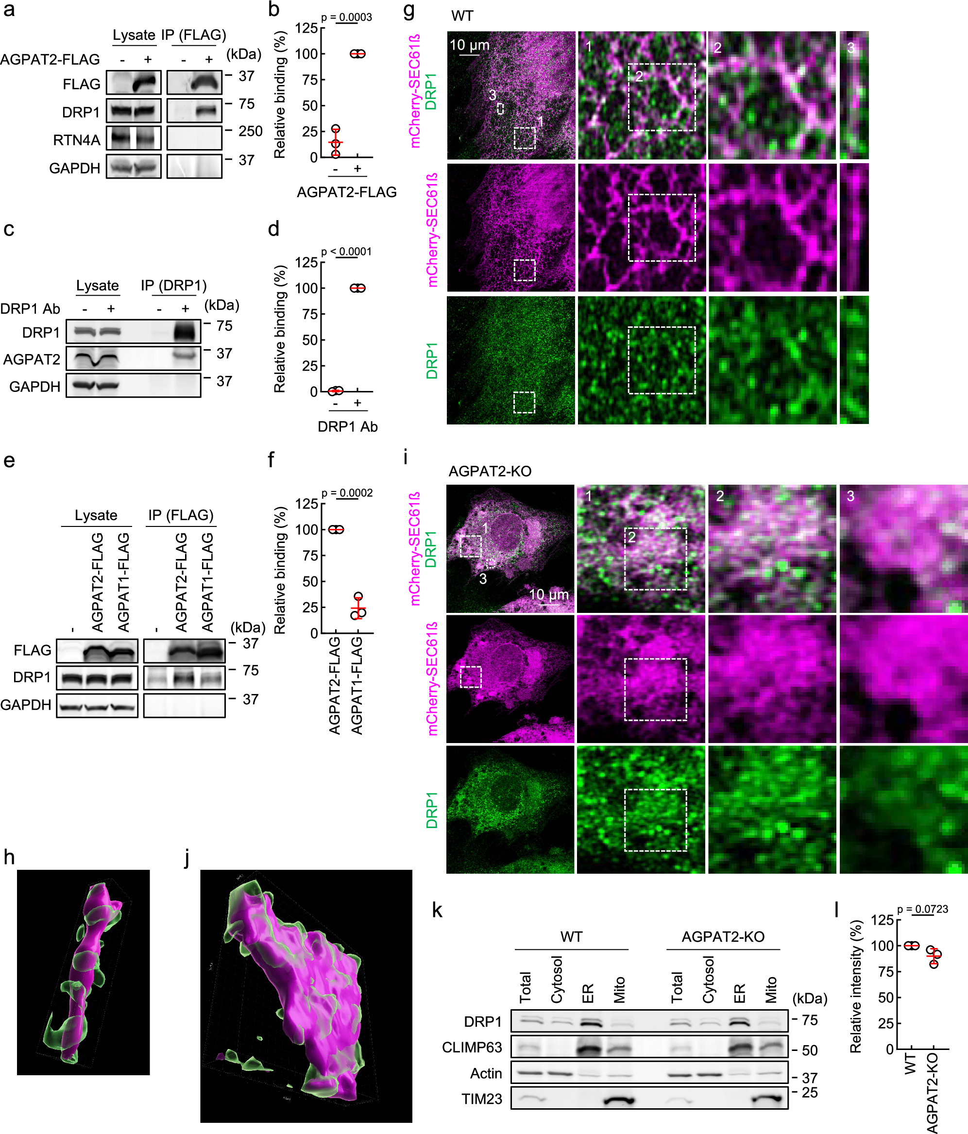
Fig. 8: AGPAT2 interacts with DRP1.
From: AGPAT2 acts at the crossroads of lipid biosynthesis and DRP1-mediated ER morphogenesis

a HEK293T cells were transfected with AGPAT2-FLAG and subjected to immunoprecipitation with anti-FLAG antibodies. Whole cell lysates and immunoprecipitates (IP) were analyzed by Western blotting with the indicated antibodies. b Quantification of DRP1 signal intensity in the IP fraction. Mean ± SD (n = 3 experiments). c Immunoprecipitation of HEK293T cells with anti-DRP1 antibodies. d Quantification of AGPAT2 signal intensity in the IP fraction. Mean ± SD (n = 3 experiments). e Immunoprecipitation of HEK293T cells expressing AGPAT2-FLAG or AGPAT1-FLAG with anti-FLAG antibodies. Western blotting of lysates and immunoprecipitates. f Quantification of DRP1 signal intensity in the IP fraction. Mean ± SD (n = 3 experiments). g–j Airyscan superresolution microscopy of WT MEFs (g, h) and AGPAT2-KO MEFs (i, j), both of which expressed mCherry-SEC61β, with antibodies to mCherry and DRP1. Box regions are enlarged. g, h 3D reconstitution of serial Z-stack images showing ER (red) and DRP1 (green) in the box 3. k The ER and mitochondrial fractions were obtained from WT and AGPAT2-KO MEFs using differential centrifugation. Each fraction was analyzed by Western blotting using antibodies to DRP1 along with marker proteins for the ER (CLIMP63), cytosol (ACTIN), and mitochondria (TIM23). l Band intensity of DRP1 in the ER fraction was quantified. Mean ± SD (n = 3 experiments). Statistical analysis was performed using two-tailed Student’s t-test (b, d, f, l). Source data are provided as a Source Data file.