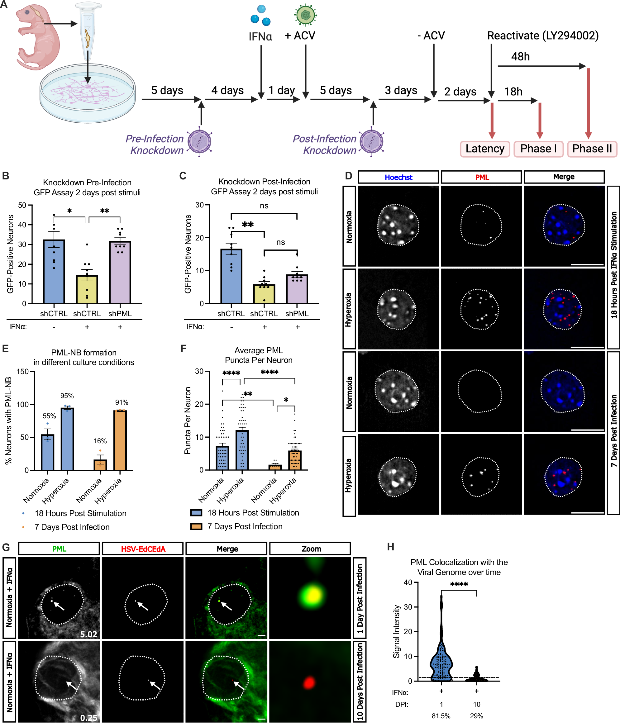
Fig. 1: PML does not maintain IFNα-restricted HSV-1 latency.

A Schematic of the primary neuronal model of HSV-1 latency and reactivation using sympathetic neurons isolated from post-natal murine superior cervical ganglia (SCG). Created in BioRender. Cliffe, A. (2025) https://BioRender.com/au8f3tn. B HSV-1 reactivation quantified by Us11-GFP positive neurons at 2 days post-reactivation. PML was depleted using lentivirus-mediated shRNA depletion five days pre-infection and treated with 600 IU/ml IFNα for 18 h before infection and 24 h post-infection. Reactivation was induced using LY294002 (20 μM). Individual repetitions (N = 9; wells containing approximately 5000 neurons) from 3 independent dissections. Analysis with Ordinary one-way ANOVA with Tukey’s multiple comparison (*p = 0.038; **p = 0.0058). C HSV-1 reactivation quantified by Us11-GFP positive neurons at 2 days post-reactivation. Neurons were treated IFNα before infection as in (B) and depleted of PML using lentivirus-mediated shRNA depletion five days post-infection. N = 9 biological replicates from 3 independent dissections. Analysis with Ordinary one-way ANOVA with Tukey’s multiple comparison (**p = 0.0016). D Representative images of sympathetic neurons cultured in atmospheric (21% Oxygen) or physioxia (5% oxygen) conditions and fixed at either 18 h post-treatment with IFNα (or 0 h post-infection) or 7 days post-infection. Immunofluorescence was done for PML and cells co-stained with Hoechst. Scale bar, 10 μm. E Percentage of neurons with detectable PML-NBs in their nuclei and F detectable PML puncta per nuclei at 18 h post-treatment with IFNα or 7 days post-infection in either atmospheric or physioxia conditions. N > 50 cells from 3 biological replicates. Analysis with two-way ANOVA with Tukey’s multiple comparisons (*p = 0.0419; **p = 0.003; ****p < 0.0001). G Neurons treated with IFNα at the time of infection were infected with HSV-1 EdC/EdA and fixed at 1- or 10-days post-infection. The viral genome was visualized using click chemistry, and immunofluorescence was done for PML. White arrows point to location of viral genome. Scale bar, 10 μm. H Signal intensity of PML at the viral genome at 1- or 10-days post-infection. Each data point represents one viral genome. Percentages indicate the proportion of genomes with NucSpotA intensity ratios above the denoted co-localization threshold (dashed line). N > 125 cells from 3 biological replicates. Analysis with two-tailed Mann–Whitney (****p < 0.0001). Data represent the mean ± SEM.