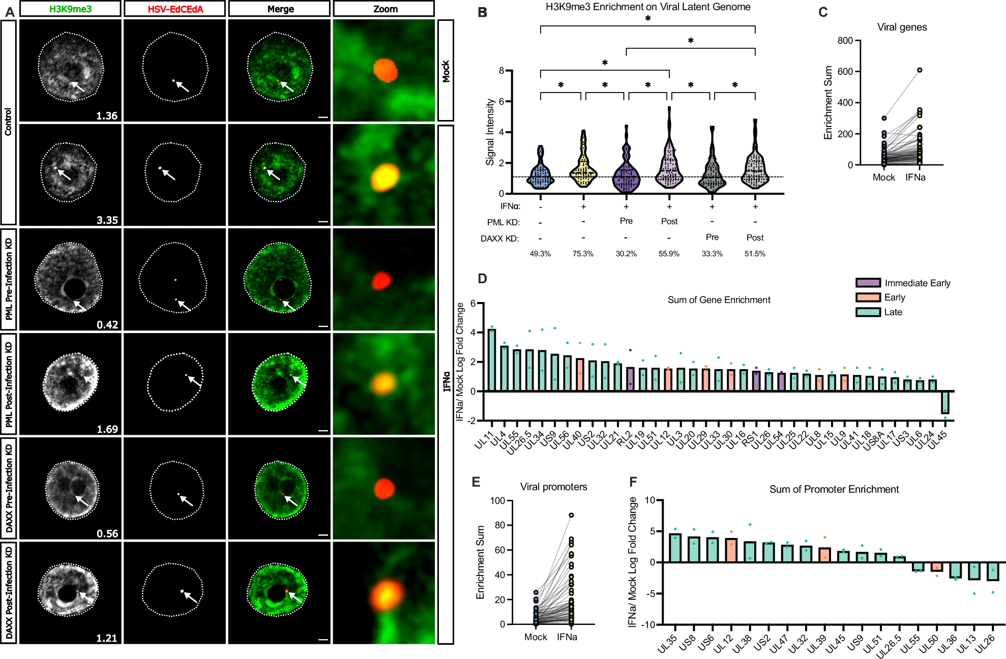
Fig. 3: IFNα increases H3K9me3 enrichment on the viral genome.

A Representative images of SCGs untreated or treated with 600 IU/ml of IFNα cultured in 5% oxygen. Neurons were infected with EdC/EdA-labeled HSV-1 and depleted of PML or DAXX at 5 days pre-infection or 5 days post-infection. Cells were fixed at 10 days post-infection. The viral genome was visualized using click chemistry, and immunofluorescence was done for H3K9me3. White arrows point to location of viral genome. Scale bar, 10 μm. B Signal intensity of H3K9me3 at the viral genome 10-days post-infection. Each data point represents one viral genome. Percentages indicate the proportion of genomes with NucSpotA intensity ratios above the denoted co-localization threshold (dashed line). N > 60 cells from 3 biological replicates. Analysis with repeated Measure One-way ANOVA (A, B *p = 0.035; A–D *p = 0.0125; A–F *p = 0.0267; B, C *p = 0.0451; C, D *p = 0.0167; C–F *p = 0.0352; D, E *p = 0.0195; E, F *p = 0.0431). C Sympathetic neurons were infected Stayput-GFP HSV-1 at an MOI of 10 PFU/cell in the presence or absence of IFNα. CUT&Tag was performed at 10 days post-infection using an H3K9me3 antibody. Fragments were sequenced and aligned to the viral genome. The sum of coverage at the defined gene body and promoter regions were used to calculate the enrichment of H3K9me3. The average enrichment sum of all viral gene bodies is plotted, with a line connecting the mock and IFNα treatments for individual viral open reading frames. N = 2 biological replicates. D Plot of gene bodies with a log fold change of greater than 0.5 or less than −0.5 across both replicates. Immediate early genes (purple), early genes (orange), and late genes (teal) are shown. E The average enrichment sums of all viral gene promoters. The line connects the same viral promoter in mock and IFNα-treated cultures. N = 2 biological replicates. F Plot of gene promoters that had a log fold change of greater than 0.5 or less than −0.5 across both replicates. Immediate early genes (purple), early genes (orange), and late genes (teal) are shown.