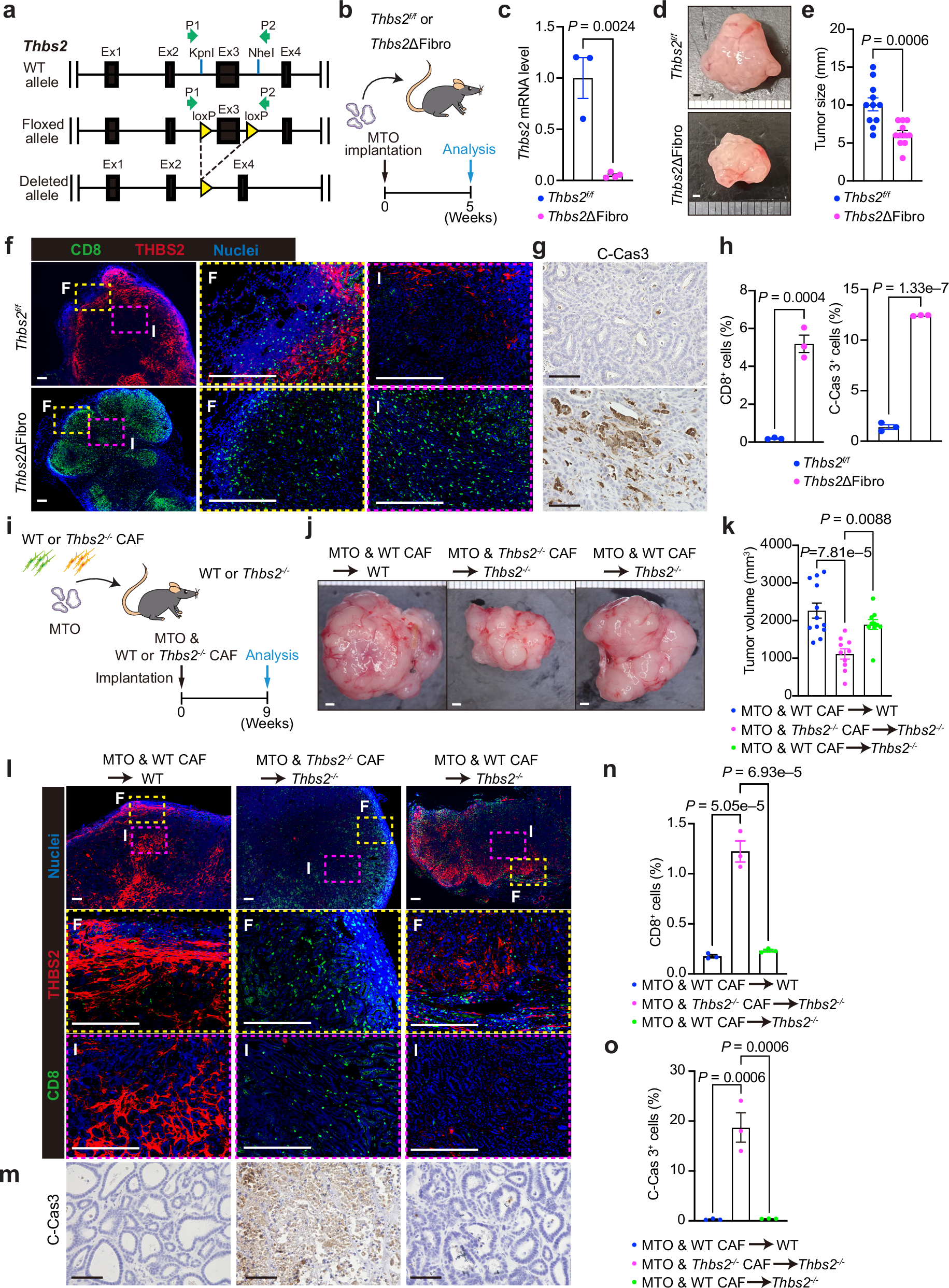
Fig. 3: CAF-specific Thbs2 plays a critical role in CD8+ T cell exclusion and the progression of fibrotic tumors.

a Gene targeting strategy for Thbs2. b Schematic representation of orthotopic implantation of MTO to Thbs2f/f or fibroblast-specific Thbs2 knockout mice (Thbs2ΔFibro). c Thbs2 expression in MTO-derived orthotopic tumors from Thbs2f/f or Thbs2ΔFibro mice analyzed by qRT-PCR (n = 3). d Macroscopic images of orthotopic tumors in Thbs2f/f or Thbs2ΔFibro mice. e Tumor diameter in Thbs2f/f or Thbs2ΔFibro mice (n = 11). f Immunofluorescence for CD8 and THBS2 in orthotopic MTO tumors. F: tumor front, I: tumor interior. Magnified views (middle and right) correspond to the yellow and magenta boxed regions in the left panels. g Immunohistochemistry for cleaved-caspase 3 (C-Cas3) in orthotopic MTO tumors. h Quantification of CD8+ cells in (f) and C-Cas3+ cells in (g; n = 3; biological replicates). i, Schematic representation of orthotopic co-implantation of MTO and WT CAF or Thbs2-/- CAF into WT or Thbs2-/- mice. Comparisons were made between tumors in WT mice implanted with WT CAF, tumors in Thbs2-/- mice implanted with Thbs2-/- CAF, and tumors in Thbs2-/- mice implanted with WT CAF. j, k Macroscopic images (j) and volumes (k) of orthotopic tumors in (i)(n: MTO & WT CAF → WT = 12, MTO & Thbs2-/- CAF →Thbs2-/- = 10, MTO & WT CAF→Thbs2-/- = 10). l–o Immunofluorescence (l) and immunohistochemistry (m) for indicated proteins in orthotopic tumors from (i), with quantifications (n, o) (n = 3; biological replicates). F: tumor front, I: tumor interior. Magnified views (middle and bottom) correspond to the yellow and magenta boxed regions in the top panels (l). Scale bars: 1 mm (d, j), 200 μm (f, l), 50 μm (g, m). Unpaired Student’s t-test, two-sided (c, e, h), Å Ãdák’s multiple comparison test, two-sided (k), Tukey’s test, two-sided (n, o). Mean ± SEM. Adjustments for multiple comparisons were made in (n, o, k). Source data are provided as a Source Data file.