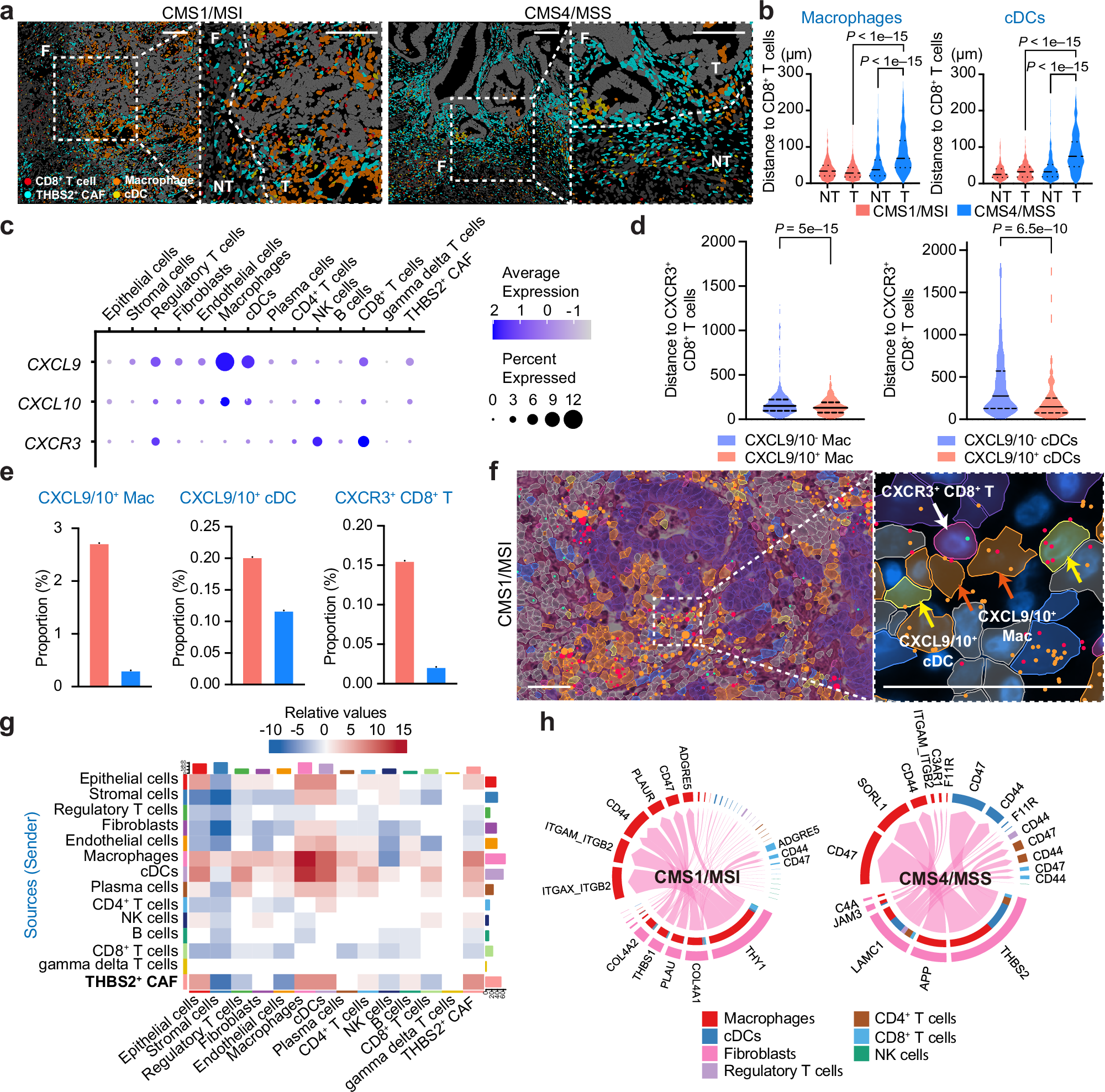
Fig. 6: Spatial relationships among CD8+ T cells, macrophages, and dendritic cells in human CRC.

a Spatial maps of the indicated cell types in Xenium 5 K data at tumor (T)–non-tumor (NT) interfaces in CMS1/MSI and CMS4/MSS CRCs. F: tumor front. White dashed lines denote tumor borders. b Violin plots showing the nearest distances of macrophages or cDCs to CD8+ T cells. c Dot plots of indicated gene expression across cell types. d Violin plots showing the nearest distances of CXCL9/10+ macrophages (Mac) or cDCs to CXCR3+ CD8+ T cells. e Proportions of indicated cells in CMS1/MSI and CMS4/MSS CRCs. f Spatial expression patterns of CXCL9 (orange), CXCL10 (red), and CXCR3 (green). Arrows indicate the corresponding cell types. g, h CellChat analysis of cell-cell interactions in Xenium data. The heatmap (g) shows the differential number of pairwise interactions between CMS1/MSI and CMS4/MSS. Top colored bar indicates the total incoming signaling and the right colored bar indicates the total outgoing signaling for each cell cluster. Red and blue bars denote an increase or decrease, respectively, in CMS4/MSS compared to CMS1/MSI. The chord diagram illustrates ligand-receptor pairs upregulated in CMS1/MSI (h, left) or CMS4/MSS (h, right), with edge weights reflecting their contribution to signaling among indicated cell types. Scale bars, 100 μm (a), 50 μm (f). Å Ãdák’s multiple comparison test, two-sided (b); Mann-Whitney U-test, two-sided (d). Mean ± SEM. Adjustments for multiple comparisons were not made in (b). Source data are provided as a Source Data file.