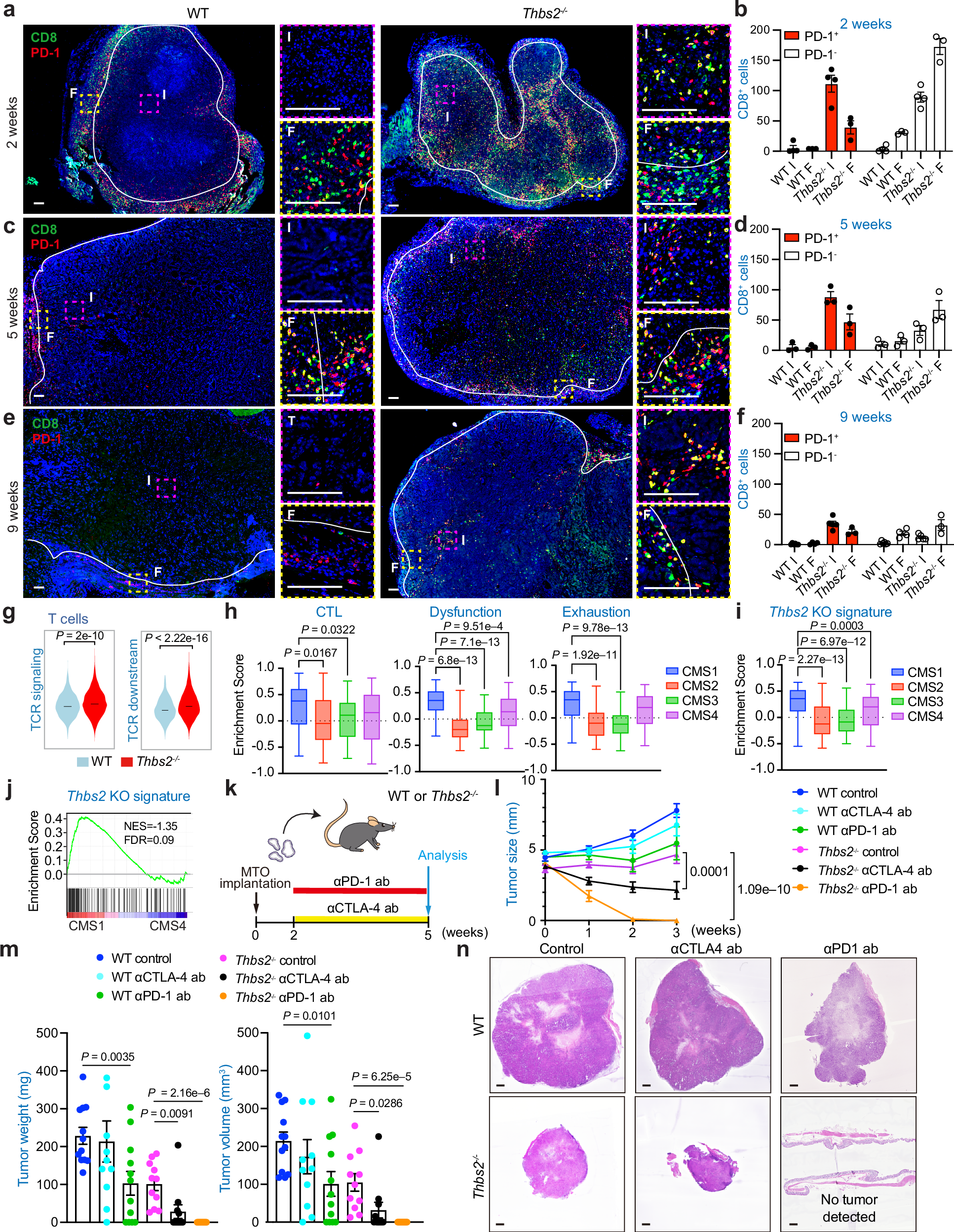
Fig. 8: Loss of THBS2 renders fibrotic tumors susceptible to ICIs.

a–f Immunofluorescence for CD8 and PD-1 in MTO-derived orthotopic tumors from WT or Thbs2-/- mice at 2-weeks (a), 5-weeks (c), and 9-weeks (e) post-injection of MTO. White lines denote the tumor borders. Scale bars, 100 μm. Quantification of PD-1+ and PD-1- CD8+ T cells at 2-weeks (b), 5-weeks (d), and 9-weeks (f) post-injection of MTO. F tumor front, I tumor interior. Magnified views (right panels for WT and Thbs2-/-) correspond to the yellow and magenta boxed regions in the left panels. g Violin plots of T cells for indicated gene signatures in tumors from WT and THBS2-/- mice. h, i Box plots of GSVA values for indicated gene signatures in each CMS (n: CMS1 = 85, CMS2 = 132, CMS3 = 78, CMS4 = 184) subtype of CRC in TCGA-COADREAD dataset. j GSEA for Thbs2 KO signatures comparing CMS1 CRCs vs. CMS4 CRCs in TCGA. k–n Anti-PD-1 antibody (αPD-1 ab) or anti-CTLA-4 antibody (αCTLA-4 ab) treatment in MTO-bearing WT or Thbs2-/- mice (n: WT control = 12, WT αCTLA-4 ab = 11, WT αPD-1 ab = 12, Thbs2-/- control = 11, Thbs2-/- αCTLA-4 ab = 11, Thbs2-/- αPD-1 ab = 13). Schematic representation (k) changes in tumor diameter (l) tumor weights and volumes (m) and H&E images of tumors (n). Scale bars, 1 mm (n). Wilcoxon rank sum test, two-sided (g) Dunnett’s test, two-sided (h, i) Two-way ANOVA (l) Unpaired t-test, two-sided (m). Mean ± SEM. Adjustments for multiple comparisons were made in (h, i) and not in (m). Box and whiskers graphs indicate the median and the 25 and 75th percentiles, with minimum and maximum values at the extremes of the whiskers. Source data are provided as a Source Data file.