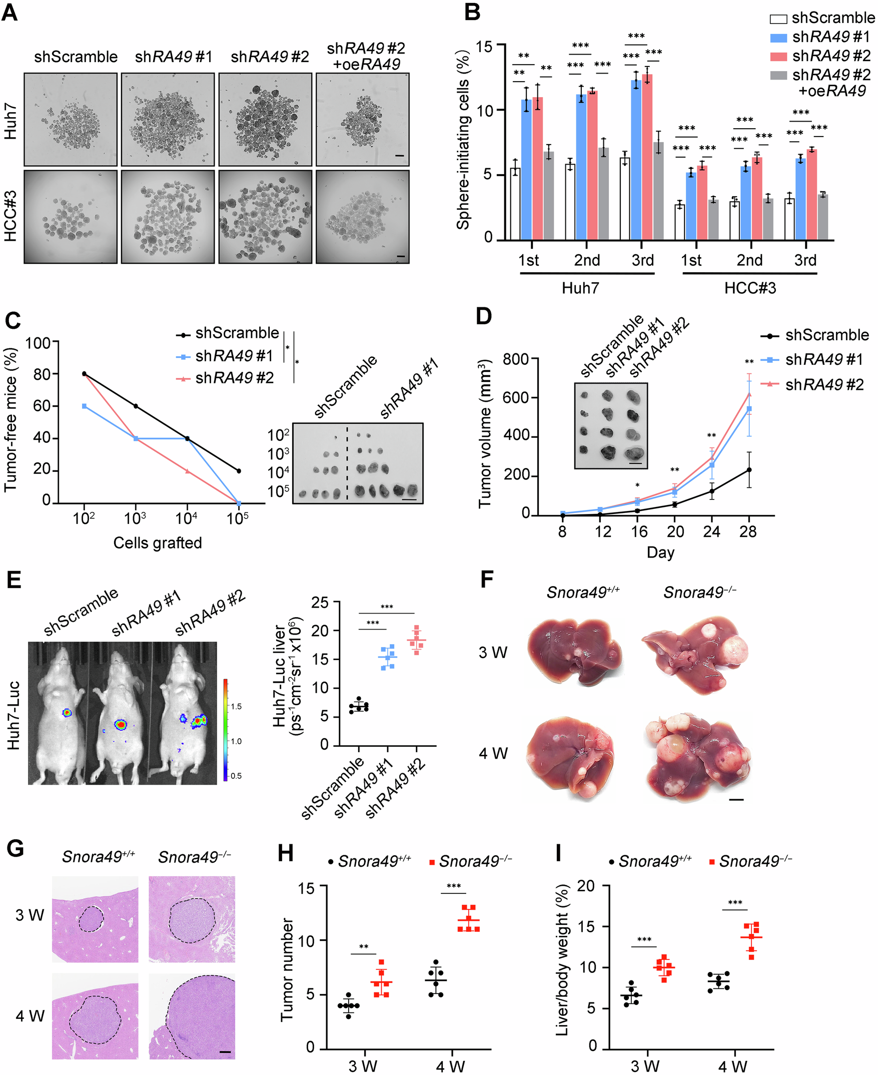
Fig. 2: SNORA49 depletion and knockout promote self-renewal of liver CSCs and HCC progression.

A Sphere formation assay of SNORA49-depleted and rescued CSCs sorted from Huh7 cells and HCC primary cells. Scale bar, 200 μm. B Statistics of serial passaging and sphere formation assays. 1st, 2nd, and 3rd indicate the first, second, and third generations of spheres, respectively. Data are presented as means ± SD. n = 3 biologically independent experiments. Exact P-values from left to right: 0.0011, 0.0011, 0.0027, 0.0002, 3.67E-05, 0.0004, 0.0002, 0.0001, 0.0009, 0.0007, 0.0003, 0.0004, 0.0008, 0.0004, 0.0005, 0.0005, 0.0001, 2.55E-05. C Limiting dilution assay of SNORA49-depleted and control cells. Gradient numbers of cells were subcutaneously injected into BALB/c nude mice and allowed to grow for up to 3 months. Ratios of tumor-free mice for each group were calculated (left panel), and representative images of subcutaneous tumors were shown (right panel). n = 5 for each group. Scale bar, 1 cm. Exact P-values by paired one-sided t test from left to right: 0.0288, 0.0288. D 1 × 106 SNORA49-depleted or control cells were subcutaneously injected into BALB/c nude mice, and tumor growth was measured every 4 days. n = 4 for each group. Representative images of tumors were shown. Data are presented as means ± SD. Scale bar, 1 cm. Exact P-values from left to right: 0.0324, 0.0046, 0.0019, 0.0013. E 5 × 105 luciferase-labeled cells were orthotopically injected into the liver of BALB/c nude mice and visualized by in vivo imaging system (IVIS) one week later. Representative images (left panel) and statistics of bioluminescence signals (right panel) were shown. n = 6 for each group. Data are presented as means ± SD. Exact P-values from upper to lower: 2.81E-07, 2.31E-08. F Representative images of HCC tumors induced by hydrodynamic tail vein injection (HTVI) in Snora49+/+ and Snora49−/− mice. Results from two timepoints (3 weeks and 4 weeks) were shown. Scale bar, 5 mm. G H&E staining of tumors in (F). Scale bar, 0.5 mm. H, I Statistics of tumor numbers (H) and liver-to-body weight ratios (I) of Snora49+/+ and Snora49−/− mice. n = 6 for each group. Data are presented as means ± SD. Exact P-values from left to right: (H) 0.0025, 2.72E-06; (I) 0.0005, 0.0001. * P < 0.05; ** P < 0.01; *** P < 0.001 by two-tailed Student’s t test. Data are representative of at least three independent experiments.