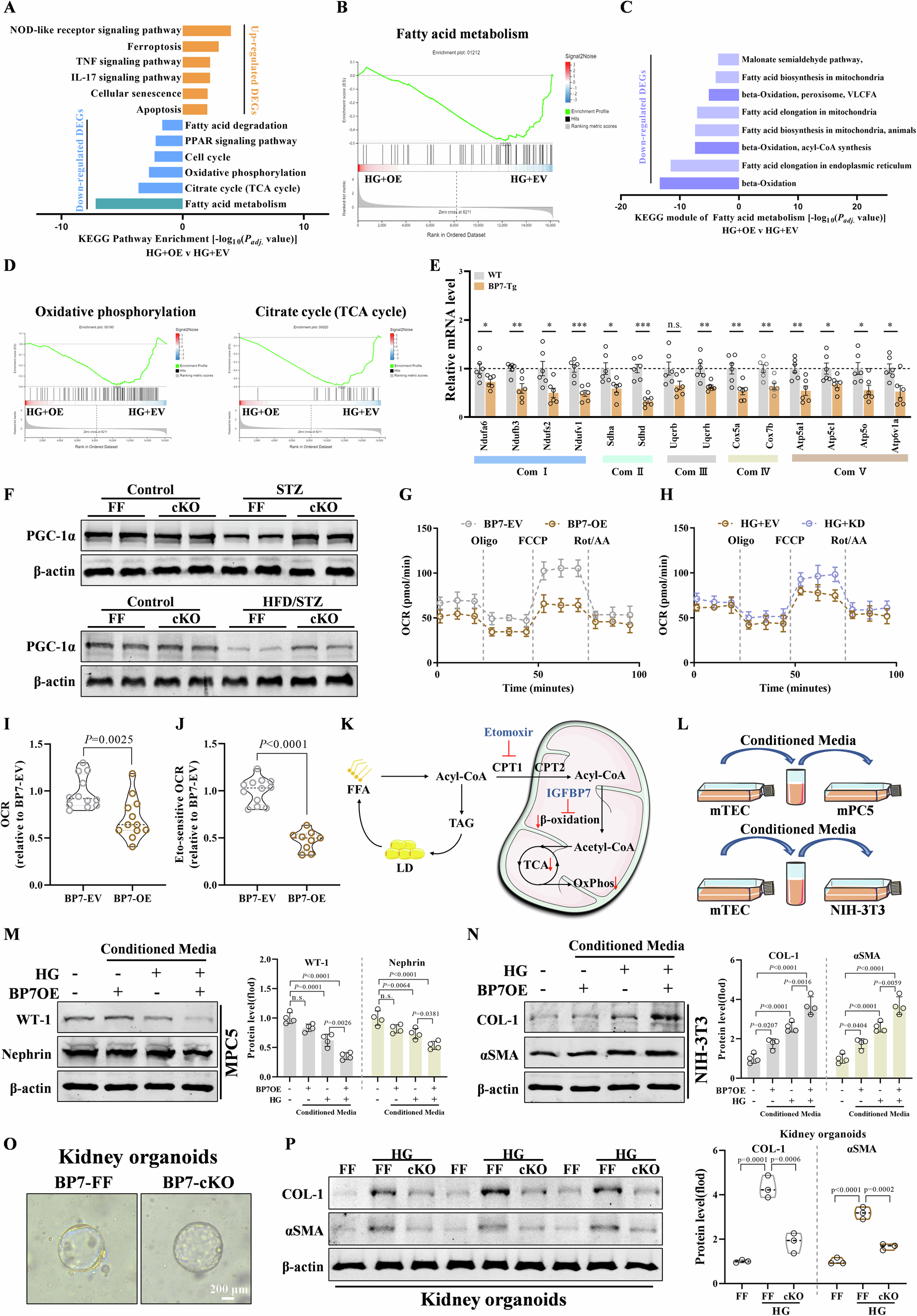
Fig. 3: Tubule-derived IGFBP7 induces impaired FA degradation, glomerular dysfunction, and fibrosis.

A KEGG enrichment analysis of upregulated (above) and downregulated (down) genes following IGFBP7 overexpression (Padj. Value, false discovery rate). B GSEA plots of fatty acid metabolism gene sets. C KEGG module analysis of fatty acid metabolism. The results showed a significant enrichment in the fatty acid β-oxidation pathway (Padj. Value, false discovery rate). D GSEA plots for oxidative phosphorylation and TCA cycle genes. E Real-time PCR analysis of the mRNA expression of electron transport chain (ETC, Complex I–V) complex genes in BP7-Tg and WT kidney at 8 months of age (n = 6, two-tailed unpaired Student’s t test). F Western blot of PGC-1α in FF versus cKO mice (n = 6, one-way ANOVA with Tukey’s multiple comparisons test). G Real-time monitoring the oxygen consumption rate (OCR) in HK2 with or without IGFBP7 overexpression (BP7-EV (n = 3), BP7-OE (n = 4); biological replicates). H Real-time monitoring the OCR in HG-treated HK2 with or without IGFBP7 knockdown (n = 3). I Relative OCR of HG-treated HK2 with or without IGFBP7 overexpression (n = 12, two-tailed unpaired Student’s t test). J Etomoxir-induced decreases in OCR from HG-treated HK2 (n = 12, two-tailed unpaired Student’s t test). K Schematic of the mechanism by which IGFBP7 induces impaired fatty acid degradation and lipid accumulation in renal tubular epithelial cells; key components and inhibitors involved are shown (by FigDraw 2.0). L Schematic of in vitro co-culture experiments. M Western blot analysis of Wilms’ Tumer 1 (WT-1) and Nephrin protein levels in MPC5 cells under mTEC conditioned media (n = 4, one-way ANOVA with Tukey’s multiple comparisons test). N Western blot analysis of COL-1 and αSMA protein levels in NIH-3T3 cells under mTEC conditioned media (n = 4, one-way ANOVA with Tukey’s multiple comparisons test). O Kidney spheroids from FF and IGFBP7-cKO mice. P Western blotting and quantification of COL-1 and αSMA in FF and cKO mouse kidney spheroids treated with high glucose (n = 3, one-way ANOVA with Tukey’s multiple comparisons test). Data represent the mean ± SEM. n.s. not significant, FF floxflox, cKO conditional knockout in tubular, WT wild type, BP7-Tg IGFBP7 overexpression transgenic, HG high glucose, EV empty vector, OE overexpression. Source data are provided as a Source Data file.