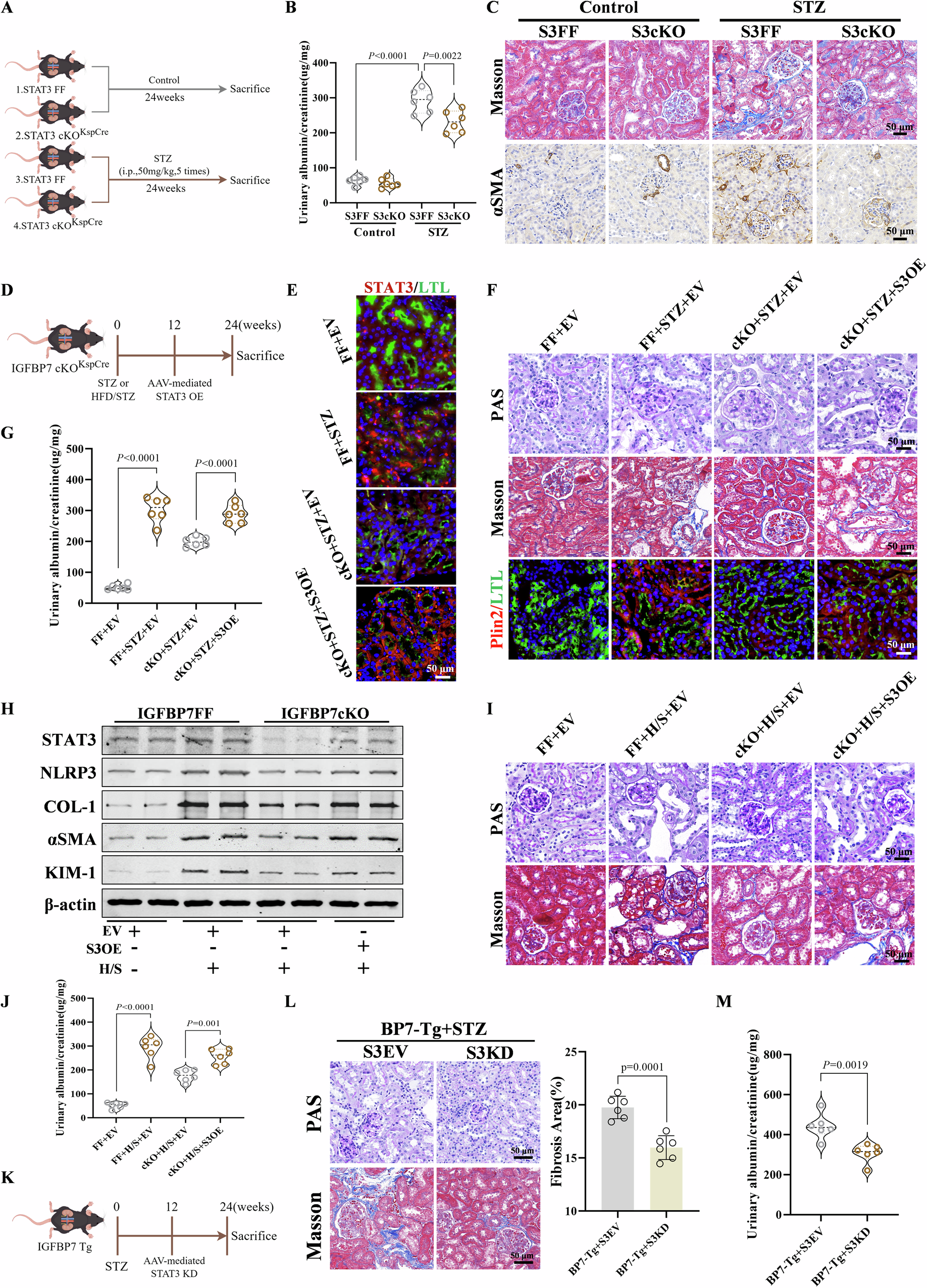
Fig. 5: IGFBP7-STAT3 axis promotes the progression of diabetic kidney disease.

A Schematic diagram showing induction of type 1 diabetic kidney disease in STAT3 renal tubular epithelial cell conditional knockout (S3cKO) mice. Art was created by FigDraw 2.0. B Urinary albumin/creatinine level of S3FF and S3cKO mice. The results showed that knockout STAT3 in tubular significantly reduced STZ-induced glomerular dysfunction (n = 6 biological replicates, one-way ANOVA with Tukey’s multiple comparisons test). C Masson and immunohistochemical staining results of STZ-treated S3cKO mice. Scale bars, 50 μm. D Schematic illustration of overexpression of STAT3 in IGFBP7 renal tubule conditional knockout (cKO) mice. E Immunofluorescence results of mouse kidney STAT3 expression levels. The results showed that STAT3 was successfully overexpressed in cKO mice. F PAS, Masson, and immunohistochemistry staining in cKO mice with STAT3 overexpression. Scale bars, 50 μm. G Urinary albumin/creatinine level in STZ-treated IGFBP7 cKO mice with STAT3 overexpression (n = 6 biological replicates, one-way ANOVA with Tukey’s multiple comparisons test). H Western blot analysis of NLRP3, COL-1, αSMA, KIM-1, and STAT3. I PAS and Masson staining of IGFBP7 cKO mice kidney. Scale bars, 50 μm. J Urinary albumin/creatinine level in HFD/STZ-treated IGFBP7 cKO mice with STAT3 overexpression (n = 6 biological replicates, one-way ANOVA with Tukey’s multiple comparisons test). K Schematic representation of STAT3 silencing in IGFBP7 overexpression transgenic (Tg) mice. L PAS and Masson staining of IGFBP7 Tg mice kidney (n = 6 biological replicates, two-tailed unpaired Student’s t test). Scale bars, 50 μm. M Urinary albumin/creatinine level in STZ-treated IGFBP7 Tg mice with STAT3 knockdown (n = 6 biological replicates, two-tailed unpaired Student’s t test). Data represent the mean ± SEM. Source data are provided as a Source Data file.