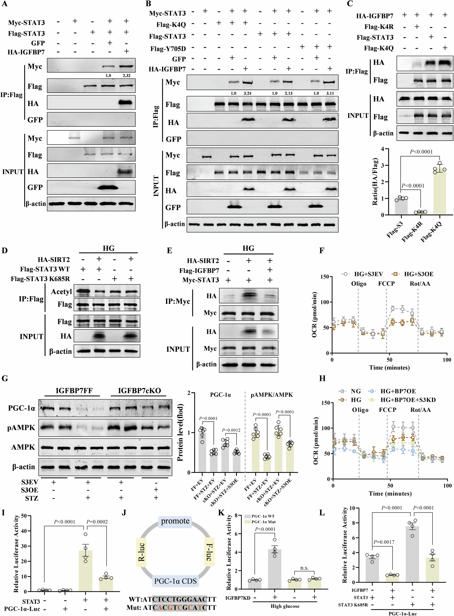
Fig. 6: IGFBP7 facilitates dimerization of acetylated STAT3, subsequently hindering PGC-1α-driven mitochondrial bioenergetics.

A Co-IP assay indicating that IGFBP7 promotes the dimerization of STAT3. HK2 cells were transfected with the indicated vectors followed by IP using Flag antibody. The GFP vector worked as an unrelated control protein. B Co-IP assay indicating the promotion of IGFBP7 on the dimerization of phosphorylated (Y705D) or acetylated (K4Q) STAT3 in HK2 cells. The relative quantification of STAT3 dimerization was listed. C Co-IP assay for the interaction of IGFBP7 with the different indicated STAT3 construct (Flag-K4R, Flag-STAT3, and Flag-K4Q) (n = 3 biological replicates, one-way ANOVA with Tukey’s multiple comparisons test). D Co-IP assay of the interaction of SIRT2 with different STAT3 constructs (Flag-STAT3 WT and Flag-STAT3 K685R) in high glucose-treated HK2 cells. E Co-IP assay indicating the inhibition of IGFBP7 on the interaction of SIRT2 with STAT3 in HG-treated HK2 cells. F Real-time monitoring the oxygen consumption rate (OCR) in HG-treated HK2 with or without STAT3 overexpression (HG + S3EV (n = 3), HG + S3OE (n = 4); biological replicates). G Western blot analysis of PGC-1α and pAMPK after STAT3 overexpression in STZ-induced IGFBP7 cKO mice (n = 6 biological replicates, one-way ANOVA with Tukey’s multiple comparisons test). H Real-time monitoring the OCR in IGFBP7 overexpressed HK2 cells with or without STAT3 knockdown (n = 3 biological replicates). I Luciferase reporter assay measured the luciferase activities of the HK2 cells transfected with PGC-1α luciferase plasmids and STAT3 plasmids (n = 4 biological replicates, one-way ANOVA with Tukey’s multiple comparisons test). J Wild-type (WT) and mutant (Mut) PGC-1α were inserted into pmirGLO reporter vectors. K Luciferase reporter assay measured the luciferase activities of PGC-1α-CDS WT or PGC-1α-CDS Mut in HG-treated HK2 cells with or without IGFBP7 knockdown (n = 4 biological replicates, one-way ANOVA with Tukey’s multiple comparisons test). L Luciferase reporter assay measured the luciferase activities of the HG-treated HK2 cells transfected with PGC-1α-Luc, IGFBP7, STAT3, STAT3 K685R (inactivated of STAT3 mutants with lysine 685 reduced acetylation) (n = 4 biological replicates, one-way ANOVA with Tukey’s multiple comparisons test). Data represent the mean ± SEM. n.s. not significant. Source data are provided as a Source Data file.